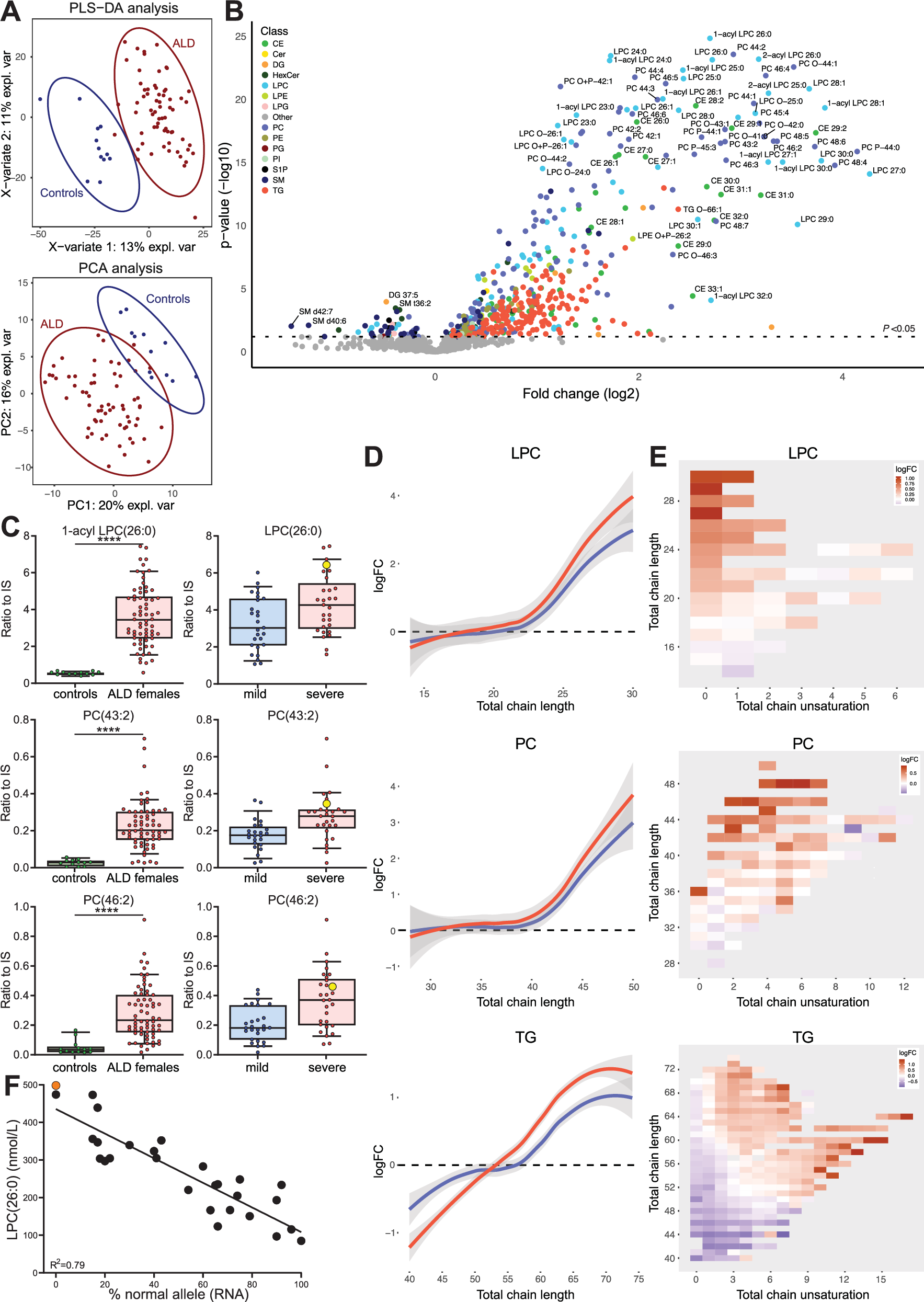
Fig. 5: Lipidomics analysis of female ALD patients versus controls.
From: Lipidomic biomarkers in plasma correlate with disease severity in adrenoleukodystrophy

Lipidomics analysis of plasma samples from 65 female ALD patients and 12 healthy female controls. A Partial least squares discriminant analysis (PLS-DA) and principal component analysis (PCA) analysis. B Volcano plot of lipid levels. The vertical axis shows the p-value (−log10) from Welch’s t-tests between female ALD patients and controls, and the horizontal axis shows the fold change (log2) between female ALD patients and controls. Colored dots are lipids with a p-value < 0.05. C Box plots (whiskers are determined using Tukey) of lipids that are elevated in female ALD patients compared to controls and are associated with spinal cord disease severity. D Trend lines illustrating the log fold change (logFC) and total chain length of lysophosphatidylcholine (LPC), phosphatidylcholine (PC), and triglyceride (TG) lipids when patient groups are compared to controls (severe: red, mild: blue). E Heatmap showing the log fold change, total chain unsaturation, and chain length for LPC, PC, and TG when the severe group was compared to the mild group. F Linear correlation between plasma LPC(26:0) levels and the X-inactivation in female ALD patients (n = 28, Pearson correlation coefficient: 0.79). Orange dot represents the female patient with cerebral ALD. Welch’s t-test or Mann–Whitney U test was used to determine significant differences between groups (**P ≤ 0.01; ****P ≤ 0.0001).