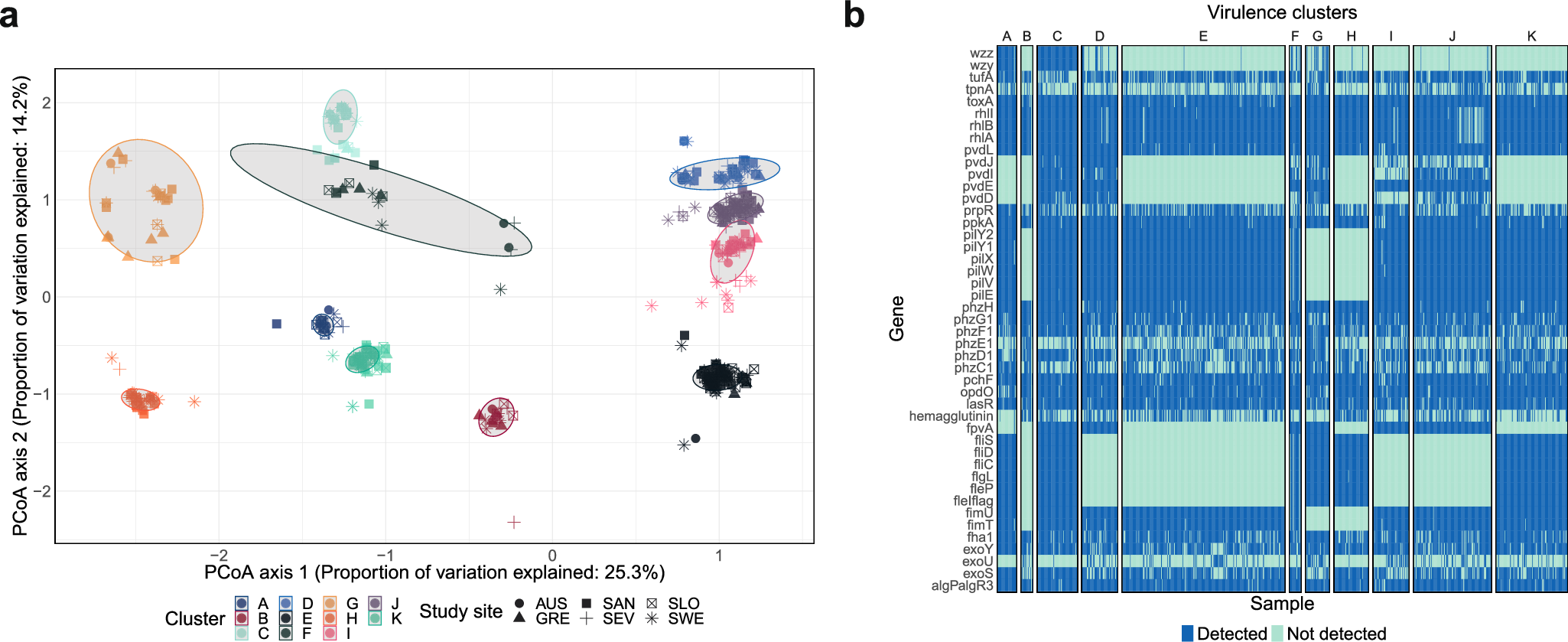
Fig. 4: Identification of genotypic virulence clusters.

a Principal Coordinate Analysis based on the virulence gene content shown in two dimensions. Cluster color annotation has been calculated using k-means clustering. The ellipse covers 95% of the isolates in each cluster. b Heatmap of the virulence genes with the most variability (n = 45) on the y-axis and samples (n = 773) on the x-axis. All isolates were annotated based on virulence gene detection (dark) or not (light) and stratified by virulence cluster A to K (each cluster separated by a white space). Principal Coordinate Analysis (PCoA), Australia (AUS), Greece (GRE), Spain Santander (SAN), Spain Seville (SEV), Slovenia (SLO), and Sweden (SWE).