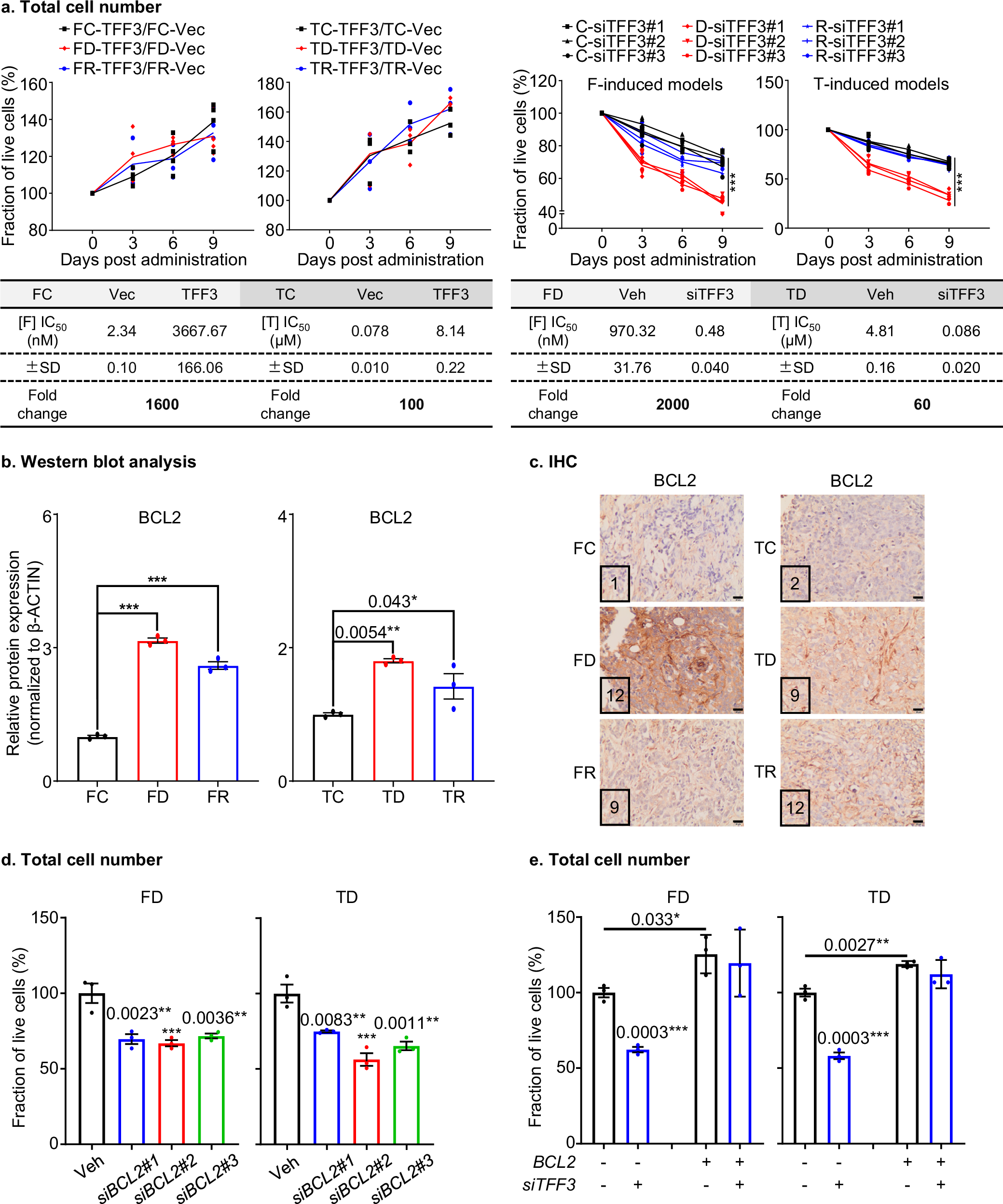
Fig. 3: TFF3 promotes the survival of dormancy-like ER+MC models in a BCL2-dependent manner.
From: TFF3 facilitates dormancy of anti-estrogen treated ER+ mammary carcinoma

a Total cell number: Top: For live cell fraction analysis, dose-response curves were generated for FC, FD, FR, TC, TD, or TR cells with forced expression or siRNA-mediated depletion of TFF3 (n = 3). The fraction (%) of live cells was assessed by counting the total number of cells. Additionally, the IC50 values were calculated for the indicated cells by treatment with the indicated concentrations of Fulvestrant (F) or Tamoxifen (T) for 72 h (Fig. S15a) (n = 3). Statistical analysis was performed using a one-way ANOVA followed by Tukey’s multiple comparisons test. b Western blot analysis: A densitometric analysis of Western blot was performed as described in Fig. S16a (Fig. S34). Protein blots were analyzed using ImageJ software (https://imagej.nih.gov/ij/) to determine the densitometric measurements. Statistical analysis was performed using a one-way ANOVA followed by Tukey’s multiple comparisons test (n = 3). c IHC: IHC was performed to evaluate the expression of BCL2 in resected xenografts of the FC, FD, FR, TC, TD, or TR groups, following the described methods. The Immunoreactivity scores (IRS) of each representative figure is shown in the bottom left corner. The images were captured at a magnification of ×200, with a scale bar of 20 μm. d Total cell number: The FD or TD cells were treated with scrambled siRNA (Vehicle=Veh) and three siRNA depleting BCL2 for 72 h. The fraction (%) of live cells was assessed by counting the total number of cells. Statistical analysis was performed using a one-way ANOVA followed by Tukey’s multiple comparisons test (n = 3). e Total cell number: The FD-BCL2, TD-BCL2 cells or the corresponding control cells were treated with scrambled siRNA (Vehicle) or siRNA depleting TFF3 for 72 h. The fraction (%) of live cells was assessed by counting the total number of cells. Statistical differences between groups were analyzed using an unpaired two-tailed Student’s t-test (n = 3). The symbols (*) indicate statistical significance compared to the corresponding control group. p < 0.05(*), p < 0.01(**) and p < 0.001(***) were considered statistically significant. p < 0.0001, unless indicated otherwise.