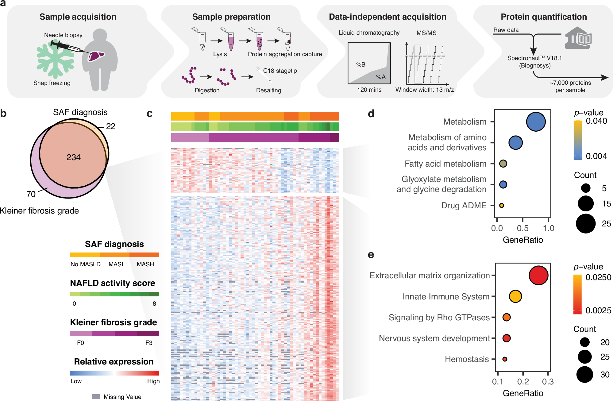
Fig. 1: Identification of proteins related to MASLD pathogenesis.
From: Deep proteome profiling of metabolic dysfunction-associated steatotic liver disease

a Workflow of our data acquisition pipeline for liver samples (n = 58 biologically independent samples). b Venn diagram of differentially expressed proteins for Kleiner fibrosis grade and SAF diagnosis. c Heatmap for relative expression of the 234 differentially expressed proteins shared between Kleiner fibrosis grade and SAF diagnosis, shown as the relative expression across patients (columns). Rows (proteins) were sorted based on hierarchical clustering, while columns (patients) were sorted according to increasing (i) Kleiner fibrosis grade, (ii) SAF diagnosis, and (iii) NAFLD activity score. Pathway enrichment analysis based on the Reactome pathway database for proteins downregulated (d) and upregulated (e) with increasing MASLD histopathology. SAF steatosis activity and fibrosis, NAFLD non-alcoholic fatty liver disease, MS mass spectrometry, m/z mass-to-charge ratio, MASLD metabolic dysfunction-associated steatotic liver disease, MASL metabolic dysfunction-associated steatotic liver, MASH metabolic dysfunction-associated steatohepatitis.