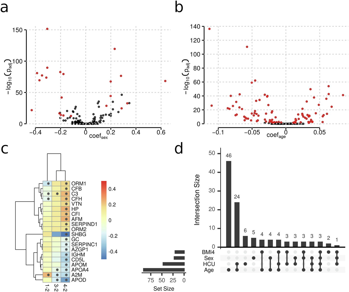
Fig. 2: Associations of plasma proteins with sex, age and BMI in CHRIS participants, determined by multiple linear regression analysis.

a Sex and b age associations represented as volcano plots. Each data point represents one protein with data points shown in a red color indicating a significant association. Analysis was performed on data from n = 3,472 study participants. The coefficient (x-axis) represents the log2 difference in average abundance between women and men and in age over 10 years difference. Bonferroni-adjusted p-values (y-axis) indicate the significance of this difference. c Hierarchically clustered heatmap of coefficients for proteins found to be significantly associated with at least one BMI category. The values for the coefficients are color-coded with blue colors representing negative, orange to red positive associations. Columns 1-2, 3-2 and 4-2 contain the coefficients for the comparison of BMI category 1 (underweight; BMI < 18.5), BMI category 3 (overweight; 25 < = BMI < 30) and BMI category 4 (obese; BMI > = 30) to BMI category 2 (normal; 18.5 < = BMI < 25), respectively. Significant associations are indicated with an asterisk. d Overlap of significant protein associations with age, sex, BMI category 4 and hormonal contraceptive use (HCU), which was included in the linear models to adjust for this medication. A large overlap of significant associations is present between HCU and any other trait.