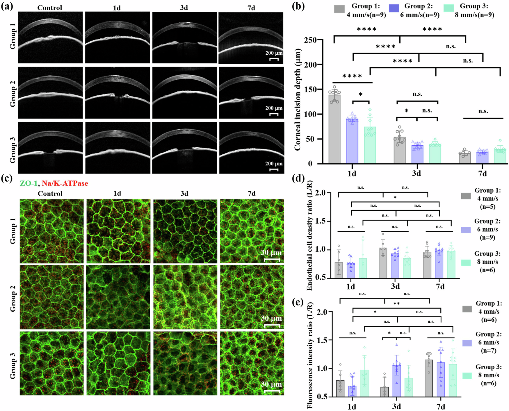
Fig. 5: OCT characterization of cornea and immunofluorescence of endothelial cells healing following MIR-fs keratotomy at different time points.
From: In vivo keratotomy by mid-infrared femtosecond laser resonant with amide vibrational mode

a OCT images of cornea at different time points. The dark area in the central cornea represents the incision generated by MIR-fs laser. b Corneal incision depth in study groups. c The expression of ZO-1 (green) and Na/K-ATPase (red) in the mouse corneal endothelium. Analysis of corneal endothelial cells density based on ZO-1 staining (d) and quantization of Na/K-ATPase-related fluorescence intensity (e). All data are means ± SEM. *P < 0.05, **P < 0.01, ****P < 0.0001, n.s. not significant.