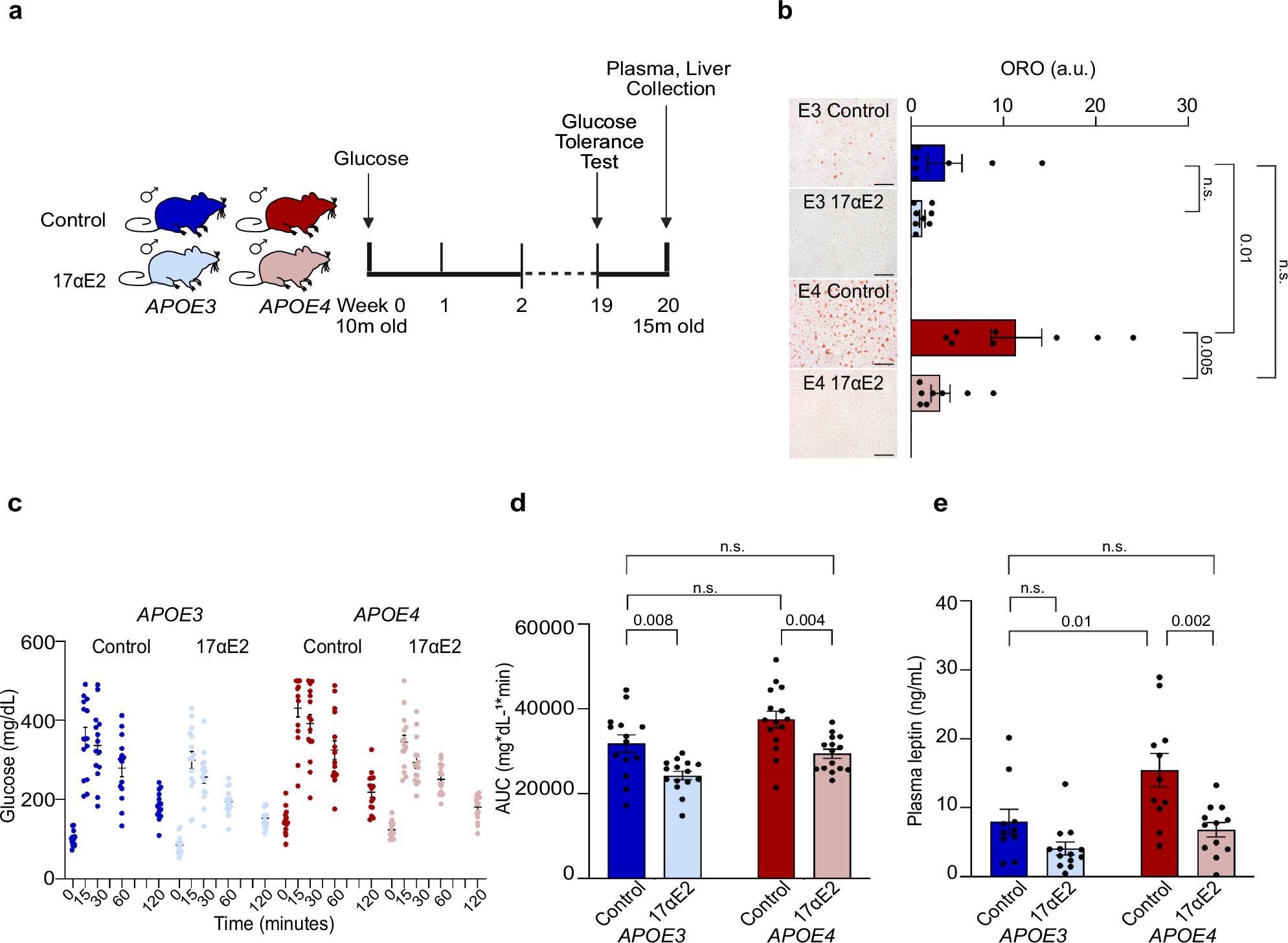
Fig. 3: 17α-Estradiol improves metabolic outcomes middle-aged APOE3 and APOE4 targeted-replacement mice.

a Schematic overview of experimental design. Glucose tolerance test was performed at Week 19 of treatment, and tissues were collected at Week 20. b Representative images and quantification of oil red O (ORO) labeling of lipid accumulation in livers of 15-month-old male APOE3 and APOE4 mice treated with 0 (Control) or 14.4 ppm 17α-estradiol (17αE2) (n = 8 mice/ all groups). Scale bar size indicates 100 µM. c Oral glucose tolerance test (GTT) measured at baseline then 15-, 30-, 60-, and 120-minutes post oral gavage with glucose. d Area under the curve (AUC) analysis for GTT seen in c (n = 14 mice/APOE3 Control, 15/APOE3 17αE2, 15/APOE4 Control, 15/APOE4 17αE2). (e) Plasma levels of leptin measured by ELISA (n = 10 mice/APOE3 Control, 13/APOE3 17αE2, 11/APOE4 Control, 12/APOE4 17αE2). Data show values from individual animals (c) with mean ± SEM (b, d, e). In b through e, dark blue indicates APOE3 control, light blue indicates APOE3 17αE2, dark red indicates APOE4 control, and light red indicates APOE4 17αE2. P-values denote statistical significance in Mann-Whitney test for ORO, 2-way ANOVA with Tukey post-hoc test for all other analyses.