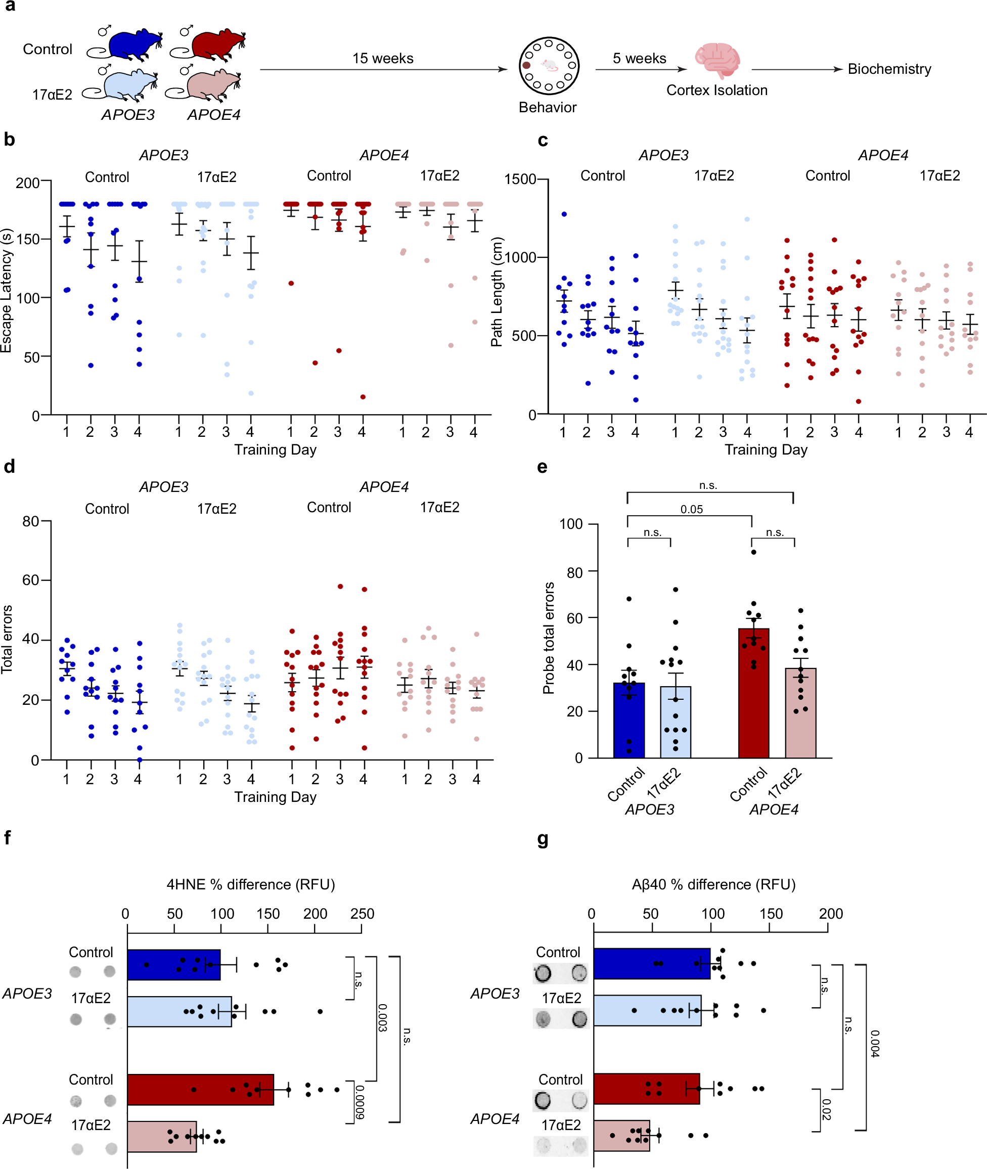
Fig. 6: 17α-Estradiol yields greater neural benefits in APOE4 mice than APOE3 mice.

a Schematic overview of experimental design. Animals were subjected to behavior tests after 15 weeks of treatment. One hemibrain was fixed for immunohistochemistry, and the cerebral cortex from the other hemibrain was isolated for protein extraction. b Escape latency during the Barnes maze training days (n = 11 mice/APOE3 Control, 14/APOE3 17αE2, 13/APOE4 Control, 12/APOE4 17αE2). c Primary path length to escape hole during the Barnes maze training days (n = 11 mice/APOE3 Control, 14/APOE3 17αE2, 13/APOE4 Control, 12/APOE4 17αE2). d Total errors during the Barnes maze training days (n = 11 mice/APOE3 Control, 14/APOE3 17αE2, 13/APOE4 Control, 12/APOE4 17αE2). (e) Total errors during the Barnes maze probe trial (n = 11 mice/APOE3 Control, 14/APOE3 17αE2, 11/APOE4 Control, 12/APOE4 17αE2). f Quantification of the lipid peroxidation marker 4-hydroxynonenal (4-HNE) from cortical lipid rafts and representative dot blot images (n = 10 mice/ all groups). g Quantification of soluble β-amyloid peptide (Aβ40) from cortical homogenates and representative dot blot images (n = 10 mice/ all groups). In b through g, dark blue indicates APOE3 control, light blue indicates APOE3 17αE2, dark red indicates APOE4 control, and light red indicates APOE4 17αE2. Data show values from individual animals (b, c, d) with mean ± SEM (e, f, g). P-values denote statistical significance in 2-way ANOVA with Tukey post-hoc test.