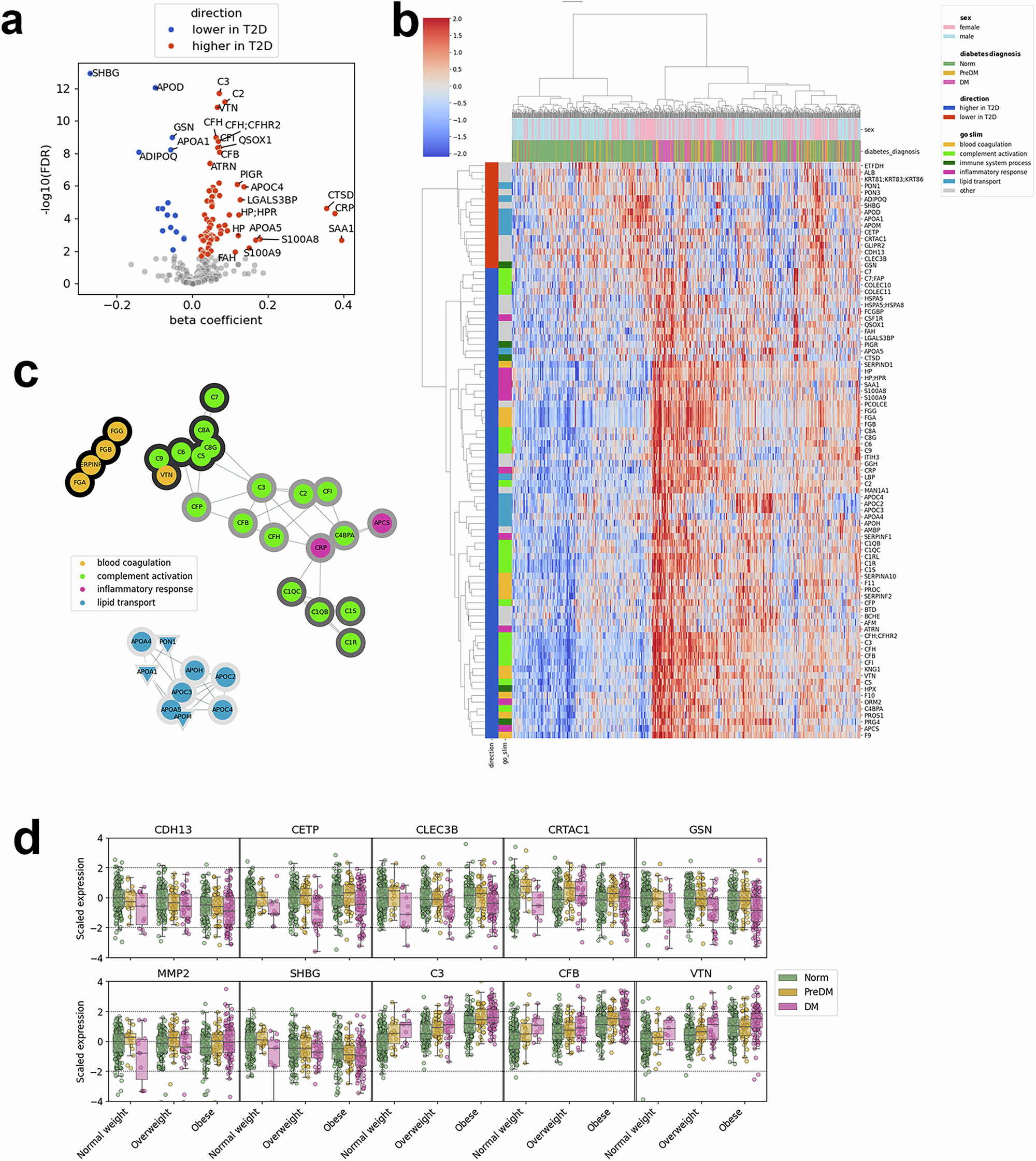
Fig. 1: Differentially expressed proteins between diabetic and normoglycemic participants.

a Volcano plot highlighting differentially expressed proteins. The x-axis refers to the phenotype-associated coefficient in the linear model for each protein. All samples are considered to compute the beta coefficient. b Heatmap showing the Z-score of batch-corrected expression of DE proteins. Hierarchical clustering was obtained with Euclidean distance and complete linkage. c PPI network of co-expressed DE proteins after 2-core filtering. Communities are detected with the Louvain algorithm. Nodes are colored based on the selected GO Slim. The border of the node is colored based on the assigned community. Circles: higher in T2D; Triangles: lower in T2D. d Expression of DE proteins between diabetic and normoglycemic individuals with normal weight. Expression is scaled to normoglycemic median expression; line bars extend to ±1.5× interquartile range (default seaborn boxplot parameter). [Sample sizes: Normal weight, n = 231 {Norm, 201; PreDM, 19; DM, 11}; overweight, n = 226 {Norm, 143; PreDM, 45; DM, 38}; obese, n = 275 {Norm, 123; PreDM, 46; DM, 106}]. DE differentially expressed, DM diabetes mellitus, FDR false discovery rate, GO gene ontology, Norm normoglycemic, PPI protein–protein interaction, preDM prediabetic, T2D type 2 diabetes.