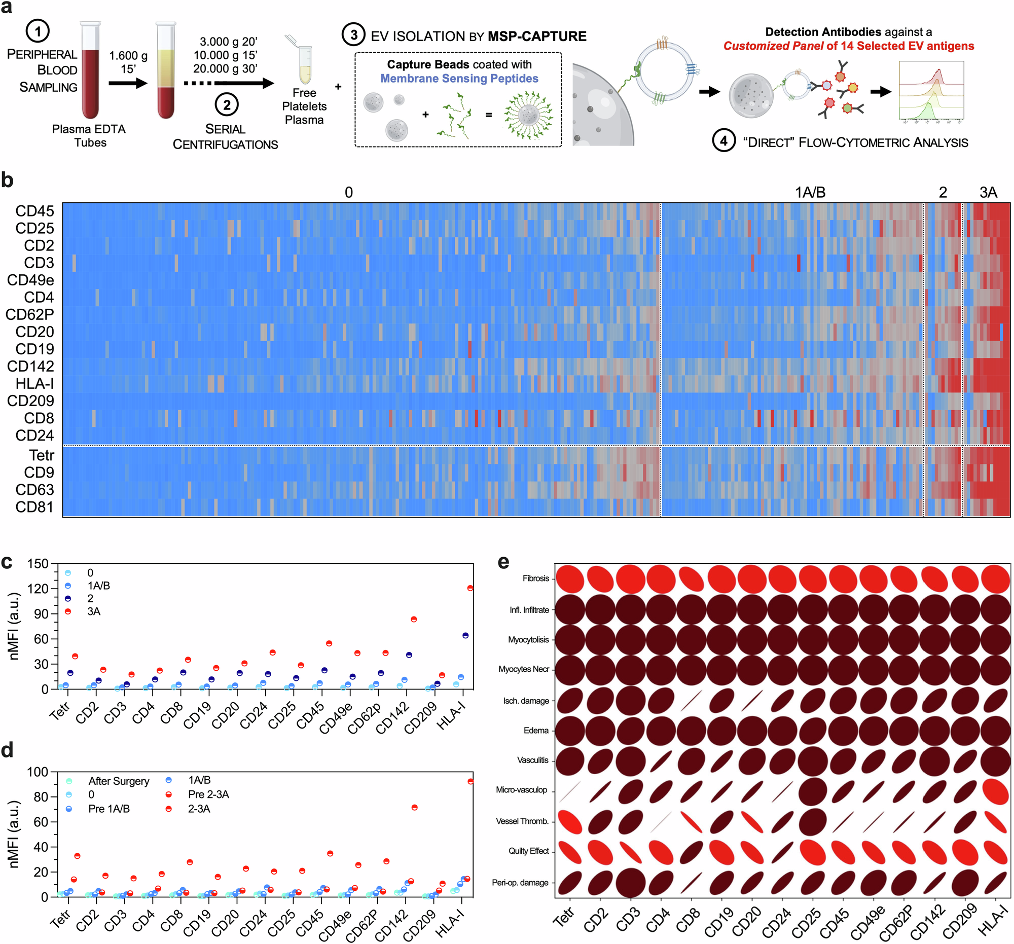
Fig. 3: EV surface antigen profiling after MSP-capturing in rejecting recipients.

Customized profiling of surface antigens after EV isolation by membrane-sensing peptide (MSP)-capturing. Normalized median fluorescence intensity (nMFI; expressed as an arbitrary unit, a.u.) is reported for tetraspanins (CD9, CD63, and CD81) and for a selected panel of 14 EV markers differentially expressed in rejecting recipients (n = 285). a Protocol for EV profiling after MSP-capturing. b Heat map showing EV surface antigen expression in patients stratified for rejection grade (from 0 to 3A; blue, low fluorescence; red, high fluorescence levels). c, d Median expression levels of EV surface antigens after patient stratification for time point of evaluation and rejection grade (n = 285): after surgery (first sampling after heart transplant); grade 0 (non-rejecting patients); ACR grade 1A/B; pre 1A/B (time point of evaluation before a diagnosis of ACR grade 1A/B); ACR grade 2–3A; pre 2–3A (time point of evaluation before a diagnosis of ACR grade 2–3A). e Association of single EV surface antigens with characteristics of endomyocardial biopsy; the slope indicates a direct or an inverse association, the ellipse radius the P value (a higher radius corresponds to a lower P value) while colors indicate the strength of the association (blue for an odds ratio ranging between 0 and 1, red for an OR from 1 to infinite). Source data and statistics are reported in Tables S2, S3 and S10. Part of (a) was produced using the Servier Medical Art public domain (https://smart.servier.com).