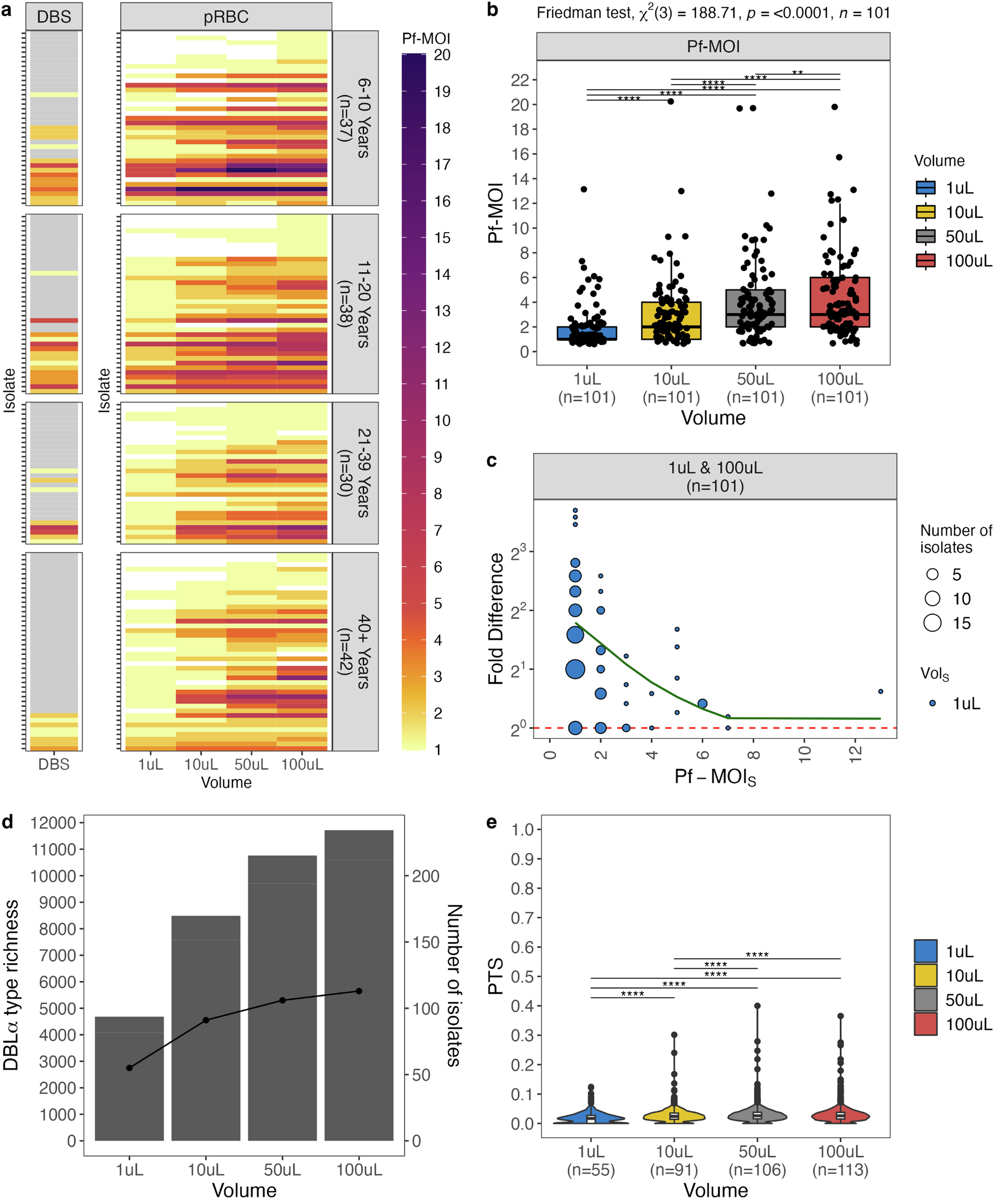
Fig. 3: Higher levels of P. falciparum Pf-MOI were detected in larger pRBC volumes.

a Shown here are only 147 isolates with Pf-MOI ≥ 1 in at least one pRBC volume, stratified by host age (6–10 years (n = 37 isolates), 11–20 years (n = 38 isolates), 21–39 years (n = 30 isolates), and ≥40 years (n = 42 isolates)). Isolates are ordered according to the order in Fig. 2. For DBS, isolates in grey were not varcoded as these were negative by microscopy. b Boxplots are shown for isolates with Pf-MOI ≥ 1 for all four pRBC volumes (n = 101 isolates). Significance of pairwise pRBC comparisons was inferred with pairwise Wilcoxon signed rank tests, with levels of significance adjusted using the “holm” correction. c Non-linear relationship between Pf-MOI fold differences (FDPf-MOI in log scale) and the Pf-MOI measured from 1 μL-pRBC volumes (Pf-MOIS), shown for isolates with Pf-MOI ≥ 1 for all four pRBC volumes (n = 101 isolates). Red dashed line indicates no difference in Pf-MOI (FDPf-MOI = 1) while green solid line shows the smooth curve fitted with a generalised additive model. d Population-level metrics were estimated for isolates with Pf-MOI ≥ 1 with isolate repertoire size ≥ 20. Differences in DBLα type richness and number of infected individuals are shown, represented by bars and points, respectively. e Differences in genetic similarity between isolate repertoires by pairwise-type sharing (PTS), where most distributions were significantly different, with the exception of 50 μL vs 100 μL. Values are available in Supplementary Table 9. Statistical analysis was conducted with the Kruskal-Wallis analysis of variance, followed by Dunn’s test for multiple comparisons. In box and violin plots, the central line in each box represents the median, the box represents the interquartile range (IQR) from the 25th to 75th centiles, the whiskers indicate the most extreme data points within 1.5x IQR, and dots display data points. In all plots, significance symbols *, **, ***, and **** represent p-value significance levels of 0.05, 0.01, 0.001, and 0.0001, respectively.