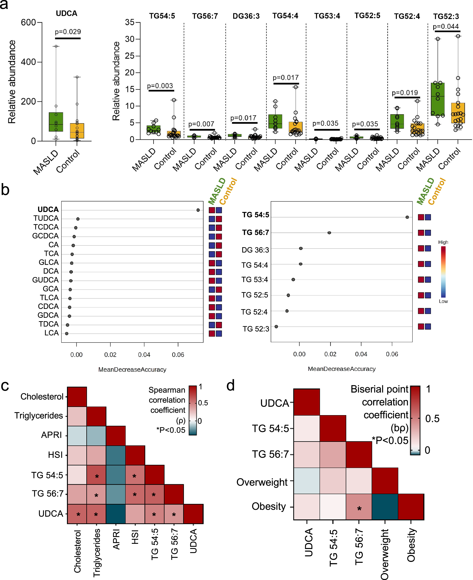
Fig. 1: Plasma relative abundance of UDCA and several lipid species increased in MASLD.

a Relative abundance representation of bile acid and lipid species that resulted significantly different between the MASLD group (green, n = 10 independent samples) and the Control group (orange, n = 19 independent samples). Data is represented by box and whiskers plots with an error bar indicating the standard deviation. Significance between groups (p values < 0.05) was determined by the non-parametric U-Mann-Whitney test. b Random Forest graphs of all bile acids (left) and top eight lipid species (right) in YWVH comparing the MASLD group to the Control. Random forest (RF) analyses were performed using MetaboAnalyst 6.0 software. The intensity of colours indicates the significance of the compound in differentiating groups (high in red and low in blue). c Heatmap showing the Spearman correlation coefficient (p) of pairwise comparison analyses between relevant biochemical parameters and clinical scores in MASLD with levels of the top three molecules differentiating groups. d Heatmap showing the Point-biserial correlation coefficient (pb) of pairwise comparison analyses between overweight and obesity and the top three biomolecules differentiating groups. Correlation analyses were performed using IBM SPSS software, and heatmaps were generated with GraphPad Software. The correlation matrix is colour-coded according to the Spearman correlation coefficient (1:−0.5, red:blue through white), and correlations with statistical significance are indicated with an asterisk as *p < 0.05. UDCA Ursodeoxycholic acid, DG Diacylglycerol, TG Triglycerid, GCDCA Glycochenodeoxycholic acid, GCA Glycocholic acid, CDCA Chenodeoxy-cholic acid, TLCA Taurolithocholic acid, TUDCA Tauroursodeoxycholic acid, TCDCA Taurochenodeoxycholic acid, GDCA Glycodeoxycholic acid, DCA Deoxycholic acid, TCA Taurocholic acid, LCA Lithocholic acid, GUDCA Glycoursodeoxycholic acid, GLCA Glycolithocholic acid, TDCA Taurodeoxycholic acid, CA Cholic acid.