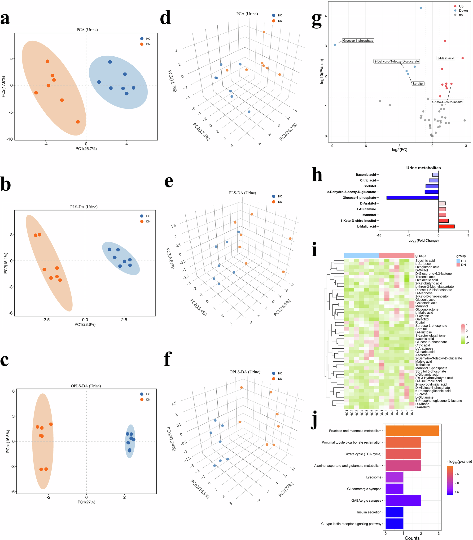
Fig. 6: Characteristics of carbohydrate metabolites in urine from diabetic kidney disease (DKD) patients and healthy controls.

a–f Multivariate statistical analysis of carbohydrate metabolism in DKD patients and healthy controls: a Principal component analysis (PCA) 2D score plot; b Partial least squares-discriminant analysis (PLS-DA) 2D score plot; c Orthogonal partial least squares-discriminant analysis (OPLS-DA) 2D score plot; d PCA 3D score plot; e PLS-DA 3D score plot; f OPLS-DA 3D score plot. Each dot represents a subject, with blue indicating healthy controls (HC) and red indicating DKD patients (DN). g Volcano plot of differential metabolites in DKD patients and healthy controls. Each dot represents a metabolite, red represents up-regulation, and blue represents down-regulation. h Top 5 differential metabolites in the DKD patients and healthy controls identified according to fold change and P < 0.05. Red represents up-regulation, and blue represents down-regulation. i Heatmap of differential metabolites in the DKD patients and healthy controls. Pink squares indicate upregulation and olive squares indicate downregulation. j Kyoto Encyclopedia of Genes and Genomes (KEGG) metabolic pathway analysis of differential metabolites in the DKD patients and healthy controls. Statistical analyses: two-tailed t test (g) and Fisher’s exact test (j).