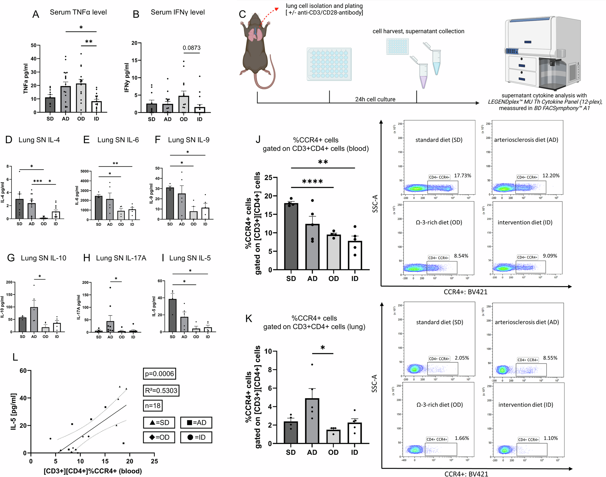
Fig. 4: Cytokine analysis revealed induction of EMT and tumor progressing cytokine secretion in murine serum and murine lung cell culture supernatant.

A, B Murine serum cytokine levels were measured by LEGENDplexTM MU Th Cytokine Panel (12-plex). A Murine serum TNFα level [pg/ml] (SD, standard diet n = 10; AD, arteriosclerosis diet n = 17; OD, ω-3 rich diet n = 14; ID, intervention diet n = 16). P (AD vs. ID) = 0.0177); P (OD vs. ID) = 0.0061. B Murine serum IFNy level in [pg/ml] (SD, standard diet n = 10; AD, arteriosclerosis diet n = 15; OD, ω-3 rich diet n = 13; ID, intervention diet n = 16). P (OD vs. ID) = 0.0873. C Experimental design of cell culture supernatant cytokine analysis: murine lung cells were extracted and plated in wells with or without plate bound anti-CD3 antibody and cultured for 24 h with or without soluble anti-CD28 antibody for T-cell activation. Cells were harvested and supernatant was collected, the latter was then analyzed using LEGENDplexTM MU Th Cytokine Panel (12-plex) kit. Samples were measured in BD FACSymphonyTM A1. [Created in BioRender. Harre, P. (2025) https://BioRender.com/h86a453]. D–I Murine lung cell culture supernatant cytokine level measured with LEGENDplexTM MU Th Cytokine Panel (12-plex). T-cell expansion was stimulated with plate bound anti-CD3-antibody and soluble anti-CD28-antibody in cell culture. D Supernatant IL-4 level in [pg/ml] (SD, standard diet n = 8; AD, arteriosclerosis diet n = 13; OD, ω-3 rich diet n = 8; ID, intervention diet n = 13). P (SD vs. OD) = 0.0377; P (AD vs. OD) = 0.0004; P (ID vs. OD) = 0.0122. E Supernatant IL-6 level in [pg/ml] (SD, standard diet n = 4; AD, arteriosclerosis diet n = 5; OD, ω-3 rich diet n = 4; ID, intervention diet n = 5). P (SD vs. OD) = 0.0286; P (ID vs. SD) = 0.0042. F Supernatant IL-9 level in [pg/ml] (SD, standard diet n = 4; AD, arteriosclerosis diet n = 5; OD, ω-3 rich diet n = 4; ID, intervention diet n = 5). P (SD vs. OD) = 0.0375; P (ID vs. SD) = 0.0331. G Supernatant IL-10 level in [pg/ml] (SD, standard diet n = 4; AD, arteriosclerosis diet n = 5; OD, ω−3 rich diet n = 4; ID, intervention diet n = 5). P (AD vs. OD) = 0.0356. H Supernatant IL-17A level in [pg/ml] (SD, standard diet n = 4; AD, arteriosclerosis diet n = 8; OD, ω−3 rich diet n = 6; ID, intervention diet n = 8). P (AD vs. OD) = 0.0283. I Supernatant IL-5 level in [pg/ml] (SD, standard diet n = 4; AD, arteriosclerosis diet n = 5; OD, ω-3 rich diet n = 4; ID, intervention diet n = 5). P (SD vs. OD) = 0.0328; P (ID vs. SD) = 0.0358. J, K Flow cytometry was performed on blood and fresh total lung cells. J %CCR4+ cells gated on CD3+ CD4+ of total blood lymphocytes (SD, standard diet n = 4; AD, arteriosclerosis diet n = 5; OD, ω-3 rich diet n = 4; ID, intervention diet n = 5). P (SD vs. OD) = < 0.0001; P (ID vs. SD) = 0.0034. K %CCR4+ cells gated on CD3+ CD4+ of total lung lymphocytes (SD, standard diet n = 4; AD, arteriosclerosis diet n = 5; OD, ω-3 rich diet n = 4; ID, intervention diet n = 5). P (AD vs. OD) = 0.0103. L Correlation of %CCR4+ cells gated on CD3+ CD4+ of total blood lymphocytes with lung supernatant IL-5 levels (n = 18, P = 0.0006, R2 = 0.5303). Correlation L is shown by using simple linear regression. The two-tailed Pearson correlation analysis was performed to get the r and p value for L. Kruskal-Wallis test was used for (B, G, H, K). One-way ANOVA test was used for (A, D–F, I, J). All statistical tests were two-sided. No adjustments for multiple comparisons were applied. Data are shown as mean values ± s.e.m.; *P,0.05, **P,0.01, ***P,0.001, ****P < 0.0001.