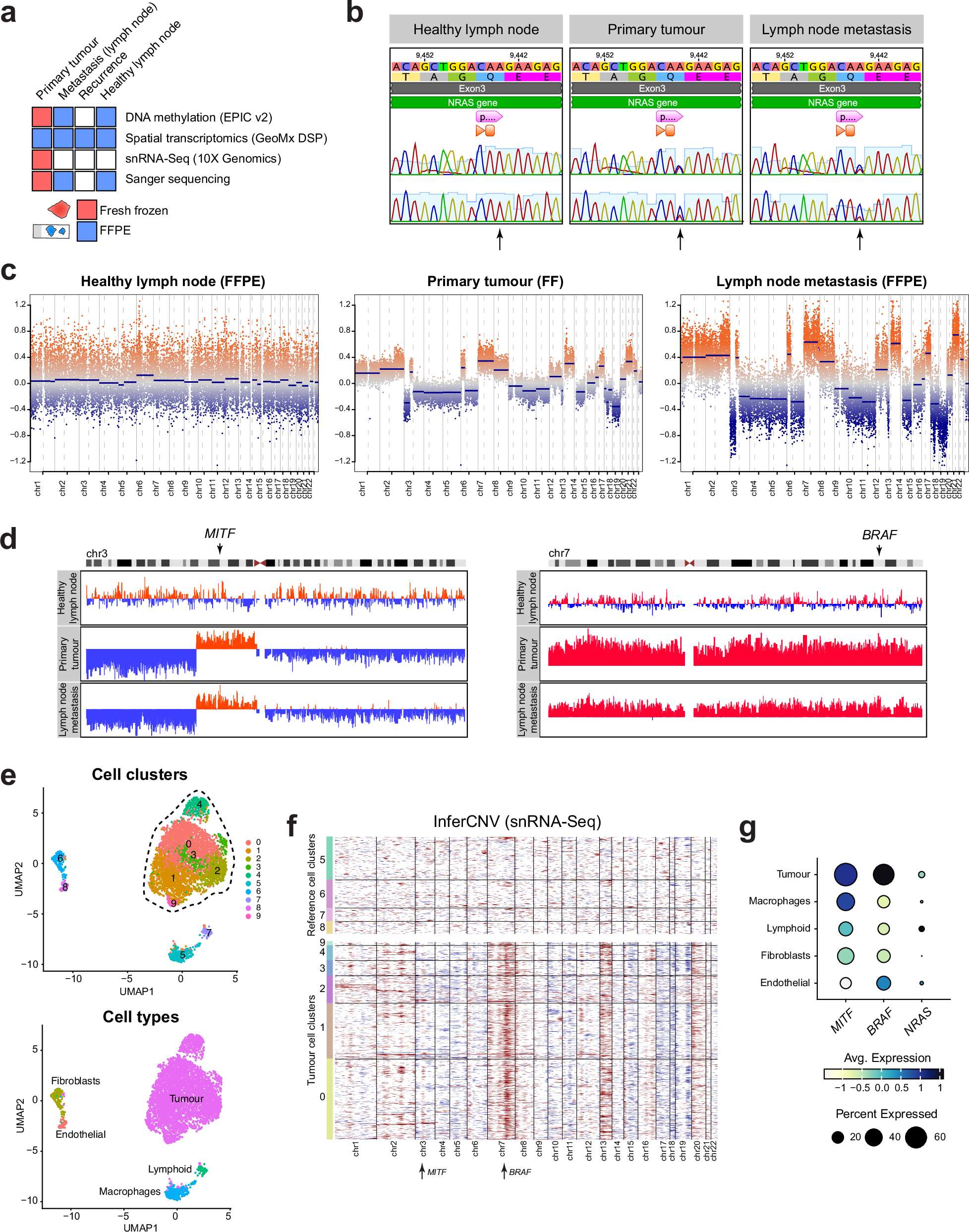
Fig. 2: Somatic NRAS Q61H mutation, and MITF and BRAF amplifications as the disease co-drivers.

a Schematic representation of the techniques used to analyse the fresh frozen and formalin-fixed paraffin embedded (FFPE) material. b Sanger sequencing of NRAS from genomic DNA extracted from the healthy lymph node and primary tumour. c Genome plots representing DNA methylation-derived copy number variation (CNV) profiles from healthy lymph node, primary tumour and lymph node metastasis, originating either from formalin-fixed paraffin-embedded (FFPE) or fresh frozen (FF) tissue samples. d IGV genome browser views of the DNA methylation-derived copy number variation (CNV) profiles from healthy lymph node, primary tumour and lymph node metastasis, zoomed in to a 189 Mb region surrounding the MITF locus on chromosome 3 (left), or showing the entire chromosome 7 including BRAF (right). Marked in red are amplifications, in blue deletions. e UMAP visualisation of all single cells (n = 4901) within the primary tumour, coloured by clusters identified with Seurat (top panel), or by cell type annotation (bottom panel). f A heatmap showing snRNA-Seq derived copy number variations in all primary tumour cells, ordered by Seurat clusters as per Fig. 2e. Healthy cell clusters 5, 6, 7 and 8 were used as a reference. Indicated with arrows are loci containing MITF and BRAF. g A dot plot showing scaled expression of MITF, BRAF and NRAS genes in the snRNA-Seq cell types.