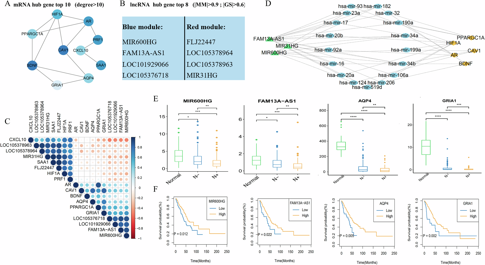
Fig. 4: Hub genes identification and network analysis.

A The PPI network of 10 candidate hub mRNAs from green and brown modules. B Eight hub lncRNAs from blue and red modules (|MM | > 0.9 and |GS | > 0.6). C Co-expressions between 8 hub-lncRNAs and 10 hub-mRNAs. D The OLM-associated ceRNA network in LUAD. Triangle, ellipse and diamond represent hub-lncRNAs, miRNAs and hub-mRNAs, respectively. E, F The expression (E) and OS curves (F) of OLM-related hub-lncRNAs (MIR600HG, FAM13A-AS1, AQP4, and GRIA1) in LUAD based on TCGA database (n = 284). PPI protein-protein interaction, MM cor.geneModuleMembership, GS cor.geneTraitSignificance, OLM occult lymph node metastasis, LUAD lung adenocarcinoma, TCGA The Cancer Genome Atlas. All tests were two-sided.