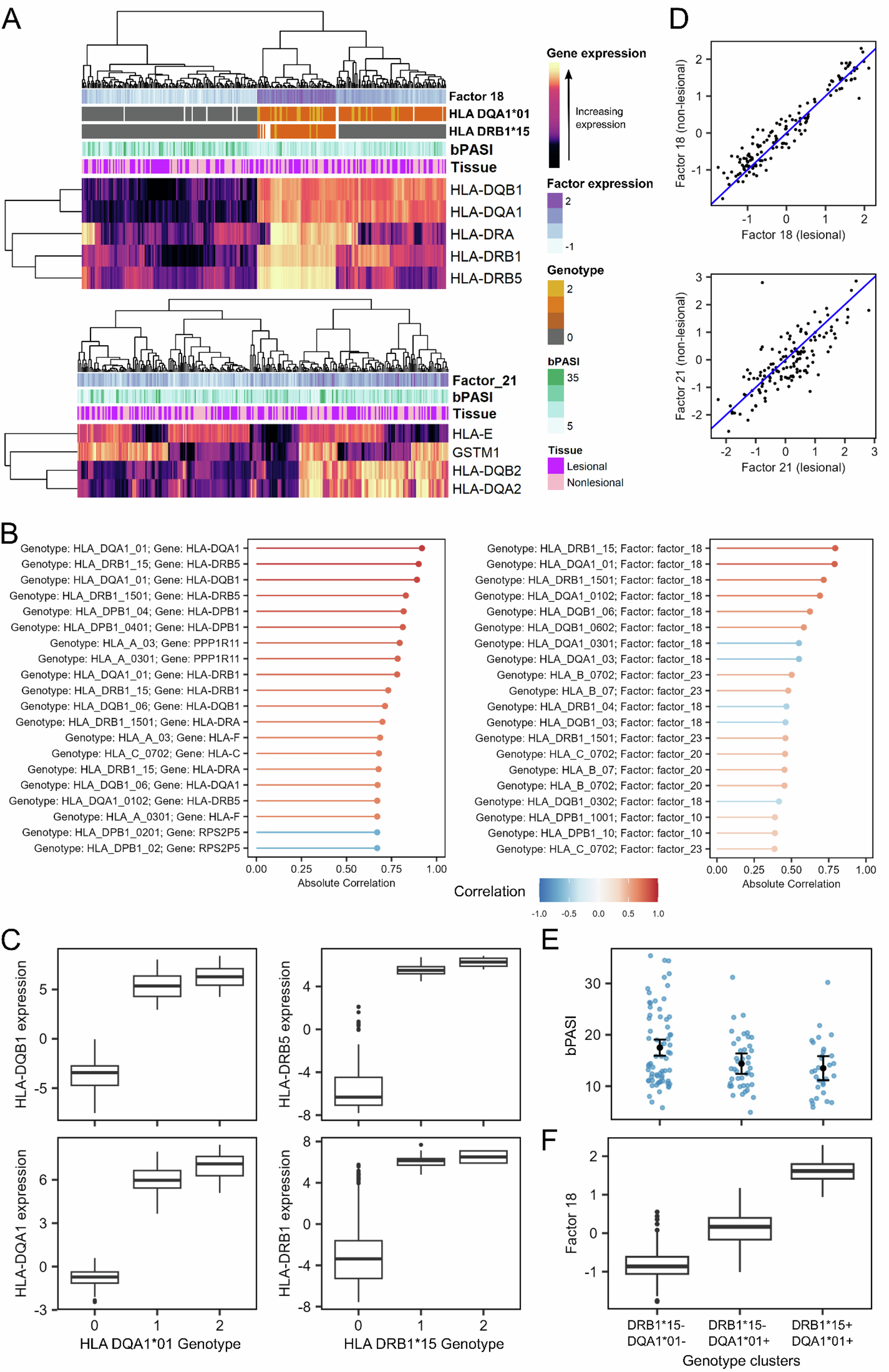
Fig. 5: Latent factor S18 defines HLA-driven patient clusters associated with baseline disease severity.

ICA factor S18, derived from combined lesional and nonlesional skin data, segregates patients into clusters differing in class-II HLA genotype and baseline PASI. A Two heatmaps for week-0 samples. Upper: expression of factor S18 and its highly aligned genes. Lower: expression of factor S21 (another HLA-related factor). Tracks show tissue type (lesional/nonlesional) and baseline PASI (bPASI). For S18, additional tracks display HLA-DQA101* and HLA-DRB115* genotype dosage (0/1/2; grey, orange, yellow respectively, white is missing). B Bar plots of top genotype-gene (left) and genotype-factor (right) correlations in lesional skin. C Boxplots of HLA gene expression stratified by genotype which show first quartile, median, third quartile, minimum and maximum values, and points to indicate outliers. D Scatter plot comparing S18 expression in matched lesional vs nonlesional skin; the identity line (blue) marks equal expression. E Estimated mean bPASI (95% CI) by genotype from linear modelling. F Distribution of S18 expression by genotype in lesional skin. The analysis in this figure was carried out with n = 139 biologically independent subjects. HLA human-leucocyte antigen, bPASI baseline PASI, LS lesional skin.