Fig. 1: HRD in ERpHER2n.
From: Homologous recombination deficiency in primary ER-positive and HER2-negative breast cancer

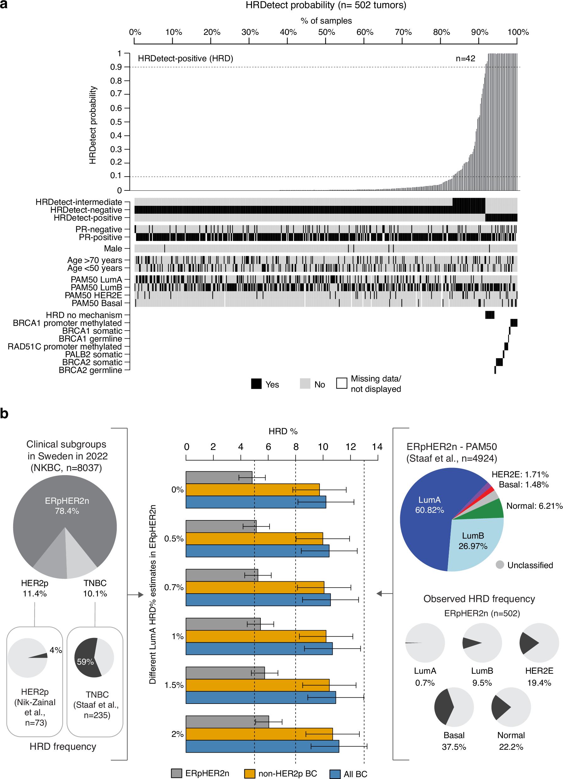
a HRDetect probability for 502 WGS analyzed ERpHER2n SCAN-B tumors and their characteristics. HRD is defined as an HRDetect probability ≥0.9. b Estimation of HRD frequency in breast cancer for ERpHER2n tumors, non-HER2-positive tumors (non-HER2p), and all breast cancer (including ERpHER2n, HER2-positive, and TNBC tumors). Estimations are based on the clinical subgroup proportions reported to the national Swedish breast cancer registry (NKBC) in 2022 (left pie chart), the reported PAM50 subtype proportions in ERpHER2n tumors from Staaf et al.27 (right pie chart), HRD frequency in population-based TNBC9, HRD frequency in HER2-positive disease6, and the estimated HRD frequency in PAM50 Basal, HER2E, LumB, and Normal subtypes in this study. Final estimates are presented as a range based on calculations using different assumed HRD frequencies in ERpHER2n LumA tumors. Error bars represent the span of estimated HRD frequency based on the assumption of 20% error in the individual HRD point estimates.