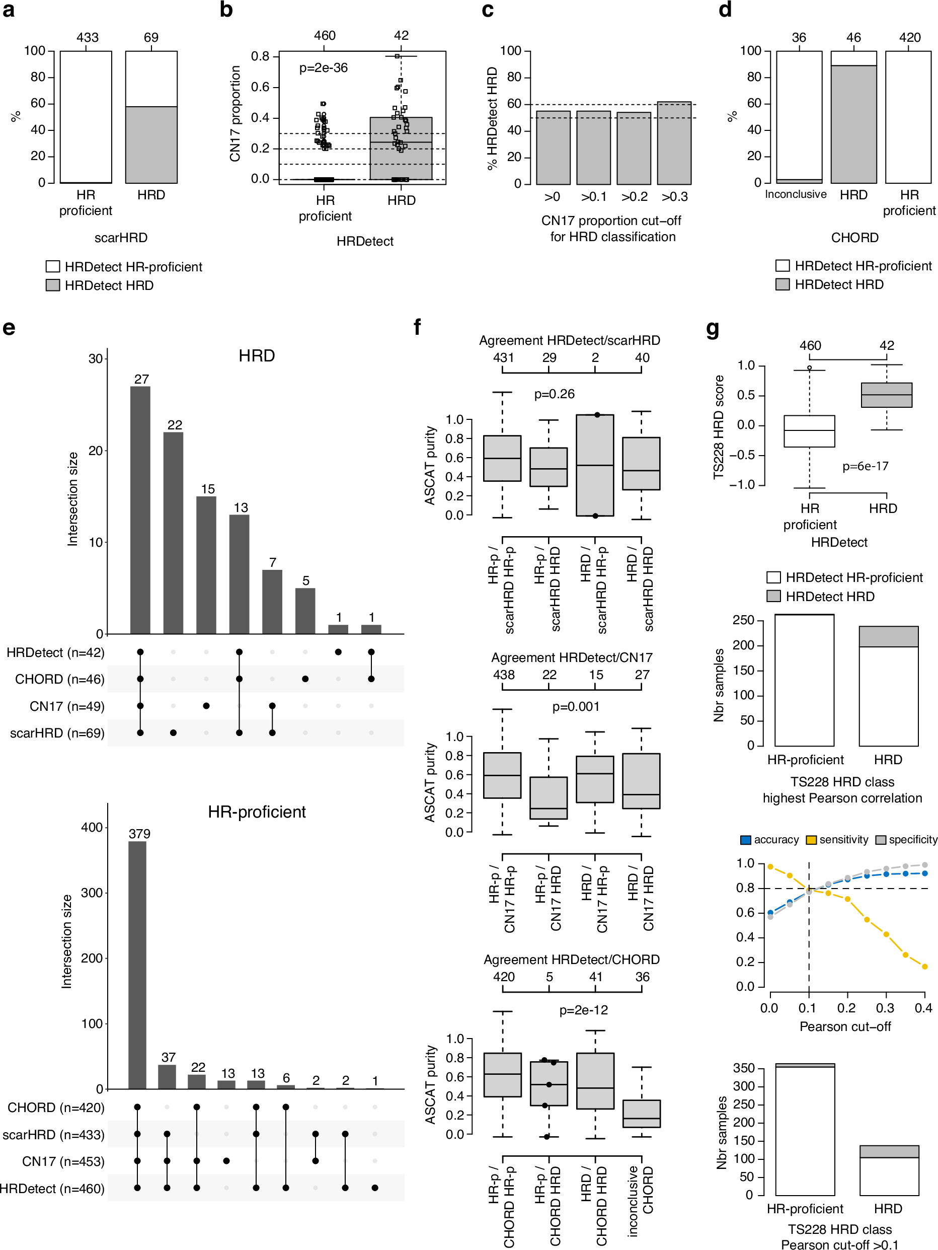
Fig. 2: Comparison of DNA-based HRD classification methods in ERpHER2n BC.
From: Homologous recombination deficiency in primary ER-positive and HER2-negative breast cancer

a HRDetect status for tumors classified as scarHRD HR-proficient or HRD. b CN17 signature proportions versus HRDetect status. Two-sided p-values calculated using Wilcoxon’s test. c Proportion of HRDetect HRD tumors in groups of CN17 HRD tumors classified using different cut-offs for the CN17 signature proportion. d HRDetect status for tumors classified as CHORD HR-proficient, HRD, or undetermined. e Upset plots of classification overlap between HRD methods. For CN17 a cut-off of >0 was used to call HRD. For CHORD, 36 tumors could not be classified and are not included. f ASCAT WGS estimated tumor purities versus concordant and discordant HRD status between HRDetect and the other methods. HR-p: HR-proficient. For CN17, a cut-off of >0 was used to call HRD. Two-sided p-values calculated using the Kruskal-Wallis test. Individual data points are shown for groups ≤5 tumors in size. g Results of the TS228 gene expression HRD classifier versus HRDetect in the 502 tumors. Panels show from top to bottom: (i) distribution of an expression-based HRD score versus HRDetect status with two-sided p-value calculated using Wilcoxon’s test, (ii) composition of HRDetect HRD status in HRD groups defined by gene expression using the highest centroid correlation only, (iii) accuracy, sensitivity, and specificity for gene expression vs HRDetect classification using different Pearson correlation cut-offs applied to the HRD centroid, and (iv) composition of HRDetect HRD status in HRD groups defined by gene expression using an optimized Pearson cut-off of 0.1. Boxplot elements correspond to: (i) center line = median, (ii) box limits = upper and lower quartiles, (iii) whiskers = 1.5x interquartile range. In boxplots and barplots, top axes indicate group sizes.