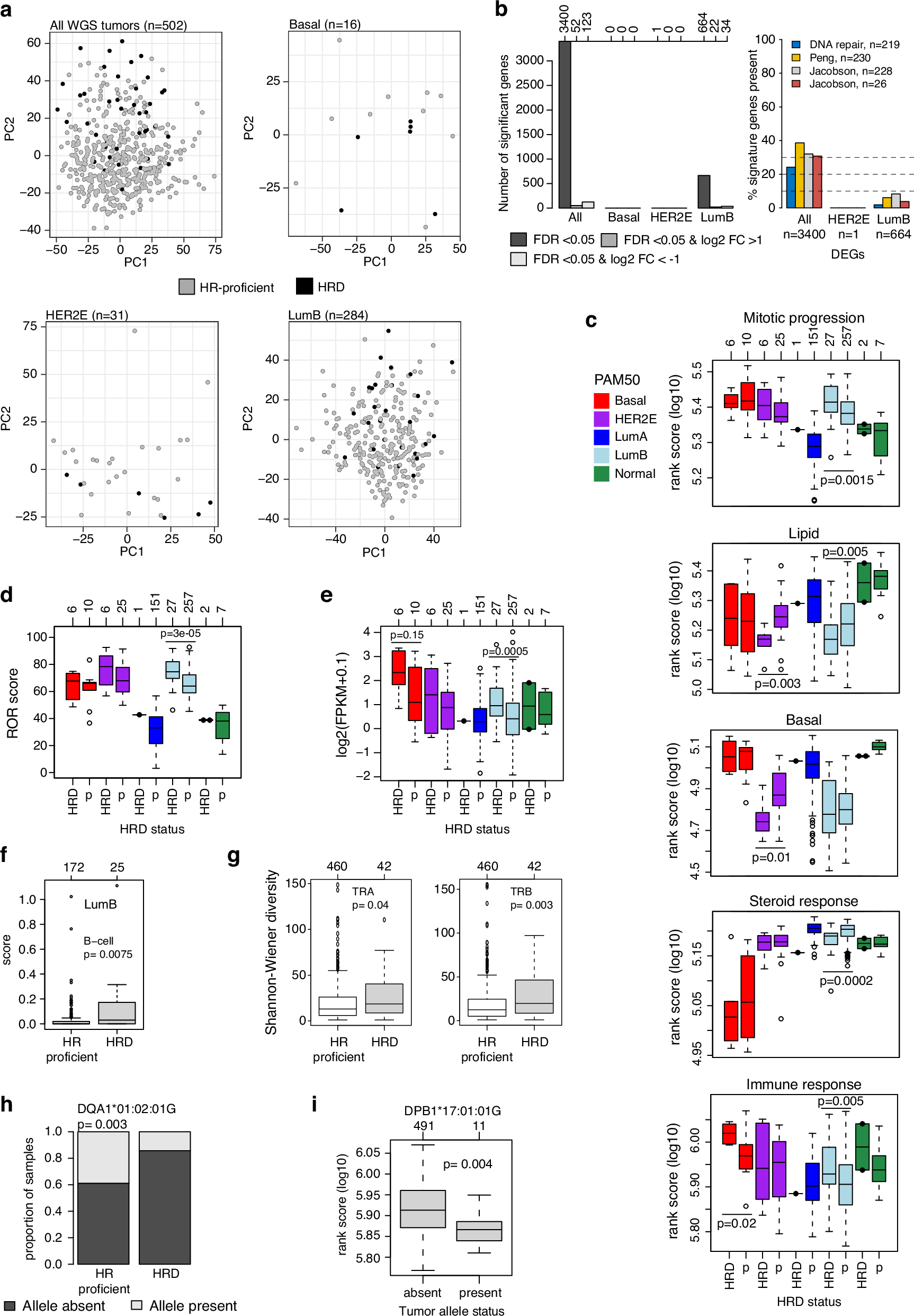
Fig. 3: Transcriptional patterns in ERpHER2n BC with respect to HRD status.
From: Homologous recombination deficiency in primary ER-positive and HER2-negative breast cancer

a Principal component analysis in all ERpHER2n tumors and in each PAM50 subtype using the 5000 most variant genes based on FPKM data for the respective group. HRD tumors are marked by black points. Principal components 1 and 2 (PC1 and PC2, respectively) are shown. The LumA group is excluded due to only one HRD tumor. b Left: summary of the number of differentially expressed genes per PAM50 subtype based on different FDR-adjusted two-sided p-values and log2 fold-changes (FC). The top axis indicates the exact number of genes for each bar. Right: proportion of gene overlap between four gene signatures and the differentially expressed gene sets for all tumors, HER2E, and LumB tumors. c Gene expression rank scores (log10-transformed) for five biological metagenes defined by Fredlund et al.32. stratified by PAM50 subtype and HRD status (p = HR-proficient). Only significant associations are shown as two-sided p-values, calculated using Wilcoxon’s test. The top axis indicates group sizes. d ROR-score as calculated by Staaf et al.27. Two-sided p-values calculated using Wilcoxon’s test. p = HR-proficient. e mRNA expression of PD-L1 (CD274) versus HRD status in PAM50 subtypes. Only significant or borderline nonsignificant associations are shown as two-sided p-values, calculated using Wilcoxon’s test. p = HR-proficient. f CIBERSORTx estimates for B-cells in LumB tumors stratified by HRD status. Two-sided p-value calculated using Wilcoxon’s test. Not all tumors have values based on CIBERSORTx p-value filtering. g Shannon-Wiener diversity scores computed from bulk tumor RNA-sequencing data in all tumors for the T-cell receptor genes TRA and TRB stratified by HRD status. Two-sided p-values calculated using Wilcoxon’s test. h Proportion of HR-proficient and HRD tumors with the DQA1*01:02:01 G allele present or absent. Two-sided p-value calculated using the Chi-square test. i Log10 immune rank scores versus present/absent allele status for the DPB1*17:01:01G allele. Two-sided p-value calculated using Wilcoxon’s test. Boxplot elements correspond to: (i) center line = median, (ii) box limits = upper and lower quartiles, (iii) whiskers = 1.5x interquartile range. In boxplots, top axes indicate group sizes. In c–e, individual data points are shown for groups ≤5 tumors in size.