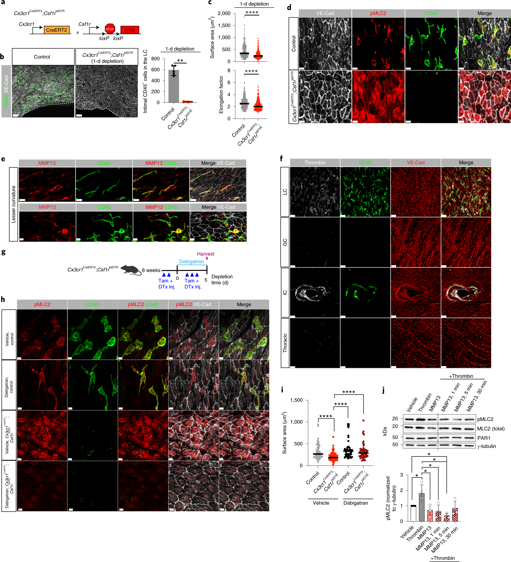
Fig. 4: MacAIR cells are essential to prevent thrombin-mediated endothelial cell contraction in regions of oscillatory and disturbed flow.

a, Transgenes (Cx3cr1CreERT2;Csf1rlslDTR) used to deplete MacAIR cells require both tamoxifen and DTx to promote apoptosis of double-positive cells. DTR, diptheria toxin receptor; DTx, diptheria toxin. b, Images and quantification of intimal CD45+ cells in the lesser curvature from controls and Cx3cr1CreERT2;Csf1rlslDTR mice (both exposed for 24 h to tamoxifen and DTx). CD45+ (green) cells were effectively depleted. Scale bar, 50 μm; n = 5 mice per group, Mann–Whitney t-test, mean ± s.d., P = 0.0079, two tailed, **P ≤ 0.01. c, Surface area and elongation factor measurements of endothelial cells in the lesser curvature of Cx3cr1CreERT2;Csf1rlslDTR mice and littermate controls after MacAIR depletion (n = 3 (control) or n = 4 (Cx3cr1CreERT2;Csf1rlslDTR) mice; Mann–Whitney t-test, line at median, P < 0.0001 (exact, surface area and elongation factor), two tailed, ****P ≤ 0.0001). d, pMLC2 staining (red) in the lesser curvature 1 d after tamoxifen and DTx injections of control and Cx3cr1CreERT2;Csf1rlslDTR mice. CD45, green; VE-Cad, white. Scale bar, 10 μm; n = 5 mice per group. e, Images of co-staining for MMP12 or MMP13 (red), CD45 (green) and VE-Cad (white). Note the colocalization of MMP12 and MMP13 with CD45+ cells. Scale bars, 20 μm and 10 μm; n = 3 mice. f, Thrombin in areas of oscillatory and disturbed flow in aortae of 8-week-old C57BL/6 mice (IC, intercostal artery); scale bar, 20 μm; n = 3 mice. g–i, Effects of dabigatran on aortae from Cx3cr1CreERT2;Csf1rlslDTR and control mice. g, Experimental design. Cx3cr1CreERT2;Csf1rlslDTR and littermate controls treated with tamoxifen and DTx for depletion of MacAIR cells. Vehicle or dabigatran was administered for 5 d. The illustration was created using https://biorender.com/. h, Images of the lesser curvature 5 d after treatments as indicated. pMCL2, red; CD45, green; VE-Cad, white. Loss of pMLC2 in dabigatran-treated Cx3cr1CreERT2;Csf1rlslDTR MacAIR-depleted mice. Scale bar, 7 μm; n = 5 mice per group. i, Surface area measurements of endothelial cells in the lesser curvature of Cx3cr1CreERT2;Csf1rlslDTR mice and littermate controls 5 d after dabigatran treatment (n = 7 mice per group, Mann–Whitney t-test, line at median, P < 0.0001 (exact), two tailed, ****P ≤ 0.0001). j, Western blot of human aortic endothelial cells (HAECs) treated with thrombin or MMP13 or pretreated with MMP13 (time course), followed by thrombin treatment for an additional 5 min (n = 4 biological replicates, Mann–Whitney t-test, mean ± s.d., P = 0.0286 (vehicle versus thrombin; vehicle versus MMP13, 5 min; MMP13 versus thrombin; thrombin versus MMP13; thrombin versus MMP13, 1 min; thrombin versus MMP13, 5 min), two tailed, *P ≤ 0.05).