Extended Data Fig. 5: Metabolic subtyping of HCM and their associations with clinical characteristics, related to Fig. 6.
From: Metabolic characterization of hypertrophic cardiomyopathy in human heart

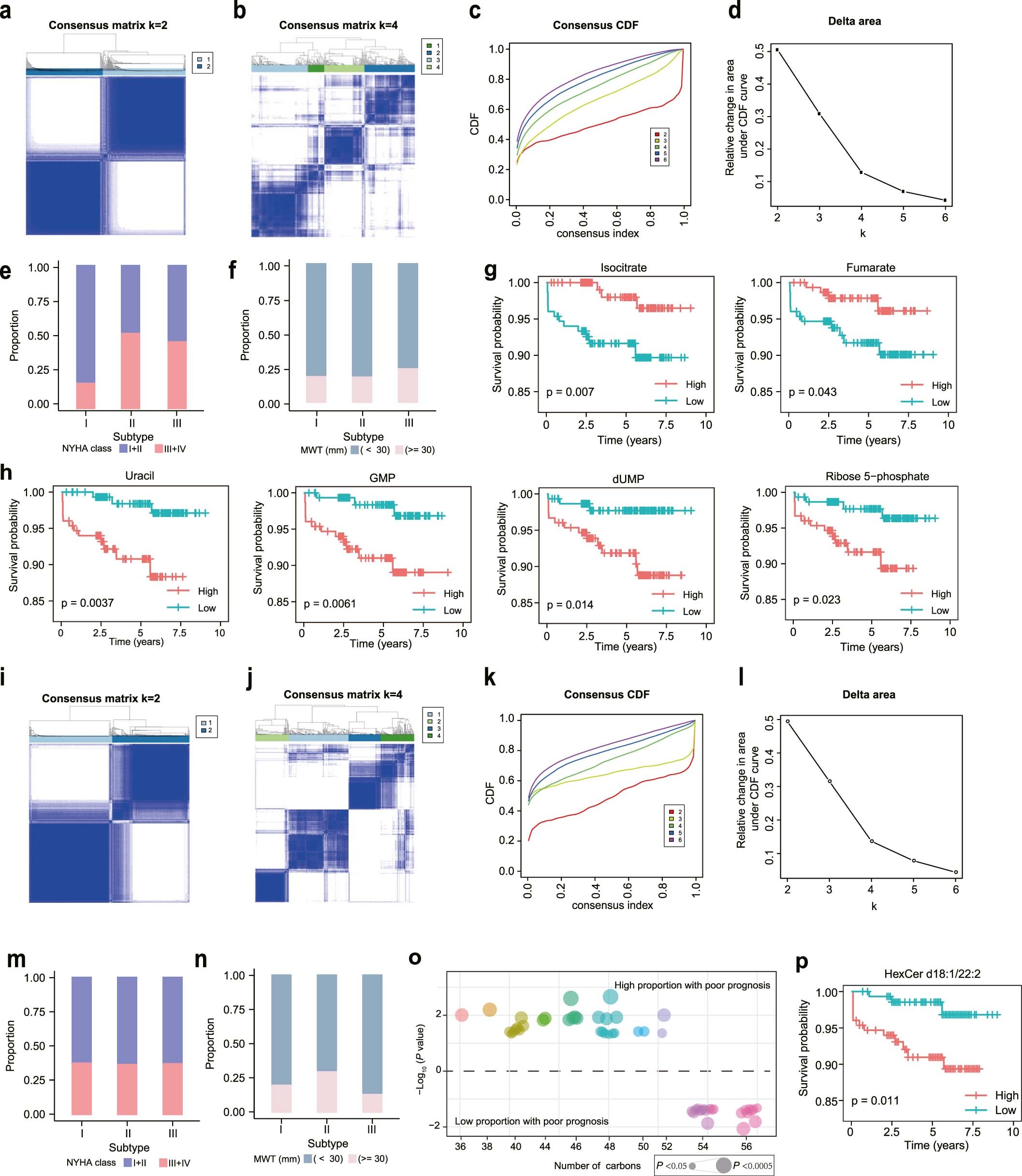
a, b, Groups were identified based on metabolomics data of HCM cohort by K-means consensus clustering upon their abundance. Consensus results show consistency for k = 2 (a) and k = 4 (b), the abundance of TAGs was defined as the ratio of each TAG to total TAG abundance in each patient. c, Cumulative distribution function (CDF) plot of consensus clustering for HCM patients metabolomics data. d, Delta area (change in CDF area) plot of consensus clustering for HCM patients metabolomics data. e, f, The distribution of HCM patients with different NYHA class (e) and MWT (f) in each individual metabolic subtype. g, h, Kaplan–Meier curves for overall survival of HCM patients stratified by the relative intensity of isocitrate, fumarate (g), Uracil, GMP, dUMP and R5P (h) (two-sided log-rank test with no multiple comparisons adjustment). The median of metabolite abundances as the cutoff for expression dichotomization. i, j, Subgroups were identified based on lipidomics data of HCM cohort by K-means consensus clustering upon their abundance. Consensus results show consistency for k = 2 (i) and k = 4 (j). k, CDF plot of consensus clustering for HCM patients lipidomics data. l, Delta area (change in CDF area) plot of consensus clustering for HCM patients lipidomics data. m, n, The distribution of clinical parameters: NYHA class (m) and MWT (n) in each individual metabolic cluster. o, Bubble plot of significance between TAGs with different numbers of carbon and overall survival. Each dot represents a lipid species. Color coded per TAG with different numbers of carbon. Dot size indicates significance. The abundance of TAGs was defined as the ratio of each TAG to total TAG abundance in each patient. A two-sided log-rank test was used with no multiple comparisons adjustment. p, Kaplan–Meier curves for overall survival of HCM patients stratified by the relative intensity of HexCer d18:1/22:2 (two-sided log-rank test). The median of metabolite abundances as the cutoff for expression dichotomization.