Extended Data Fig. 4: Stem/progenitor cells are VEGFA-independent and normoxic in models of advanced CRC.
From: Apelin-driven endothelial cell migration sustains intestinal progenitor cells and tumor growth

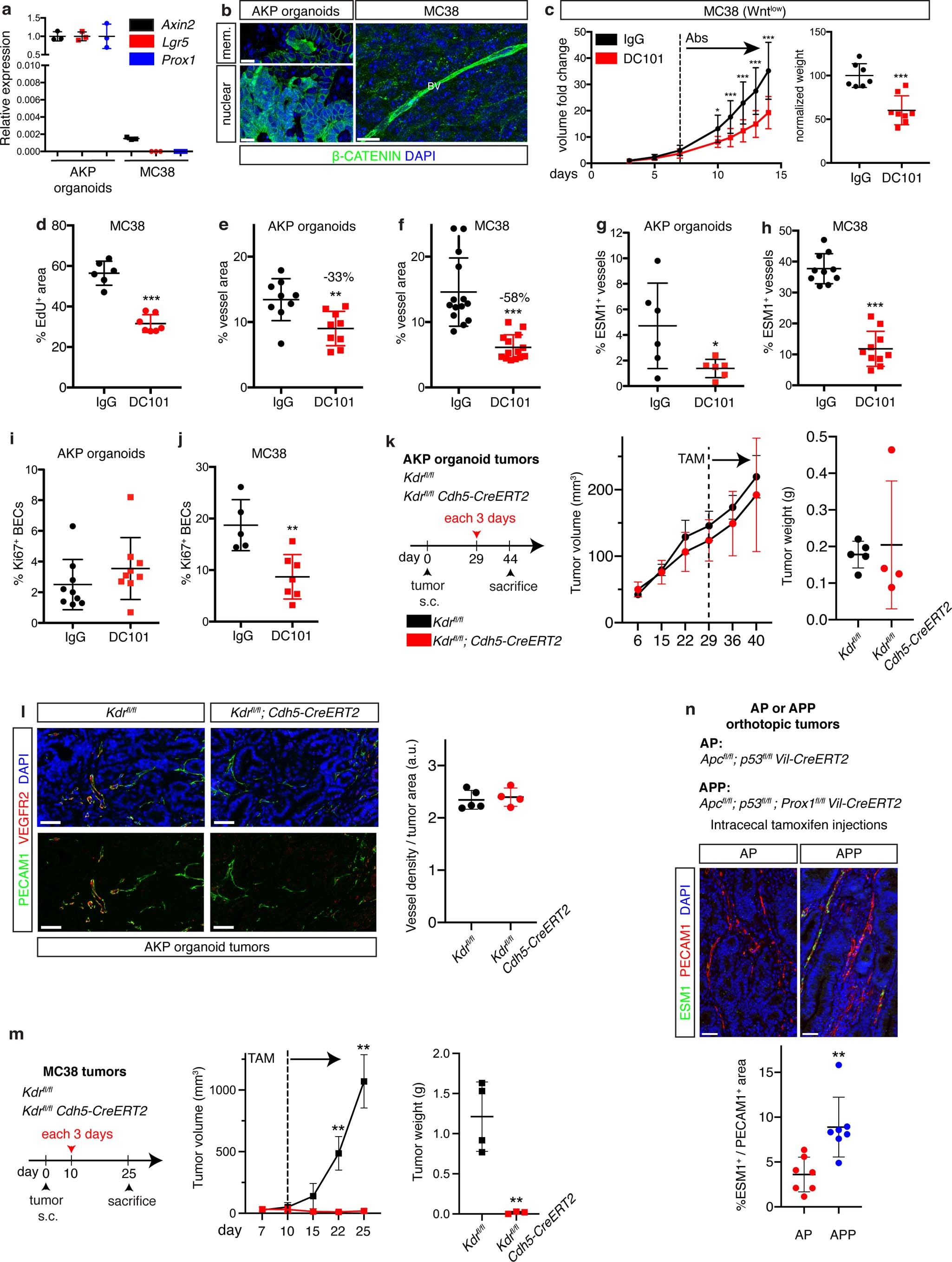
(a-b) MC38 tumor cells have low Wnt signaling. (a) qPCR for expression of Wnt target genes Axin2, Lgr5 and Prox1 in AKP organoid and MC38 tumors, n = 3 independent samples. (b) Paraffin section immunostaining for β-CATENIN in AKP organoid and MC38 tumors. DNA, blue. (c-d) VEGFR2 blockade inhibits MC38 tumor growth and proliferation. Quantification of subcutaneous MC38 tumor organoid (c) tumor volume (left, IgG vs DC101, p value: 0.0264, day 10; 0.0093, day 11; 0.0061, day 12; 0.0046, day 13; 0.0035, day 14) and weight (right, p = 0.0002; n = 7 tumors in IgG-treated mice and n = 8 tumors in DC101-treated mice). (d) Percentage of EdU+ MC38 tumor cells in control antibody- and DC101-treated mice (p < 0.0001, n = 6 tumors in IgG-treated mice and n = 7 tumors in DC101-treated mice, data from two independent experiments). (e-f) AKP organoid tumor vessels are less sensitive to VEGFR2 blockade than vessels from MC38 tumors. Quantification of tumor vessel area as a percentage of tumor area of control IgG antibody- or DC101-treated NSG mice with (e) AKP organoid tumors (p = 0.0056, n = 9 tumors) or (f) MC38 tumors (p < 0.0001, n = 14 tumors). (g-h) AKP organoid tumors have fewer vessels expressing the VEGFA signaling-dependent ESM1 than MC38 tumors. Quantification of percentage of ESM1+vessels from control antibody- or DC101-treated mice with (g) AKP organoid tumors (p = 0.0378, n = 6 tumors) or (h) MC38 tumors (p < 0.0001, n = 10 tumors). (i-j) AKP tumor blood endothelial cells (BECs) proliferation is resistant to VEGFR2 blockade. Quantification of % Ki67+ BECs from control antibody- or DC101-treated mice with (i) AKP organoid tumors (n = 9 tumors) or (j) MC38 tumors (p = 0.0039, n = 5 IgG-treated tumors and n = 7 DC101-treated tumors). (k) Endothelial-specific ablation of VEGFR2 does not alter AKP organoid tumor growth. Experimental plan for AKP organoid tumor subcutaneous injection into Kdrfl/fl and Kdrfl/fl; Cdh5-CreERT2 mice; tumor volume (mean ± SEM), dotted line indicates start of tamoxifen injections n = 6 tumors; final tumor weight (mean ± SD, n = 5 tumors in Kdrfl/fl and n = 4 tumors in Kdrfl/fl; Cdh5-CreERT2 mice). (l) VEGFR2 is efficiently depleted in Kdrfl/fl; Cdh5-CreERT2 mice without altering blood vessel density. Staining for PECAM1 (green), VEGFR2 (red) and DAPI (blue). Quantification of vessel density in AKP organoid tumors injected into Kdrfl/fl and Kdrfl/fl; Cdh5-CreERT2 mice (n = 5 tumors in Kdrfl/fl and n = 4 tumors in Kdrfl/fl; Cdh5-CreERT2 mice). (m) Endothelial-specific ablation of VEGFR2 arrests growth of MC38 tumors. Left, experimental plan for MC38 tumor subcutaneous injection into Kdrfl/fl and Kdrfl/fl; Cdh5-CreERT2 mice. Middle, tumor volume (p value: 0.0038, day 22; 0.0011, day 25; dotted line indicates start of tamoxifen injections). Right, final tumor weight (p = 0.0055, n = 4 tumors in Kdrfl/fl and n = 3 tumors in Kdrfl/fl; Cdh5-CreERT2 mice). (n) Increased endothelial VEGFA signaling in tumors with decreased Wnt signaling. Staining for ESM1 (green), PECAM1 (red) and DAPI (blue). Quantification of percentage of ESM1+ vessels in AP and APP organoid tumor vessels (p = 0.0034, n = 7 tumors). Scale bars: 50 μm: b (AKP organoids), l, n; 20 μm: b (MC38). All data (except k, middle) shown as mean ± SD. *P < 0.05, **P < 0.01, ***P < 0.001, 2-tailed unpaired Student’s t-test.