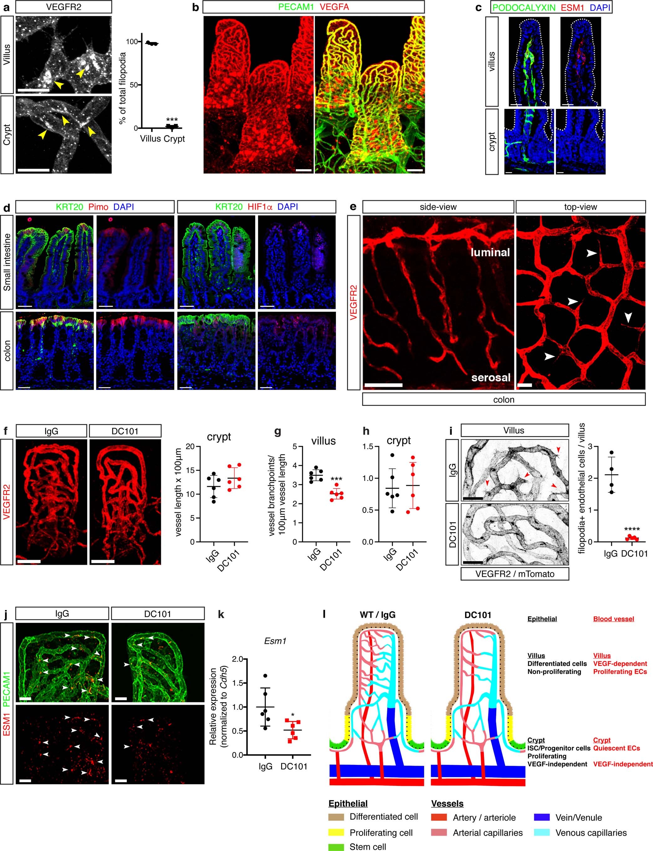
Extended Data Fig. 2: Compartmentalized VEGFA in the intestinal vascular unit.
From: Apelin-driven endothelial cell migration sustains intestinal progenitor cells and tumor growth

(a) Filopodia are restricted to villus vessels in the small intestine. White, VEGFR2; arrowheads indicate perinuclear VEGFR2. Quantification of the percentage of filopodia observed in villi or crypts (p < 0.0001, n = 3 mice). (b-c) VEGFA expression and signaling are restricted to the villus. (b) Whole-mount immunostaining for VEGFA (red) in adult intestinal villi is restricted to villus blood vessels (green, PECAM1). (c) ESM1 staining (red) is restricted to villus vessels (green, podocalyxin). Cryosection immunostaining, DNA (blue). (d) Crypt progenitor epithelial cells are normoxic while differentiated epithelial cells are hypoxic. Small intestine and colon paraffin section immunostaining for hypoxia markers pimonidazole (Pimo) and HIF1α (red). Both hypoxia markers co-stain with the differentiated epithelial cell marker Keratin-20 (green, KRT20), DNA (blue). (e) Vessels associated with progenitor and differentiated colon epithelial cells are compartmentalized into normal and angiogenic vessels, respectively, as in the small intestine. Whole-mount immunostaining of colon blood capillaries (red, VEGFR2) with a side- and top-view. (f-h) Villus blood vessel branching is reduced in mice treated with DC101, while crypt vessel length and branching are unaffected. (f) Whole-mount immunostaining for intestinal vessels (red, VEGFR2) and quantification of the length (x100 μm) of crypt vessels and number of branchpoints per 100 μm vessel length in (g) villus (p = 0.0002) and (h) crypt vessels in mice treated with either IgG or DC101 (n = 6 mice). (i) Villus vessel filopodia are dependent on active VEGFA signaling. The number of villus vessel (black, VEGFR2/mTomato) filopodia (arrowheads) is significantly reduced in mice treated with DC101. Quantification of the number of filopodia per 100μm of villus vessel length (n = 4 IgG-treated mice and n = 5 DC101-treated mice; p < 0.0001). (j-k) VEGFA signaling blockade decreases intestinal ESM1 expression. (j) Whole-mount immunostaining for ESM1 (red) on adult intestinal villi blood vessels (green, PECAM1). (k) Total intestine Esm1 expression from adult control antibody- or DC101-treated C57BL/6 mice analyzed by RT–qPCR; Esm1 expression normalized by Cdh5 (n = 6 mice; p = 0.0224). (l) Scheme of intestinal vasculature and VEGFA-dependence. Villus blood vessel are VEGFA-dependent and associated with differentiated epithelial cells while crypt vessels are VEGFA-independent and associated with crypt cells, including stem and proliferating progenitor cells. VEGFA blockade reduces vascular density in the villi but has no impact on crypt vessels or epithelial cell proliferation. Scale bars: 50 μm: b, d, f; 20 μm: a, c, e, i, j. All data are shown as mean ± SD. *P < 0.05, ***P < 0.001, ****P < 0.0001, 2-tailed unpaired Student’s t-test. Images in b–e are representative of at least 3 independent experiments.