Extended Data Fig. 6: Effects of experimental p53-deficient CHIP on atherosclerosis development in Ldlr-/- mice.
From: TP53-mediated clonal hematopoiesis confers increased risk for incident atherosclerotic disease

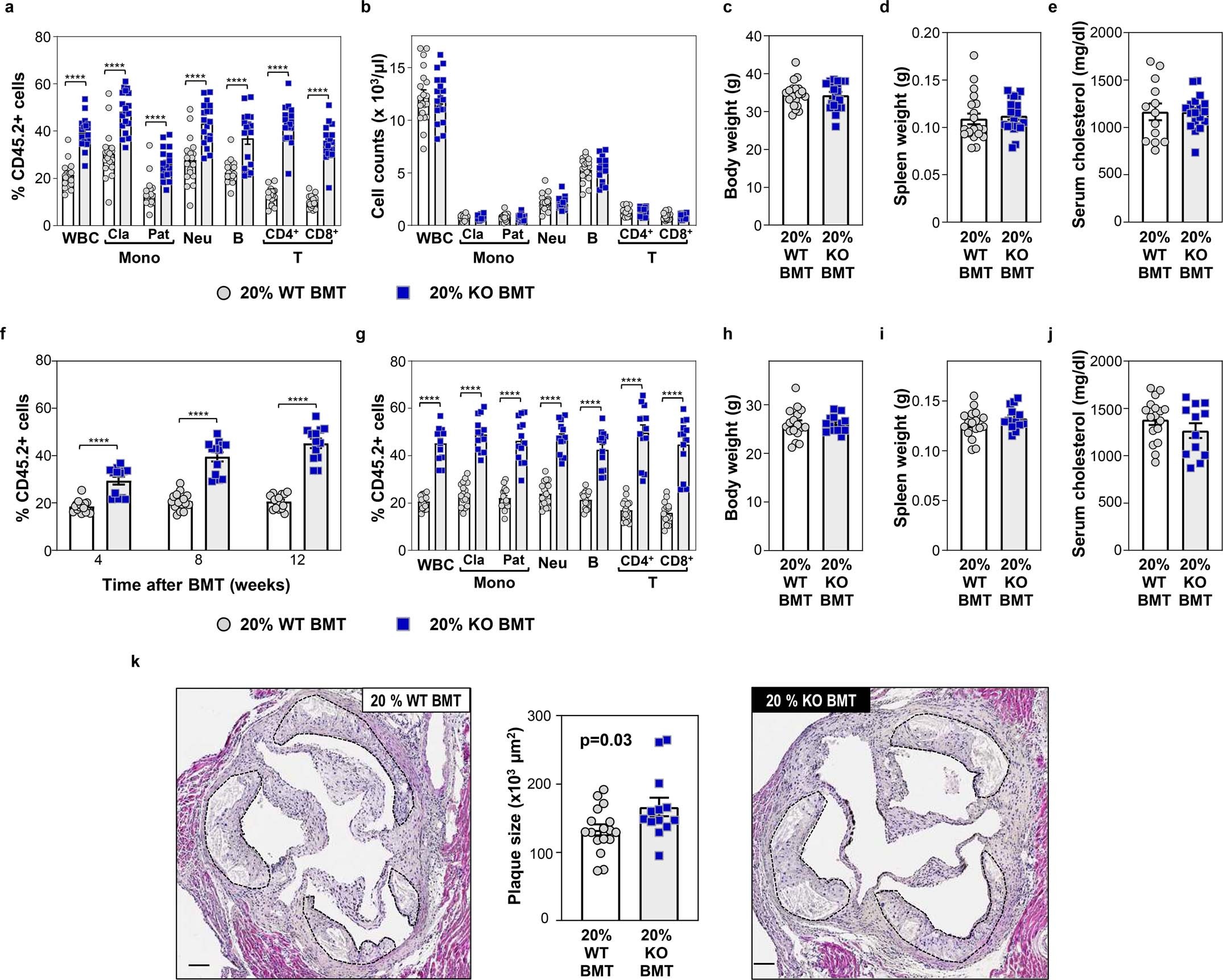
a-e) 20% KO-BMT male mice (n = 19 mice) and 20% WT-BMT controls (n = 20 mice) were fed a high-fat/high-cholesterol (HF/HC) diet for 9 weeks, starting 4 weeks after BMT. a) Percentage of CD45.2+ cells in different white blood cell (WBC) lineages in peripheral blood, evaluated by flow cytometry. Two-tailed unpaired t-tests were used for statistical analysis (mean ± SEM, ****p < 0.0001). b) Absolute counts of main WBC sub-populations in peripheral blood, evaluated by flow cytometry (mean ± SEM). c) Body weight (mean ± SEM). d) Spleen weight (mean ± SEM). e) Total cholesterol level in serum, evaluated by enzymatic methods (mean ± SEM). f-k) 20% KO-BMT female mice and 20% WT-BMT controls were fed a high-fat/high-cholesterol (HF/HC) diet for 9 weeks, starting 4 weeks after BMT. f) Percentage of CD45.2+ cells in white blood cells at different timepoints, evaluated by flow cytometry. A two-way ANOVA with Sidak’s multiple comparison test was used for statistical analysis (mean ± SEM,****p < 0.0001). g) Percentage of CD45.2+ cells in different WBC lineages in peripheral blood after 9 weeks on HF/HC diet (13 weeks post-BMT), evaluated by flow cytometry. Two-tailed unpaired t-tests were used for statistical analysis (mean ± SEM, n = 16 20% WT-BMT mice, n = 13 20% KO-BMT mice, ****p < 0.0001). h) Body weight (mean ± SEM, n = 17 20% WT-BMT mice, n = 13 20% KO-BMT mice). i) Spleen weight (mean ± SEM, n = 17 20% WT-BMT mice, n = 13 20% KO-BMT mice). j) Total cholesterol level in serum, evaluated by enzymatic methods (mean ± SEM, n = 17 20% WT-BMT mice, n = 12 20% KO-BMT mice) k) Aortic root plaque size. A two-tailed unpaired t-test was used for statistical analysis (mean ± SEM, n = 17 20% WT-BMT mice, n = 13 20% KO-BMT mice). Representative images of hematoxylin and eosin-stained sections are shown; atherosclerotic plaques are delineated by dashed lines. Scale bars, 100 μm.