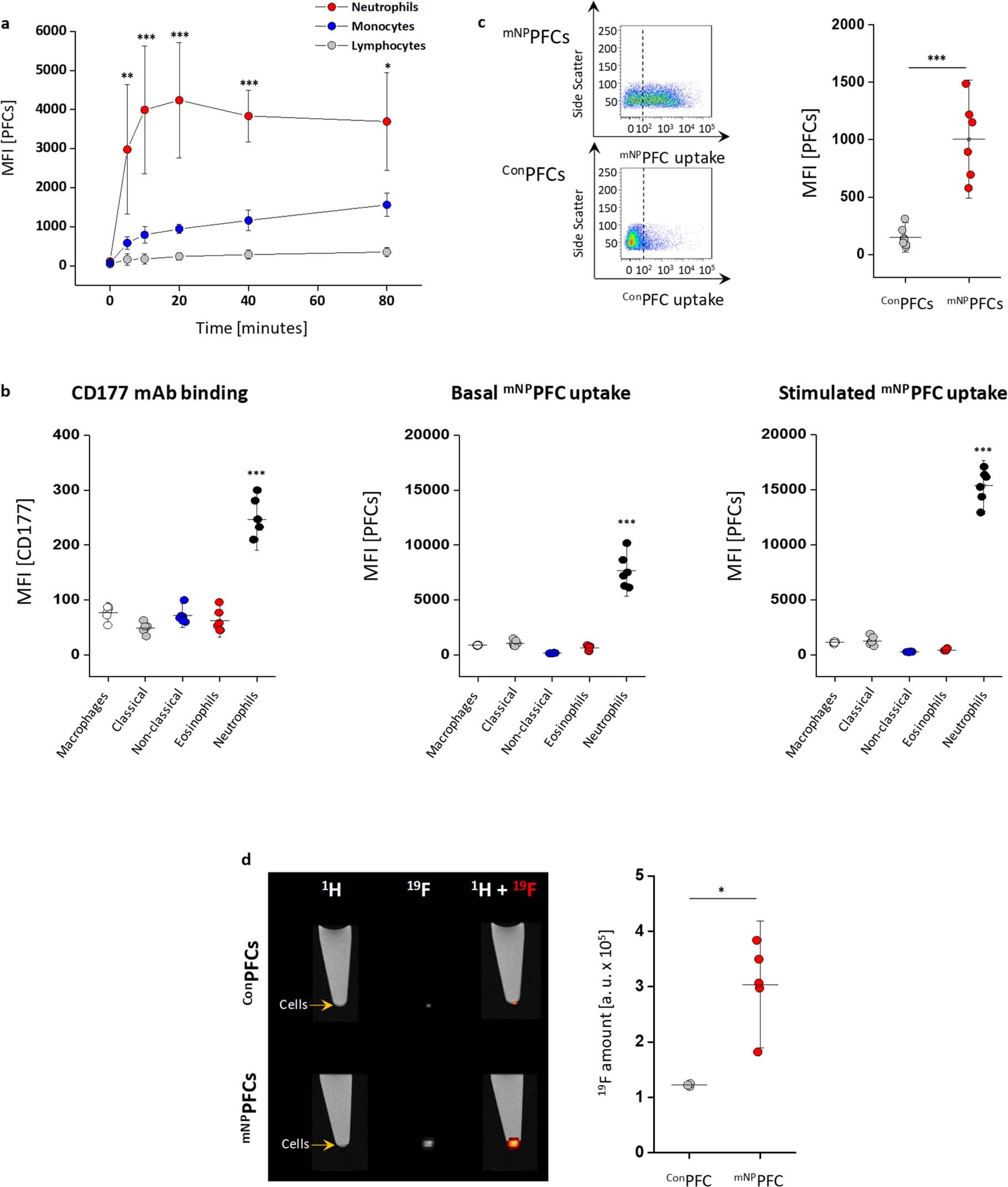
Extended Data Fig. 2: Specific targeting of neutrophils by mNPPFCs.
From: Non-invasive mapping of systemic neutrophil dynamics upon cardiovascular injury

a, Flow cytometric analysis of murine blood leukocytes incubated with mNPPFCs over 80 min illustrating their predominant uptake by neutrophils (red) as compared to monocytes (blue) and lymphocytes (gray). b, To further validate specificity, binding of CD177 mAb as well as incorporation of mNPPFCs under basal and LPS-stimulated conditions were determined. Almost no binding/uptake into classical or non-classical monocytes as well as macrophages or eosinophils could be detected. In contrast to all other immune cell subsets, solely neutrophils showed a significant binding/uptake. c, Labelling of bone marrow neutrophils isolated 2 h upon intravenous injection of mNPPFCs or ConPFCs as determined via flow cytometry indicating a strong uptake of mNPPFCs and almost no incorporation of ConPFCs. d, To verify that cellular uptake of mNPPFCs can be visualized by 19F MRI, we isolated murine neutrophils from the bone marrow, incubated the cells with mNPPFCs or ConPFCs for 3 h at 37 °C, washed intensively and pelleted the cells by centrifugation. Subsequently, cells were analyzed by 1H/19F MRI. Left: 1H/19F MRI of centrifugation tubes with neutrophils treated with mNPPFCs (lower panel) or ConPFCs (upper panel). The small neutrophil cell pellet is located at the bottom of the tube and can be identified by 1H MRI (1st column) as slightly darker structure (arrows) compared to the bright phosphate buffer; corresponding 19F MR images (2nd column) and superimposition of 1H/19F datasets (3rd column, with 19F data color-coded in hot iron). Quantification of 19F signals (4th column) clearly indicate substantial stronger 19F uptake in mNPPFC-treated neutrophils (red) compared to cells incubated with ConPFCs (gray); a.u. = arbitrary units. Data are means ± SD of n = 4 (a), n = 6 (b), n = 6 (c) or n = 3-5 (d) independent experiments; * = p > 0.05, ** = p < 0.01, *** = p < 0.001, verified by two-way ANOVA (a), one-way ANOVA (b) or two-sided students t-test (c, d).