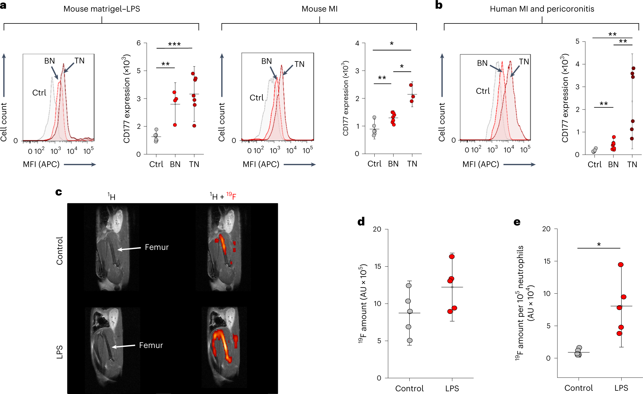
Fig. 8: NPPFC loading as a readout for neutrophil-activation state.
From: Non-invasive mapping of systemic neutrophil dynamics upon cardiovascular injury

a, Cell surface expression of CD177 on murine neutrophils isolated from healthy controls (Ctrl, gray) after implantation of Matrigel–LPS (left) or after experimental MI (right) as determined by flow cytometry. Data were separated for circulating neutrophils isolated from the blood (BN, blood neutrophils, light red) and neutrophils obtained from the inflamed Matrigel plug or the infarcted heart (TN, tissue neutrophils, dark red). b, CD177 expression of human neutrophils isolated from blood of healthy controls (gray), patients with STEMI (blood neutrophils, light red) and neutrophils obtained from pericoronitis tissue specimens (tissue neutrophils). Similar to mice, CD177 expression was significantly increased in blood neutrophils compared to control values and again substantially higher in tissue neutrophils than in blood neutrophils. c, In vivo mNPPFC labeling of bone marrow neutrophils dependent on their activation state: mNPPFCs were intravenously injected into mice 24 h after implantation of Matrigel doped with LPS (bottom) or PBS as a control (top). Another 24 h later, the bone marrow was analyzed by 1H/19F MRI. d, Quantification of the total amount of 19F in the bone marrow of LPS-stimulated mice compared to the control. e, Normalizing the 19F signal to the number of neutrophils in the bone marrow demonstrated a significant increase in mNPPFC uptake per cell after LPS treatment as compared to the control. The number of neutrophils in the bone marrow was determined directly after MRI by flow cytometry. Data are mean ± s.d. of n = 4–7 for Matrigel experiments, n = 3–7 for MI (a), n = 6–8 (b), n = 5 (d) and n = 5 (e) independent experiments; *P < 0.05, **P < 0.01, ***P < 0.001, verified by one-way ANOVA (a,b) or two-sided Student’s t-test (e).