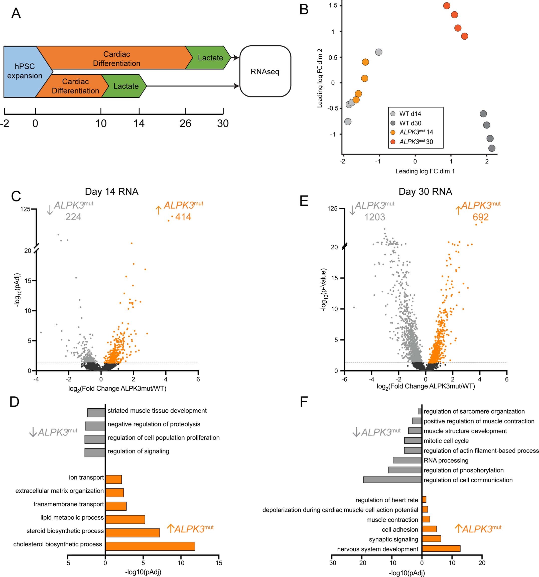
Extended Data Fig. 7: RNA sequencing of purified WT and ALPK3mut hPSC-CMs.

a Experimental outline. n = 4 per group. b Principal component analysis of day 14 and 30 WT and ALPK3mut hPSC-CMs. c Volcano plot of transcript levels between day 14 ALPK3mut and WT hPSC-CMs. d GO term analysis of enriched biological processes of differentially expressed transcripts between day 14 ALPK3mut and WT hPSC-CMs. e Volcano plot of transcript levels between day 30 ALPK3mut and WT hPSC-CMs. f GO term analysis of enriched biological processes of differentially expressed transcripts between day 30 ALPK3mut and WT hPSC-CMs.