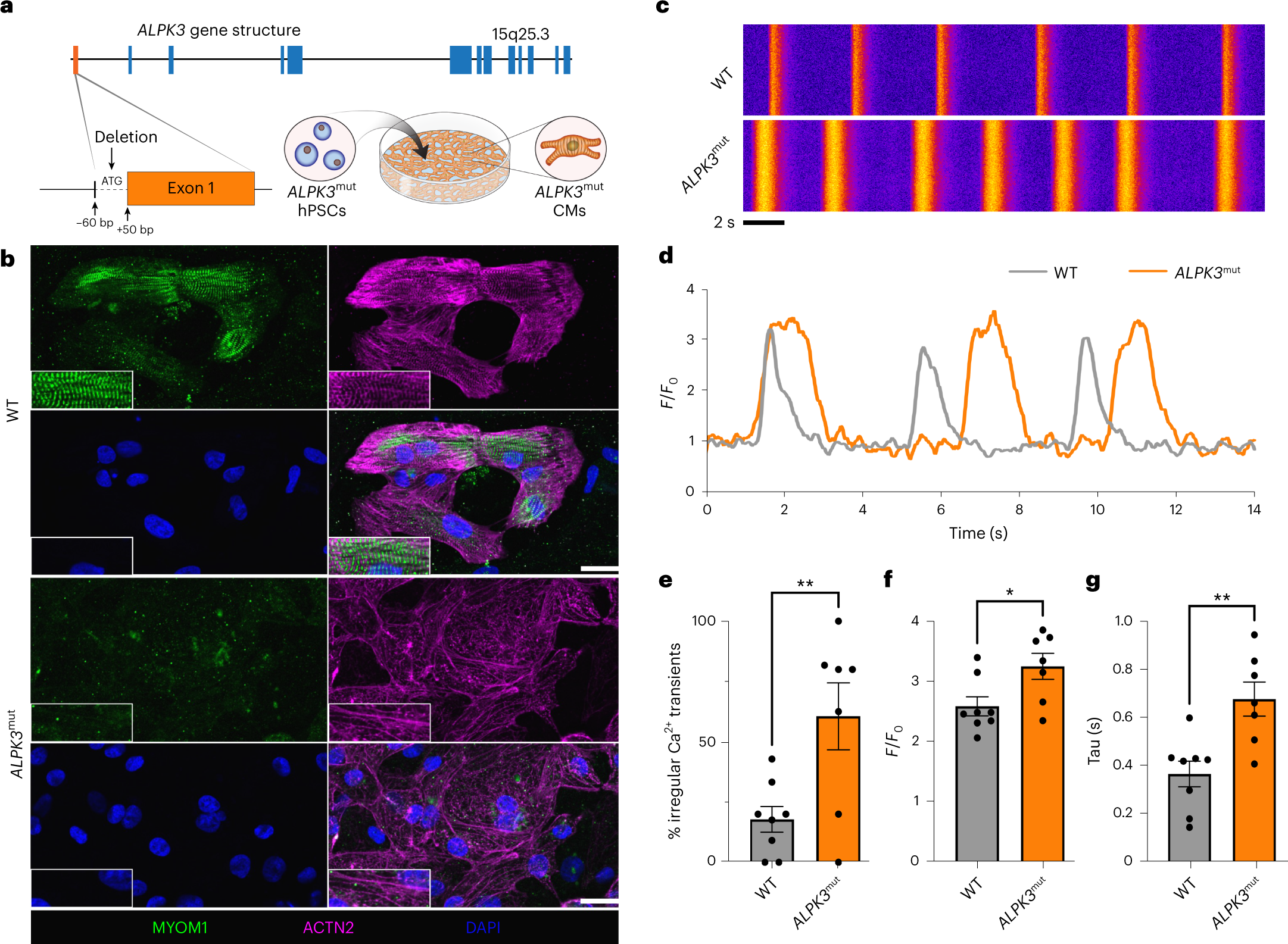
Fig. 2: ALPK3 is required for sarcomere organization and calcium handling.

a, ALPK3 gene structure, schematic of ALPK3mut gene targeting and graphic of cardiac differentiation. b, Representative immunofluorescence micrograph of WT and ALPK3mut hPSC CMs stained for MYOM1 (green), α-actinin (purple) and DAPI (blue); scale bar, 30 μm. c, Representative line scans of Fluo-4 AM calcium handling in WT and ALPK3mut hPSC CMs. d, Representative calcium transient trace of WT and ALPK3mut hPSC CMs. e, Percentage of irregular calcium transients in WT and ALPK3mut hPSC CMs. **P = 0.01. f, Peak systolic Fluo-4 AM fluorescence for WT and ALPK3mut hPSC CMs. *P = 0.026. g, Time constant (tau) of diastolic calcium reuptake in WT and ALPK3mut hPSC CMs. **P = 0.003. For the calcium handling data (e–g), n = 80 and 74 cardiomyocytes for WT and ALPK3mut over eight and seven independent replicates, respectively. Data are shown as the mean ± s.e.m. Two-tailed Student’s t-test.