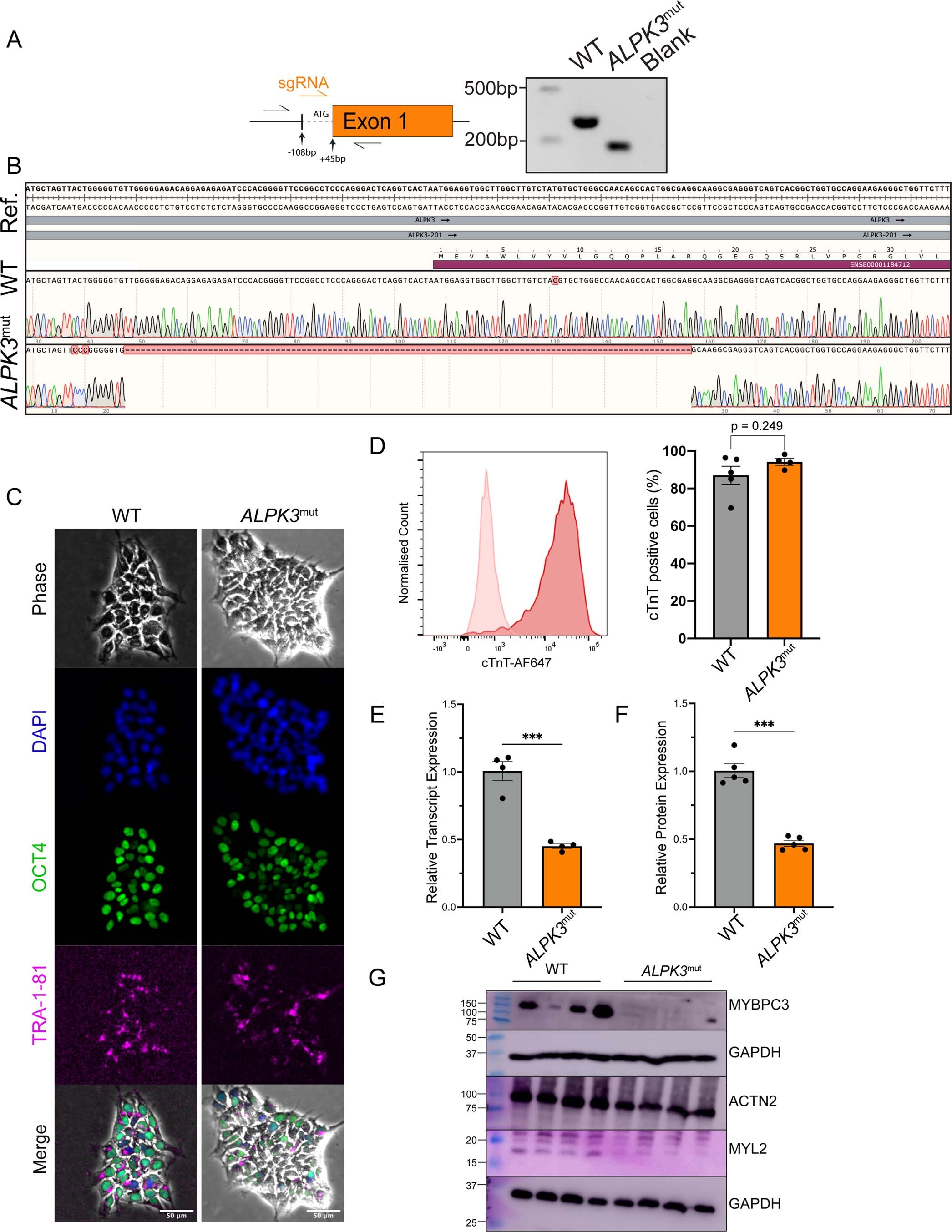
Extended Data Fig. 3: Validation of ALPK3mut hPSC cell line.

a. Gene targeting strategy with screening primers (black) and gRNA location (orange). PCR genotyping gel. b Sanger sequencing chromatograms of WT and ALPK3mut amplicons against reference human genome. c Stem cell markers of WT and ALPK3mut hPSC cell lines. Scale bar = 50 µm. d Flow cytometry of WT and ALPK3mut hPSC-CMs using cardiac troponin-T. n = 5 for WT and 4 for ALPK3mut. Data is presented as mean ± S.E.M. Two-sided t-test.e Relative ALPK3 RNAseq transcript levels by for day 30 purified WT and ALPK3mut hPSC-CMs. n = 4 biological replicates. *** indicates p < 0.001 from two-sided t-test. Data is presented as mean ± S.E.M. f Relative ALPK3 protein levels by mass spectrometry for day 30 purified WT and ALPK3mut hPSC-CMs. n = 5 biological replicates. *** indicates p < 0.001 from two-sided t-test. Data is presented as mean ± S.E.M. g Western blot of select sarcomeric proteins between day 30 purified WT and ALPK3mut hPSC-CMs.