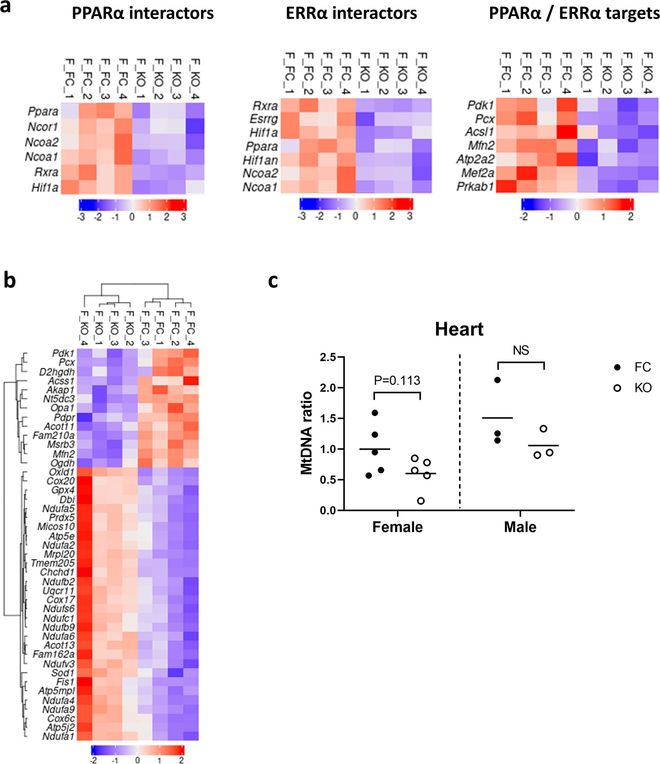
Extended Data Fig. 7: Transcriptomics of the PGC-1 cascade (PPARα and ERRα) and mitochondrial DNA in the heart.

a, Heatmap highlighting the regulation of PPARα and ERRα interactors and target genes from heart of from female ERαHKO (FKO) and female floxed control mice (FFC; all mice >12 months; n=4/group; n represents data from independent animals); majority of genes presented had differential expression p-values<0.05 (Benjamini-Hochberg corrected and two-sided), see Supplementary Table 6. STRING: functional protein association networks; experimental evidence only, high confidence cut off >0.7. Selected PPARα and ERRα target genes with roles in metabolism or contractility. PGC1α: Pdk1, Pcx, Acsl1; ERRα: Acsl1, Mfn2, Atp2a2, Mef2a* (*may be an upstream regulator; PMID: 32212902), Prkab1. b, Heatmap of significantly differentially expressed mitochondrial genes from the mouse mito database (Mouse MitoCarta3.0: 1140 mitochondrial genes) in the heart from female ERαHKO (FKO) and female floxed control mice (FFC; all mice >12 months; N=4/group). Genes presented had differential expression p-values<0.05 (Benjamini-Hochberg corrected and two-sided), see Supplementary Table 6. Hierarchical clustering was used to group genes and samples. c, Heart mitochondrial DNA (mtDNA) content from mice (12-14 weeks), expressed as a ratio of mtDNA/nuclear (Nuc) DNA. Data represent mean. Male FC n=3, Male KO n=3, Female FC n=5, Female KO n=5; n represent data from independent animals. Data analyzed with two-sided, unpaired t-test within the same sex.