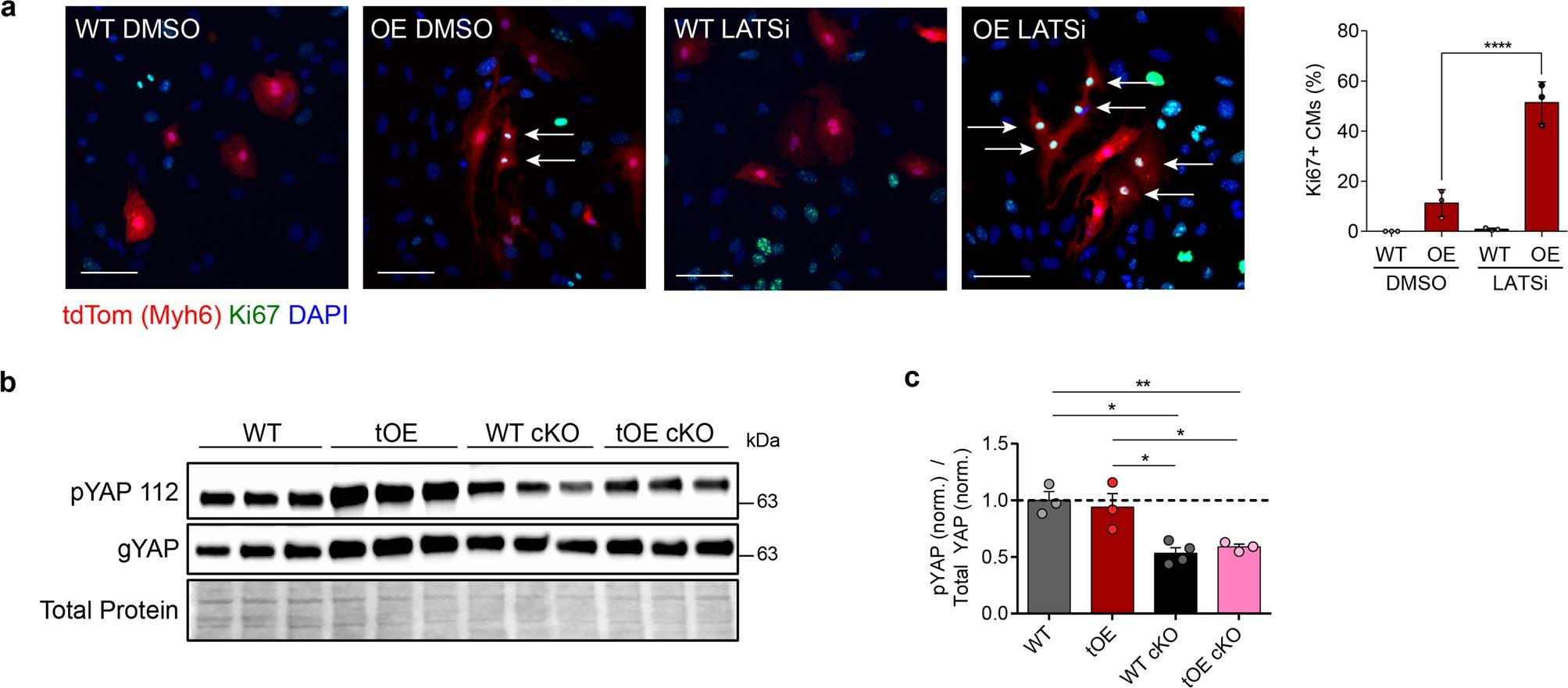
Extended Data Fig. 10: LATS1/2 negative feedback signalling is required for redifferentiation.

a, Representative immunofluorescence images of Ki67 in LATSi or DMSO treated WT and OE P7 cardiac cultures, with full quantification. All groups had minimum n = 3. Scale bars = 50μm. b,c, Representative western blot of whole-heart lysates for general Yap (gYAP) and pYAP S112 (a target residue of LATS1/2) from WT, tOE, WT LATS1/2 cKO and tOE LATS1/2 cKO mice (b), with quantification, normalised to the average WT value (c). WT n = 3, tOE n = 3, WT cKO n = 4, OE cKO n = 3. In all panels numerical data are presented as mean ± SEM; statistical significance was calculated using a paired two-way ANOVA followed by Sidak’s test in (a) and a one-way ANOVA followed by Tukey’s test in (c). *p ≤ 0.05, **p < 0.01, ***p < 0.001, ****p < 0.0001. Uncropped blots for (b) are provided in supplementary source data.