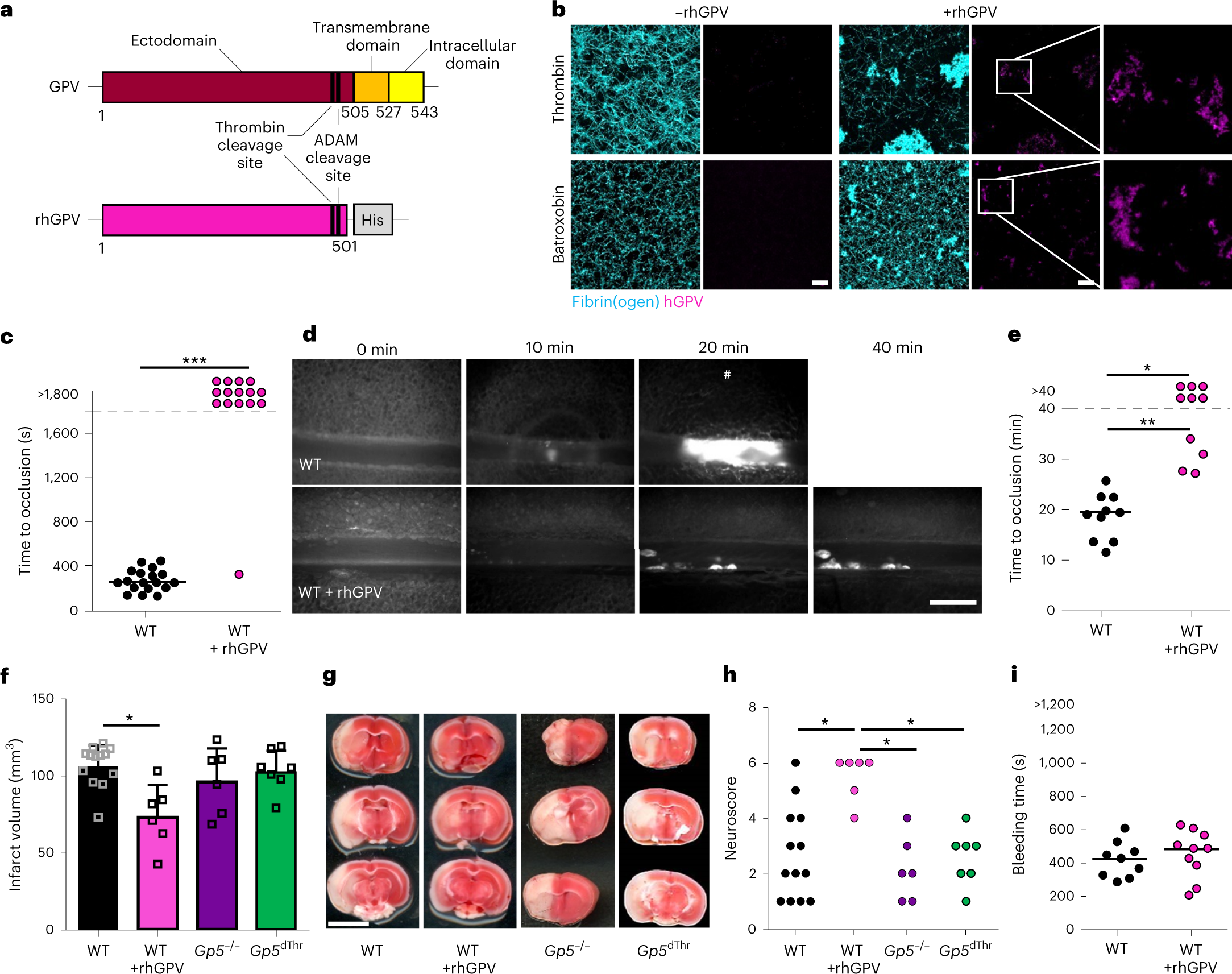
Fig. 3: rhGPV reduces fibrin formation and thereby protects from occlusive thrombosis and ischemic stroke.
From: Platelet glycoprotein V spatio-temporally controls fibrin formation

a, Simplified scheme of the full-length and recombinant ectodomain of human GPV. rhGPV contains the thrombin and ADAM cleavage sites and a C-terminal His-tag. b, Maximum projection of static fibrin polymerization induced by thrombin (top) or batroxobin (bottom) in the absence or presence of rhGPV (see Extended Data Fig. 4c,d for quantification). Fluorophore-labeled fibrin(ogen), cyan; staining for hGPV, magenta. Scale bar, 20 µm. c, Quantification of thrombus formation after mechanical injury of the abdominal aorta. WT, n = 18; WT + rhGPV, n = 15; two-tailed Fisher’s exact test. P < 0.0001. Representative images (# indicates occlusive thrombus formation; scale bar, 50 µm) (d) and quantification (e) of thrombus formation upon FeCl3-induced injury of mesenteric arterioles of rhGPV-treated and WT mice. WT, n = 10 arterioles of five mice; WT + rhGPV, n = 10 arterioles of six mice; two-tailed Fisher’s exact test for open versus occluded vessels: WT versus rhGPV, P = 0.0108; two-tailed Mann–Whitney test for comparison of occluded vessels, P = 0.002. f, Quantification of infarct volumes in the tMCAO model of ischemic stroke. Mean ± s.d.; WT, n = 13; WT + rhGPV, n = 6; Gp5−/−, n = 6; Gp5dThr, n = 7; two-tailed Kruskal–Wallis test with Dunn’s post test, P = 0.0298. Of note, rhGPV treatment neither triggered large intracranial hemorrhages nor elevated mortality (WT, two of 15; WT + rhGPV, one of seven; Gp5−/−, zero of six; Gp5dThr, one of eight). g, Three consecutive 2,3,5-triphenyltetrazolium chloride (TTC)-stained brain sections of one representative mouse. White, infarct; red, viable tissue. Scale bar, 0.5 cm. h, Neuroscore displaying behavioral outcome after tMCAO. WT versus WT + rhGPV, P = 0.0135; WT + rhGPV versus Gp5−/−, P = 0.0116; WT + rhGPV versus Gp5dThr, P = 0.0440; one-way ANOVA followed by Dunn’s test for multiple comparisons. i, Unaltered tail-bleeding time after rhGPV treatment. WT, n = 9; WT + rhGPV, n = 10. Horizontal line in c, h and i represents mean. Horizontal dashed line in c, e and i indicates the end of the experiment; every dot above it did not show any occlusion/fibrin formation within the observation period. For rhGPV, 20 µg per mouse was injected before surgery. *P < 0.05, **P < 0.01, ***P < 0.001.