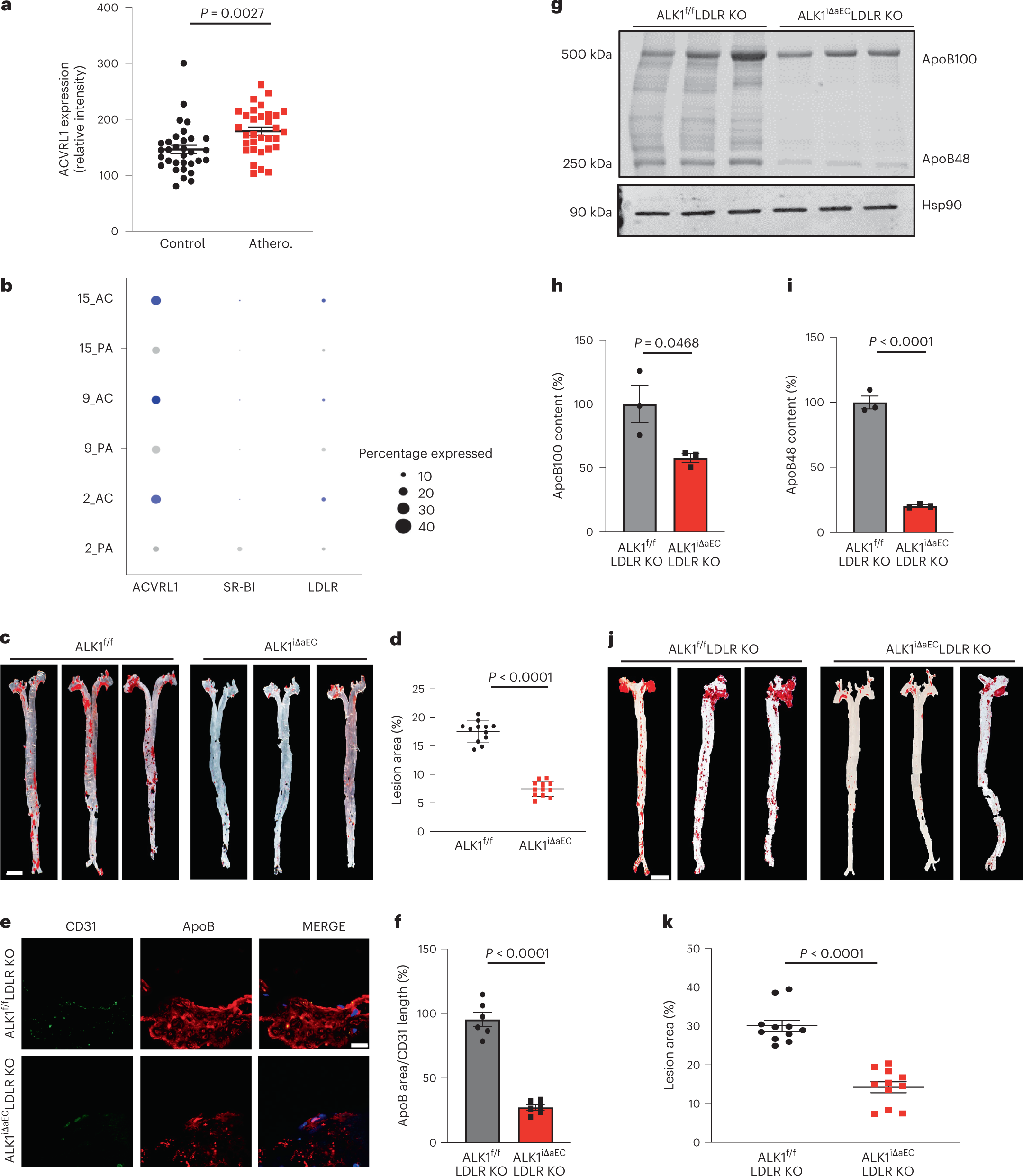
Fig. 1: ALK1 expression is increased in human atherosclerotic arteries and ALK1 deletion prevents atherosclerosis via impaired LDL uptake.
From: Genetic or therapeutic neutralization of ALK1 reduces LDL transcytosis and atherosclerosis in mice

a, ALK1 expression in arteries from a cohort of control and atherosclerotic (Athero.) patients. Cohorts contained 32 subjects in each group. b, Expression profile showing relative expression of ACVRL1, SCARB1 and LDLR in AC and PA regions. For the largest cluster 2, P = 9.346198 × 10−11. c,d, Representative images (c) and analysis (d) of whole aorta showing accumulation of neutral lipids by ORO staining of Alk1f/f and Alk1iΔaE mice injected with mPCSK9 virus and fed a WD for 12 weeks (n = 12 mice per group). Scale bar, 2 mm. P < 0.0001 for d. Values show mean ± s.e.m. e,f, Representative immunostaining (e) and analysis (f) of endogenous apoB content per CD31 length/section in the lesser curvature of Alk1f/fLdlr−/− and Alk1iΔaECLdlr−/− mice fed a WD for 4 weeks. Three images were counted per mouse in six mice per group. Scale bar, 20 μm. P < 0.0001 for f. Values show mean ± s.e.m. g–i, Western blotting (g) analysis of apoB100 (h) and apoB48 (i) proteins in whole aorta lysates from Alk1f/fLdlr−/− and Alk1iΔaECLdlr−/− mice fed a WD for 4 weeks (n = 3 mice per group). P = 0.0468 for h and P < 0.0001 for i, respectively. Values show mean ± s.e.m. j,k, Representative images (j) and analysis (k) of whole aorta showing accumulation of neutral lipids by ORO staining of Alk1f/f;Ldlr−/− and Alk1iΔaEC;Ldlr−/− mice fed a WD for 12 weeks (n = 11 mice per group). Scale bar, 2 mm. P < 0.0001 for k. Values show mean ± s.e.m. All P values were calculated by two-tailed, unpaired Student’s t-test.