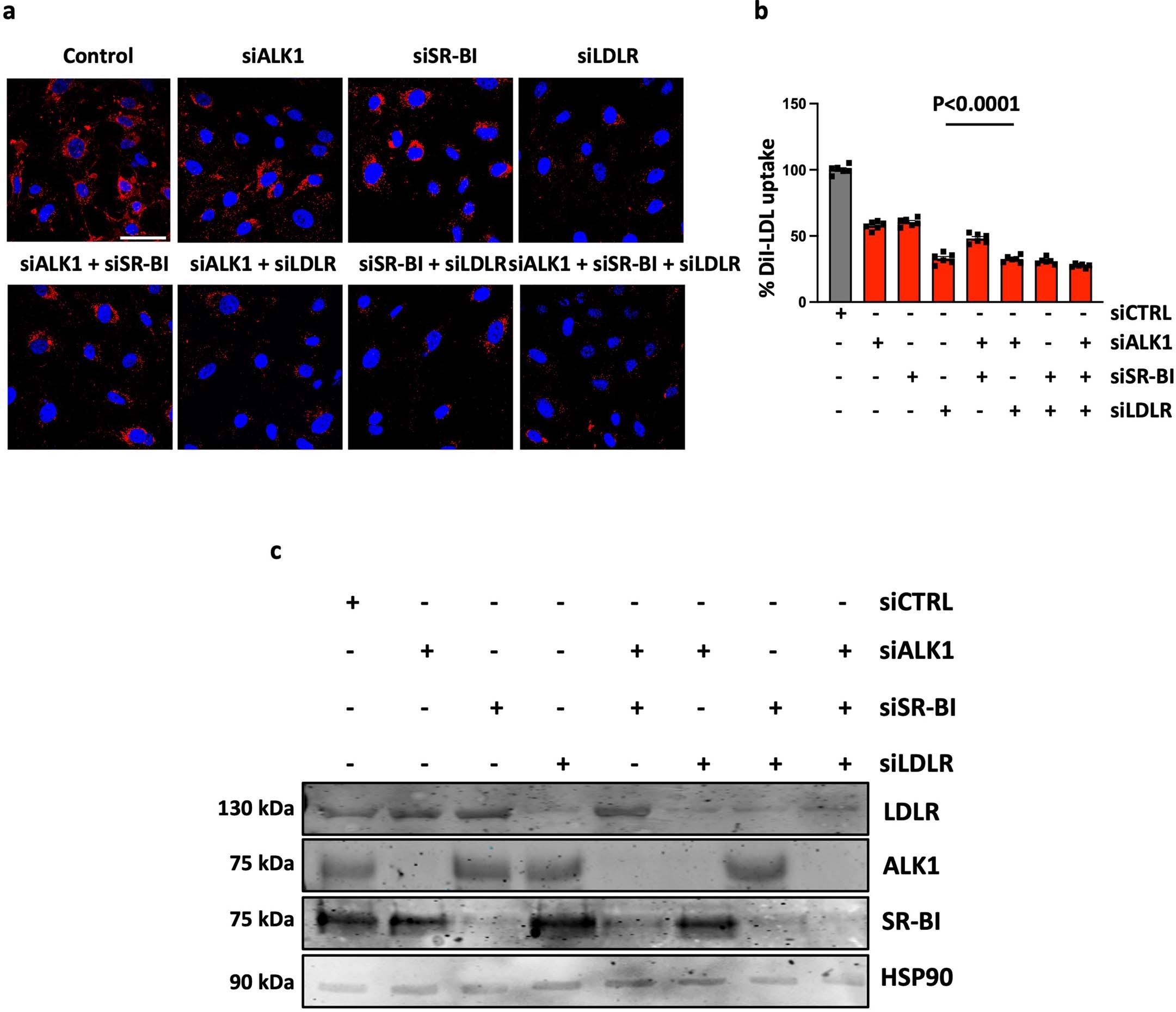
Extended Data Fig. 6: LDL uptake is regulated by ALK1, SR-BI, or LDLR.
From: Genetic or therapeutic neutralization of ALK1 reduces LDL transcytosis and atherosclerosis in mice

a,b, Representative confocal images (a), and quantification (b) of DiI-LDL uptake upon individual or pairwise silencing of ALK1, SR-BI, or LDLR in HUVEC. Two images were counted per sample in three separate experiments for a total of n = 6. Scale bar: 20μm. P < 0.0001 for b. Values show mean ± S.E.M. P values were calculated by one-way ANOVA with Sidak’s multiple comparisons test. c, Western blot showing knockdown efficiency of each ALK1, SR-BI, or LDLR. Three separate experiments were performed to confirm the knockdown.