Extended Data Fig. 7: mAb2 concentration is reduced to half in 4 days and does not inhibit BMP-9 signaling or vascular tone in vivo.
From: Genetic or therapeutic neutralization of ALK1 reduces LDL transcytosis and atherosclerosis in mice

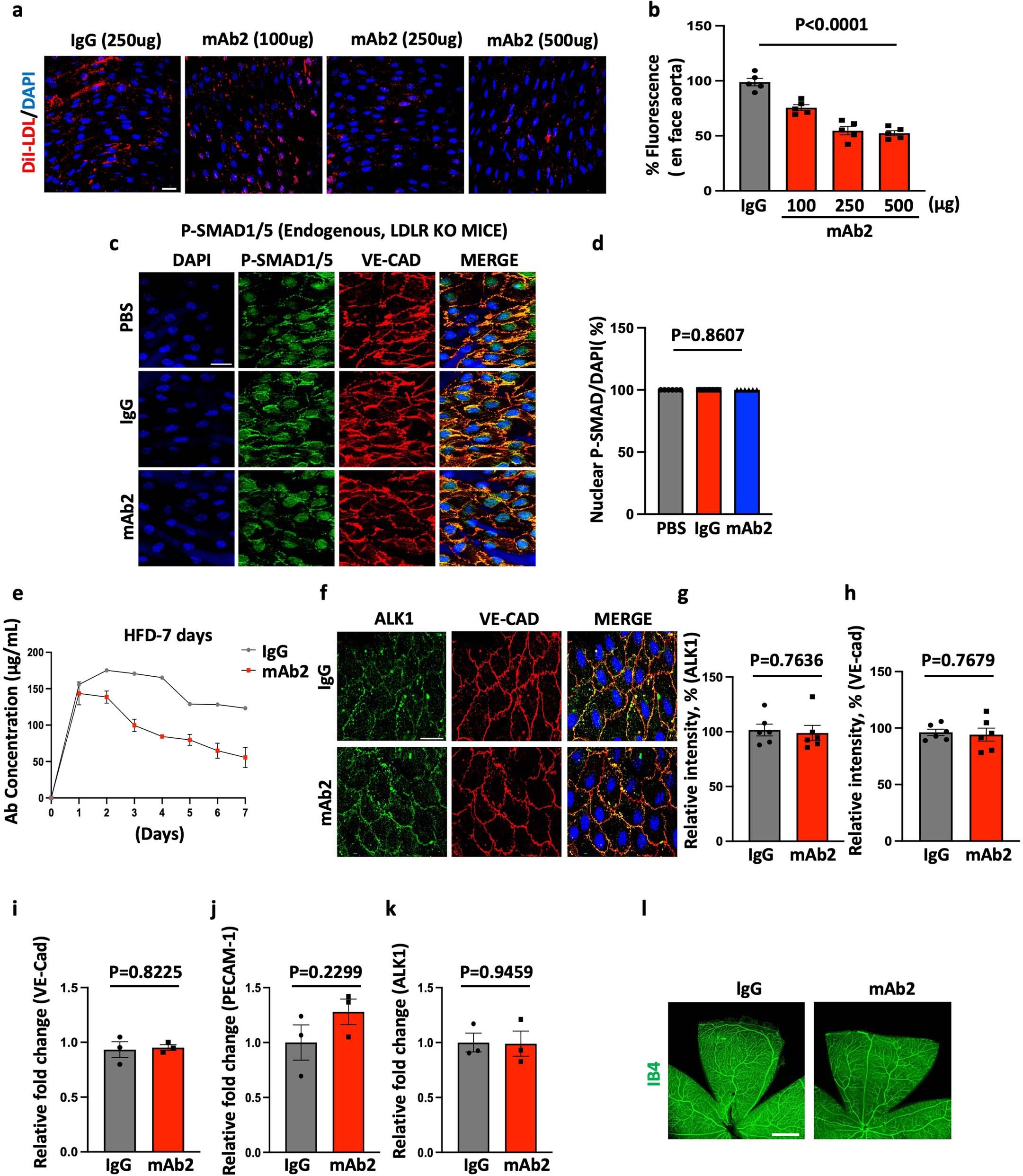
a,b, Representative en face images (a) and quantification (b) of DiI-LDL in Ldlr−/− mouse aorta injected with either IgG or increasing doses of mAb2 (100-500 μg/mouse). One image was counted per mouse in five mice per group for a total of n = 5. Scale bar: 20μm. Image J software was used to quantify the samples. P < 0.0001 for b. Values show mean ± S.E.M. P values were calculated by one-way ANOVA with Sidak’s multiple comparisons test. c,d, Representative en face immunofluorescence images (c) and quantification (d) of endogenous p-SMAD1/5 localization in aortic arch of Ldlr−/− mice injected with PBS, IgG, or mAb2. P = 0.8607 for d. Values show mean ± S.E.M. P values were calculated by one-way ANOVA with Sidak’s multiple comparisons test. Scale bar: 20μm. e, Serum antibody concentrations were measured using an ELISA assay. Anti-ALK mAb concentration change over seven days after single injection (250 μg) to Ldlr−/− mice fed a Western diet for 7 days. Values show mean ± S.E.M. f-h, Representative confocal images (f), and analysis of ALK1 (g) and VE-cad intensity (h). Two images were counted per mouse in three mice per group for a total of n = 6. Scale bar: 20μm. P = 0.7636 for g and P = 0.7679 for h. Values show mean ± S.E.M. P values were calculated by two-tailed unpaired t-test. Image J software was used to quantify the ALK1 and VE-cad intensity. i-k, Relative VE-cad (i), PECAM-1 (j), and ALK1 (k) expression from isolated aortic ECs of Ldlr−/− mice fed a Western diet for 6 weeks with IgG or mAb2 treatment. n = 3. P = 0.8225 for i, P = 0.2299 for j, and P = 0.9459 for k. Values show mean ± S.E.M. P values were calculated by two-tailed unpaired t-test. l, Isolectin B4 staining of retinal vessels of Ldlr−/− mice fed a Western diet for 12 weeks with either IgG or mAb2 treatment. n = 6.