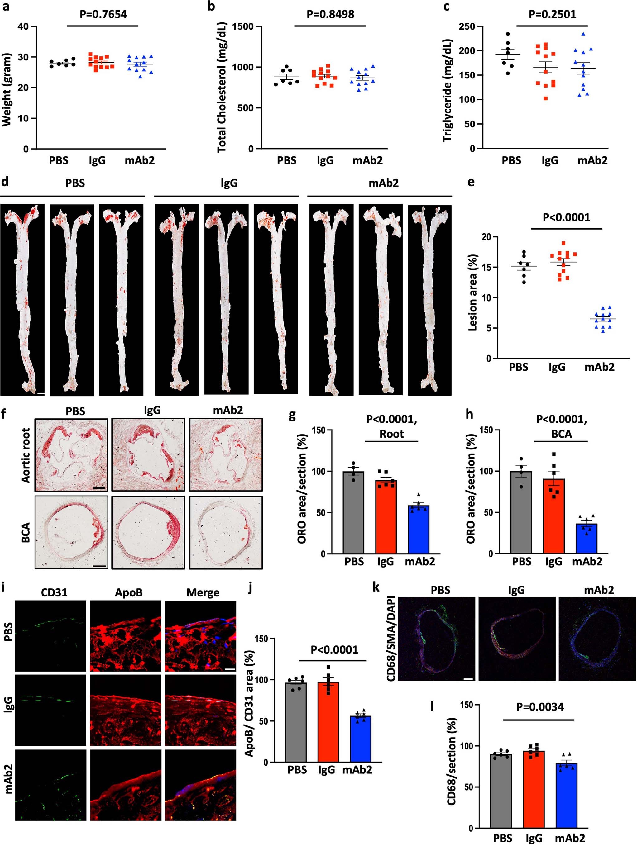
Extended Data Fig. 8: Selective anti-ALK mAb2 attenuates the initiation of atherosclerosis in mice.
From: Genetic or therapeutic neutralization of ALK1 reduces LDL transcytosis and atherosclerosis in mice

a-c, mAb2 did not impact the weight (a) or plasma lipids (total cholesterol (b) and triglycerides (c)) of Ldlr−/− mice fed a Western diet for 6 weeks. n = 7 for PBS treatment and n = 12 for IgG and mAb2 treated mice. P = 0.7654 for a, P = 0.8498 for b, and P = 0.2501 for c. Values show mean ± S.E.M. d,e, Individual aorta images (d) and quantification (e) of neutral lipids from Ldlr−/− mice fed a Western diet for 6 weeks. Total 250 μg of IgG or mAb2 was injected twice weekly for 6 weeks duration. n = 7 for PBS treatment and n = 12 for IgG and mAb2 treated mice. Scale bar: 2 mm. Image J software was used to quantify the ORO area. P < 0.0001 for e. Values show mean ± S.E.M. P values were calculated by one-way ANOVA with Sidak’s multiple comparisons test. f-h, Representative images (f), and quantification showing ORO staining of aortic root (g) and brachiocephalic arterial sections (h). Scale bars: 500μm and 100μm, for aortic root and brachiocephalic artery, respectively. P < 0.0001 for both g and h. Values show mean ± S.E.M. i,j, Representative confocal images (i) and analysis (j) showing apoB (red) content per CD31 length/section of brachiocephalic artery. Scale bar: 20μm. P < 0.0001 for j. Values show mean ± S.E.M. k,l, Confocal images (k) and analysis (l) showing macrophage infiltration, green:CD68. Scale bar: 100μm. All samples are from Ldlr−/− mice treated with PBS, IgG, or mAb2 and western diet for 6 weeks. Total 250 μg of IgG or mAb2 was injected twice per week for 6 weeks. Aortic root and brachiocephalic arteries were sectioned at 6μm. P = 0.0034 for l. Values show mean ± S.E.M. P values were calculated by one-way ANOVA with Sidak’s multiple comparisons test.