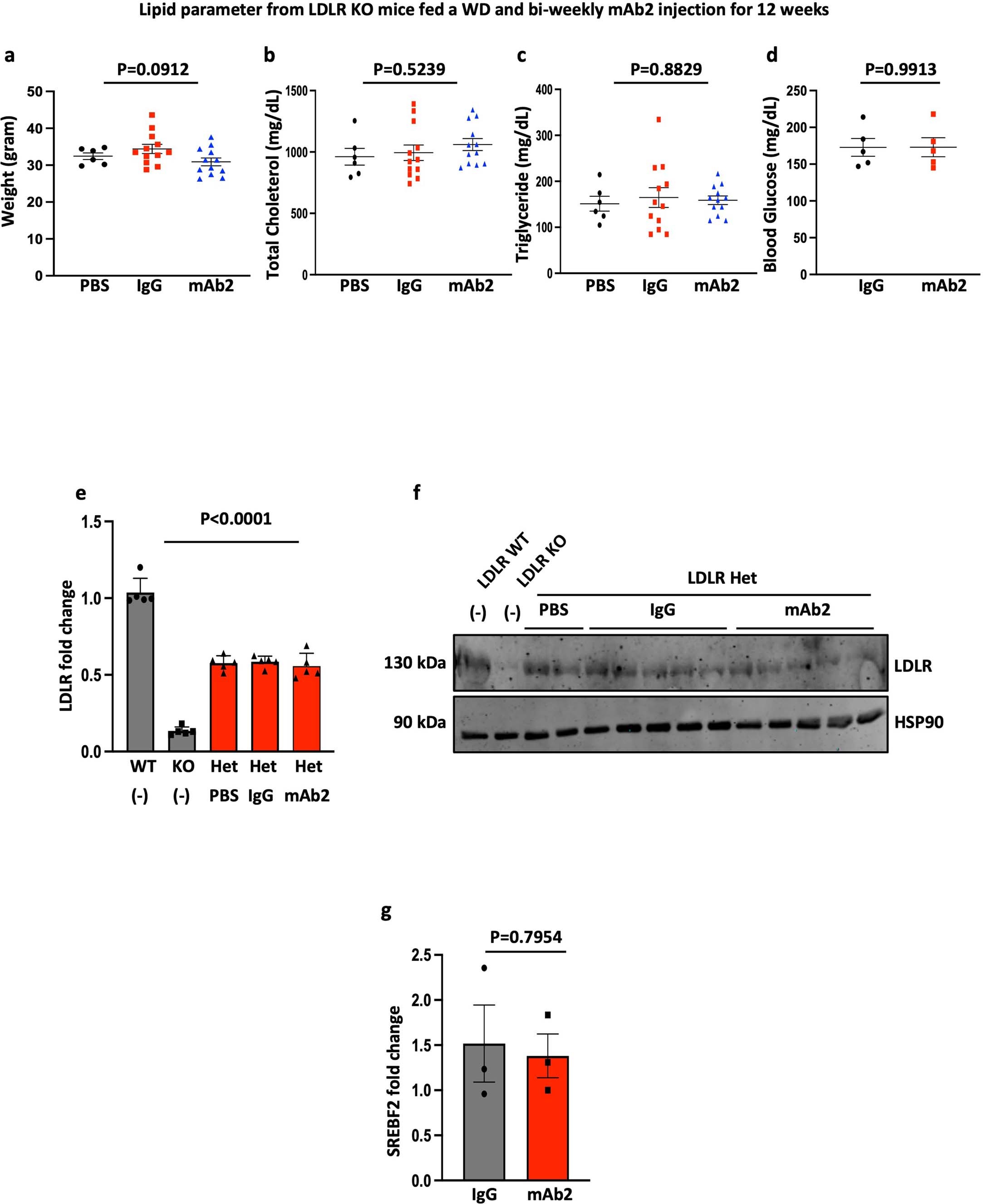
Extended Data Fig. 9: Selective anti-ALK mAb2 attenuates the progression of atherosclerosis in mice and mAb2 operates independently of LDL receptor in vivo.
From: Genetic or therapeutic neutralization of ALK1 reduces LDL transcytosis and atherosclerosis in mice

a-d, Analysis of weight (a), plasma total cholesterol (b), triglyceride (c), and blood glucose level (d) from Ldlr−/− mice fed a western diet for 12 weeks with IgG or mAb2 treatment. Bi-weekly injections of 250 μg per injection. n = 12. P = 0.0912 for a, P = 0.5239 for b, P = 0.8829 for c, and P = 0.9913 for d. Values show mean ± S.E.M. P values were calculated by one-way ANOVA with Sidak’s multiple comparisons test. e,f, Relative mRNA (e) and protein LDLR (f) expression level from the livers of LDLR WT, KO, and Het mice fed a Western diet for 6 weeks with antibody treatment. n = 5. P < 0.0001 for e. Values show mean ± S.E.M. P values were calculated by one-way ANOVA with Sidak’s multiple comparisons test. g, Relative sterol-sensing gene, SREBF2, expression from the livers of LDLR WT, KO, and Het mice fed a Western diet for 6 weeks with antibody treatment. n = 3. P = 0.7954. Values show mean ± S.E.M. P values were calculated by two-tailed unpaired t-test.