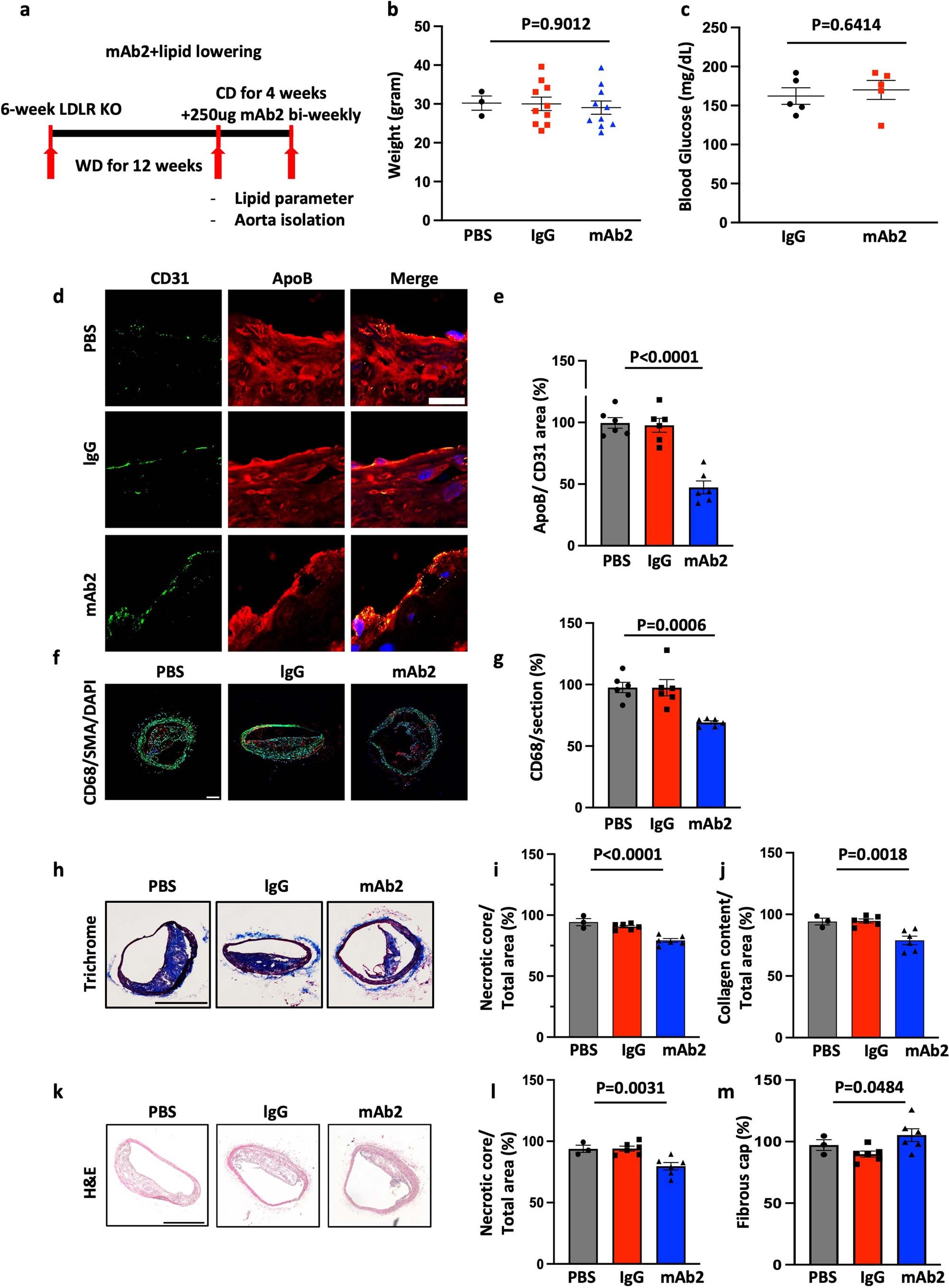
Extended Data Fig. 10: mAb2 treatment in lipid lowering condition further reduces the progression of atherosclerosis.
From: Genetic or therapeutic neutralization of ALK1 reduces LDL transcytosis and atherosclerosis in mice

a, Schematic diagram showing experimental procedure. Samples are prepared from Ldlr−/− mice fed a Western diet for 12 weeks with another 4 weeks of normal diet. The mice received IgG or mAb2 during the last 4 weeks, twice weekly with 250μg per injection. Control mice were sacrificed after 12 weeks of Western diet while IgG or mAb2 treated mice were sacrificed after 16 weeks. b,c, Analysis of weight (b)and blood glucose (c) level from Ldlr−/− mice fed a Western diet for 12 weeks with another 4 weeks of normal diet to lower lipid. The mice received twice weekly injections of 250 μg per injection during the last 4 weeks. n = 10. P = 0.9012 for b and P = 0.6414 for c. Values show mean ± S.E.M. d,e, Representative confocal images (d), and analysis (e) of brachiocephalic artery sections for apoB content, red: apoB, green: CD31, blue: nuclei. Scale bar: 20μm. P < 0.0001 for e. Values show mean ± S.E.M. f,g, Confocal images (f) and analysis (e) of brachiocephalic arterial sections for macrophage infiltration, green: CD68, blue: nuclei. Scale bar: 100μm. P = 0.0006 for g and Values show mean ± S.E.M. h-j, Trichrome staining (h) of brachiocephalic artery sections for plaque necrosis (i) and collagen content (j). Scale bar: 100μm. P < 0.0001 for i and P = 0.0018 for j. Values show mean ± S.E.M. k-m, H&E staining (k) of brachiocephalic artery sections for plaque necrosis (l) and fibrous cap thickness (m). Scale bar: 100μm. All aortic root and brachiocephalic arteries were sectioned at 6μm. n = 6 mice per group. Image J software was used to quantify the samples. P = 0.0031 for l and P = 0.0484 for m. Values show mean ± S.E.M. P values were calculated by one-way ANOVA with Sidak’s multiple comparisons test.