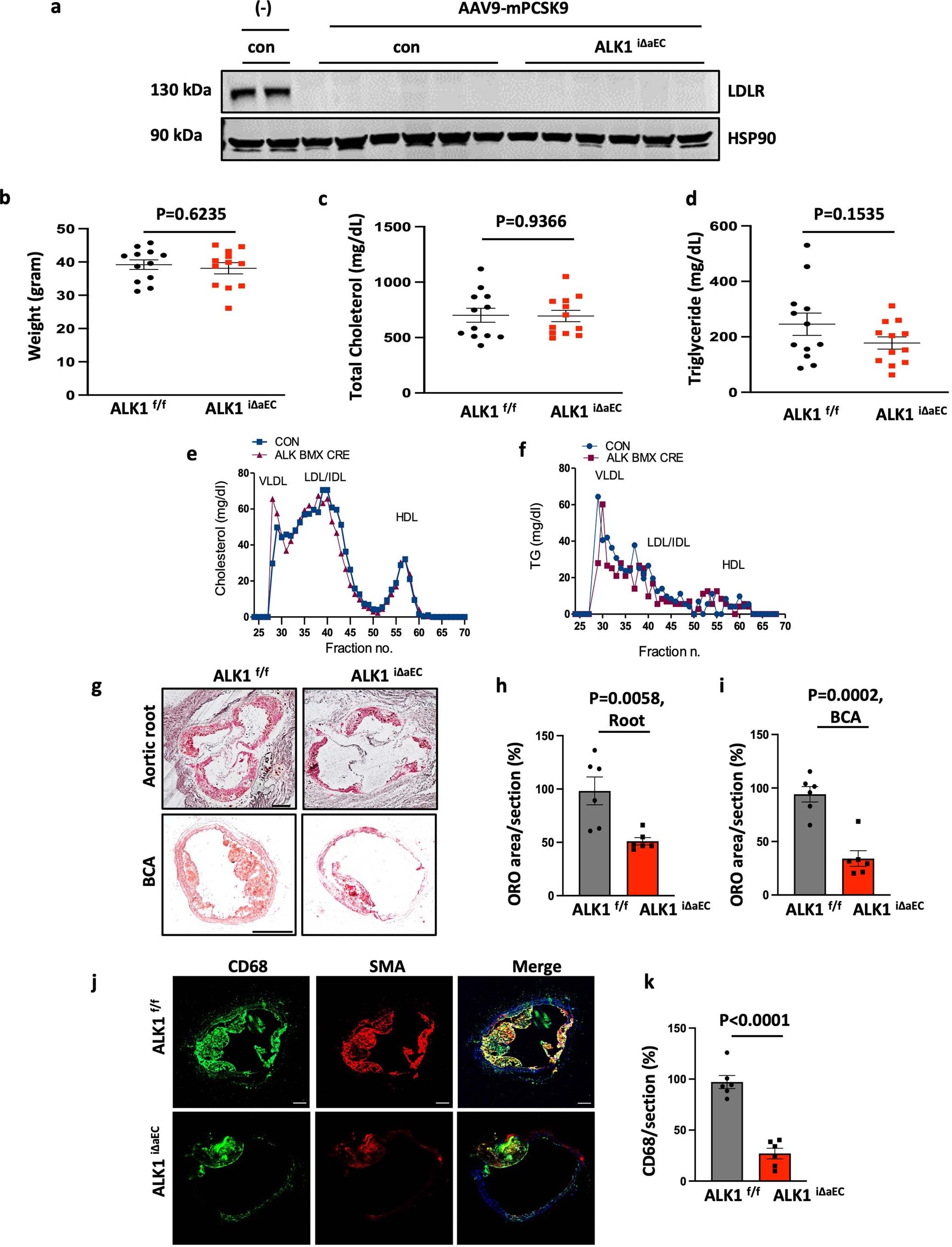
Extended Data Fig. 2: Arterial EC ALK1 deficiency reduces the atherosclerosis progression.
From: Genetic or therapeutic neutralization of ALK1 reduces LDL transcytosis and atherosclerosis in mice

a, LDL receptor protein levels from livers of Alk1f/f and Alk1iΔaEC mice received AAV9-mPCSK9 and fed a Western diet for 12 weeks. n = 6 mice per group. b-d, Analysis of weight (b), plasma total cholesterol (c) and triglycerides (d) levels from Alk1f/f and Alk1iΔaEC mice received AAV9-mPCSK9 through retro-orbital sinus delivery and fed a Western diet for 12 weeks. n = 12 mice per group. P = 0.6235 for b, P = 0.9366 for c, and P = 0.1535 for d. Values show mean ± S.E.M. P values were calculated by two-tailed unpaired t-test. e,f, Lipoprotein profiles of plasma total cholesterol (e) and triglyceride (f) from Alk1f/f and Alk1iΔaEC mice received AAV9-mPCSK9 and fed a Western diet for 12 weeks. n = 6 mice per group. g-i, Representative ORO-stained images (g), and quantification of neutral lipid content of aortic roots (h) and brachiocephalic arteries (i). Scale bars: 500μm and 100μm, for aortic root and brachiocephalic arteries, respectively. n = 6. P = 0.0058 for h and P = 0.0002 for i. Values show mean ± S.E.M. P values were calculated by two-tailed unpaired t-test. j,k, Confocal images (j) and analysis (k) of brachiocephalic arterial sections for macrophage infiltration, green: CD68, red: SMA, blue: nuclei. Scale bar: 100μm. P < 0.0001 for k. Values show mean ± S.E.M. P values were calculated by two-tailed unpaired t-test. All sectioned samples are prepared from Alk1f/f and Alk1iΔaEC mice received AAV9-mPCSK9 and fed a Western diet for 12 weeks. n = 6. All aortic root and brachiocephalic arteries were sectioned at 6μm. Image J software was used to quantify the samples. Values show mean ± S.E.M. P values were calculated by two-tailed unpaired t-test.