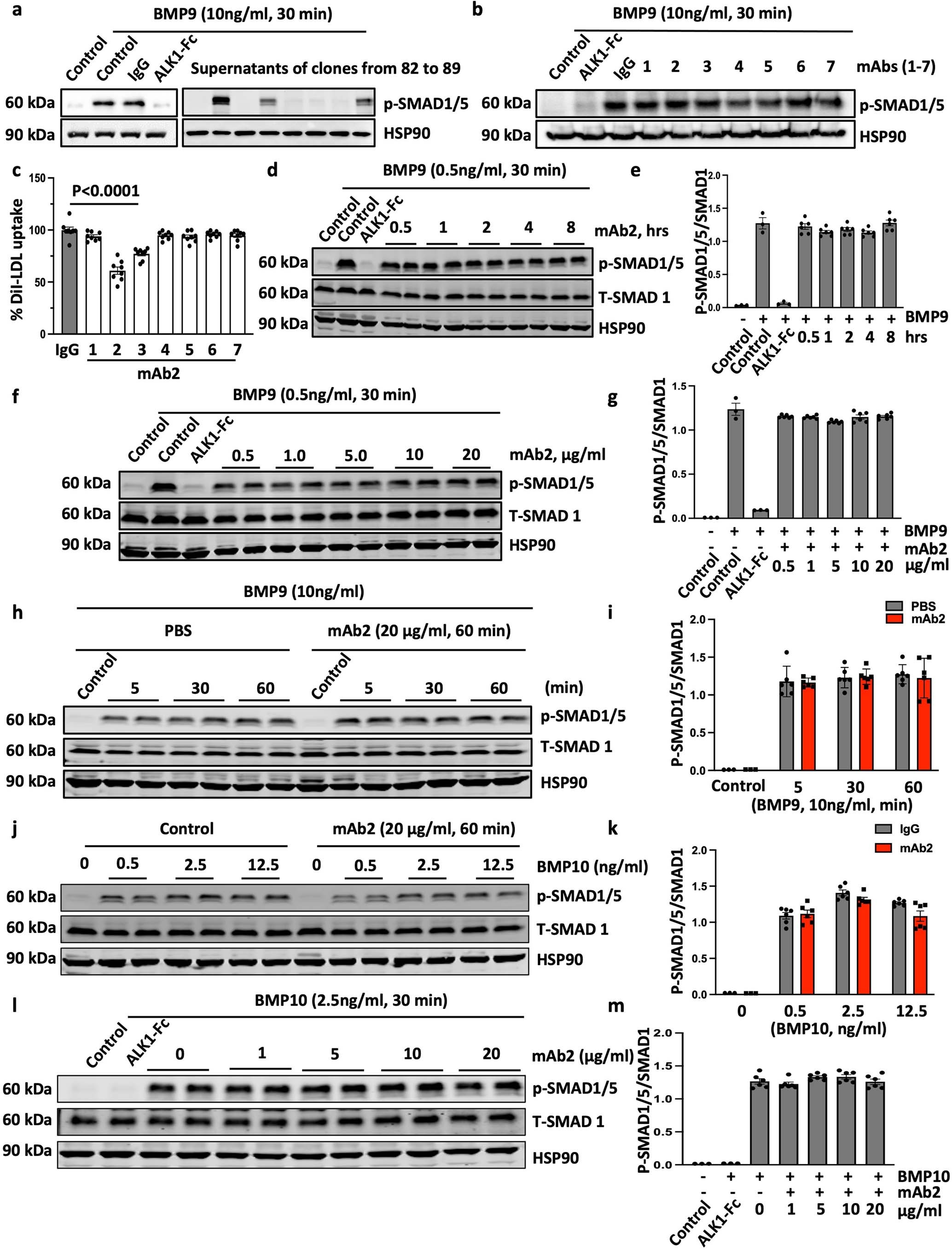
Extended Data Fig. 5: Selective, anti-ALK1 mAb screening and evaluation.
From: Genetic or therapeutic neutralization of ALK1 reduces LDL transcytosis and atherosclerosis in mice

a, A representative experiment showing how mAbs were screened. HUVEC were stimulated with BMP-9 (30 min) and the levels of p-SMAD1/5 were used as a readout for BMP-9 signaling. BMP9: 10 ng/ml, IgG: 20 μg/ml, ALK1-Fc: 1 μg/ml, supernatant concentration: 20 μg/ml. b, Western blot analysis showing that seven purified mAbs did not block BMP-9 stimulated p-SMAD1/5 signaling in HUVEC. BMP9: 10 ng/ml, IgG: 20 μg/ml, ALK1-Fc: 1 μg/ml, antibodies: 20 μg/ml. c, mAbs 2 and 3 reduced DiI-LDL uptake in HUVEC. IgG or mAb (20 μg/ml of each) was pre-incubated. Three independent experiments were performed. DiI-LDL fluorescence was quantified by Image J software. P < 0.0001 and Values show mean ± S.E.M. P values were calculated by two-way ANOVA with Tukey’s multiple comparisons test. d,e, Western blot (d) and quantification (e) showing that incubation with mAb for different time points (0.5-8hrs) did not impact BMP-9 / p-SMAD1/5 signaling. BMP9: 10 ng/ml, ALK1-Fc: 1 μg/ml. n = 3 for two controls and ALK1-Fc, and n = 6 for BMP9 treated samples. f,g, Western blot analysis (f) and quantification (g) showing that increasing doses of mAb2 (0.5-20μg/ml) does not impact BMP-9 signaling. BMP9: 10 ng/ml, ALK1-Fc: 1 μg/ml. n = 3 for two controls and ALK1-Fc, and n = 6 for BMP9 treated samples. h,i, Western blot (h) and quantification (i) showing that mAb2 does not block short term BMP-9 signaling. BMP9: 10 ng/ml, mAb2: 20 μg/ml. n = 3 for 0.5 min. and n = 6 for 5, 30, 60 min. BMP9 treatment. j,k, Western blot analysis (j) and quantification (k) showing that increasing doses of BMP10 (0.5-12.5 ng/ml) does not impact p-SMAD1/5 signaling in HUVEC pre-incubated with mAb2 (20 μg/ml for 60 min.). n = 3 for 0 and n = 6 for 0.5, 2.5, and 12.5 ng/ml of BMP10 treatment. l,m, Western blot analysis (l) and quantification (m) showing that increasing doses of mAb2 (1-20 μg/ml) does not impact BMP-10 signaling. BMP10: 2.5 ng/ml for 30 min. n = 3 for control and ALK1-Fc treatment and n = 6 for 0.5, 1, 5, 10, and 20 μg/ml mAb2 treatment. All experiments were repeated at least three times. Values show mean ± S.E.M. P values were calculated by two-way ANOVA with Tukey’s multiple comparisons test.