Extended Data Fig. 4: Simvastatin inhibits YAP and TEAD activity in iPSC-ECs.
From: Statins improve endothelial function via suppression of epigenetic-driven EndMT

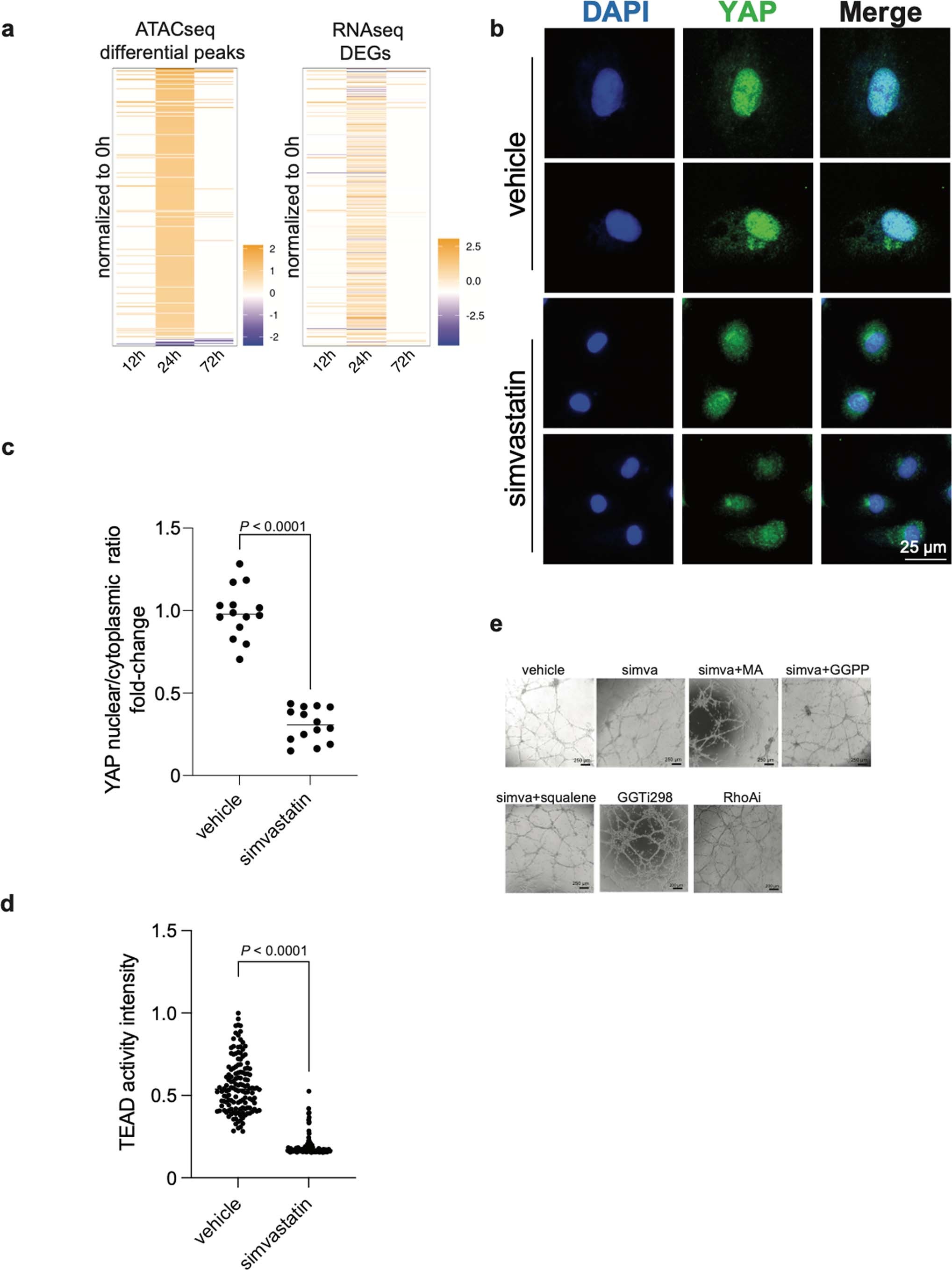
a, Comparative analysis showing that simvastatin exposure to iPSC-ECs for 12 h, 24 h, and 72 h induces highly correlated changes in DEGs and ATAC signal alterations (values indicate log2(fold change)). b, Immunofluorescence of YAP subcellular localization in iPSC-ECs treated with simvastatin versus vehicle control for 24 h. c, Quantification of nuclear/cytoplasmic YAP ratios in iPSC-ECs treated with simvastatin versus vehicle control for 24 h (n = 14 cells). d, iPSC-ECs treated with simvastatin (n = 101 cells) but not vehicle (n = 138 cells) for 24 h showing significantly decreased nuclear TEAD activity. e, Representative images of capillary-like tubular networks formed by iPSC-ECs treated with simva, simva + MA, simva + GGPP, simva + squalene, GGTi298, RhoAi, and vehicle control. All data are presented as mean ± SEM. Unpaired two-sided Student’s t-test (c,d).