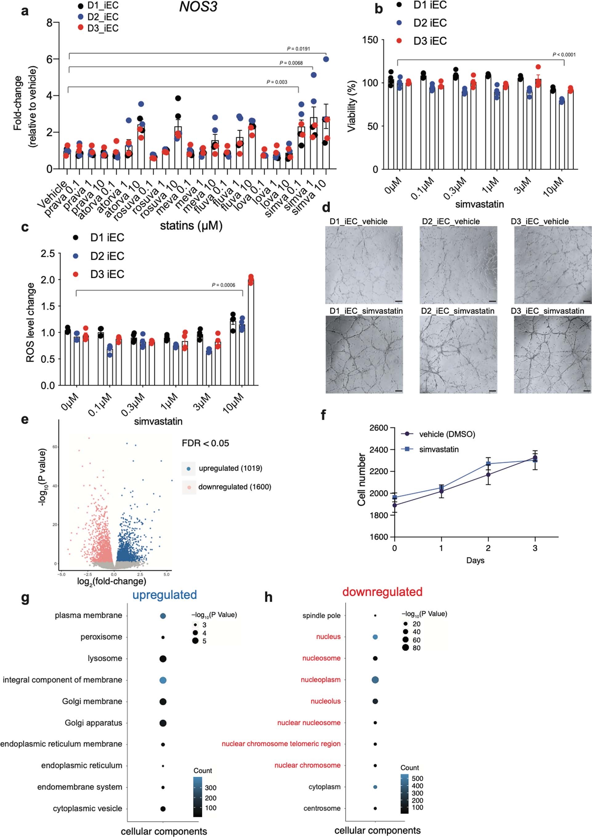
Extended Data Fig. 1: Statins improve endothelial function and alter epigenetic associated genes in iPSC-ECs.
From: Statins improve endothelial function via suppression of epigenetic-driven EndMT

a, NOS3 expression levels in iPSC-ECs after being treated with seven statins at different concentrations (0.1 μM, 1 μM, and 10 μM). Data are normalized to that of the vehicle control group; prava, pravastatin; atorva, atorvastatin; rosuva, rosuvastatin; meva, mevastatin; fluva, fluvastatin; lova, lovastatin; and simva, simvastatin (n = 6 biological samples). b, Simvastatin decreases the viability of iPSC-ECs at 10 µM (n = 3 biological samples). c, Simvastatin increases ROS production in iPSC-ECs at 10 µM (n = 3 biological samples). d, Representative images showing higher densities of capillary-like networks formed by iPSC-ECs from three healthy donors treated with simvastatin versus vehicle. Scale bars, 250 µm. e, Differentially expressed genes (DEGs) in simvastatin- versus vehicle-treated iPSC-ECs (FDR < 0.05). f, Simvastatin had no effect on iPSC-EC proliferation compared to vehicle (DMSO) (n = 4 biological samples). g, Enrichment (cellular components) analysis of upregulated DEGs shown in e. h, Enrichment (cellular components) analysis of downregulated DEGs shown in (e). All data are presented as mean ± SEM. Unpaired two-sided Student’s t-test (a,b,c).