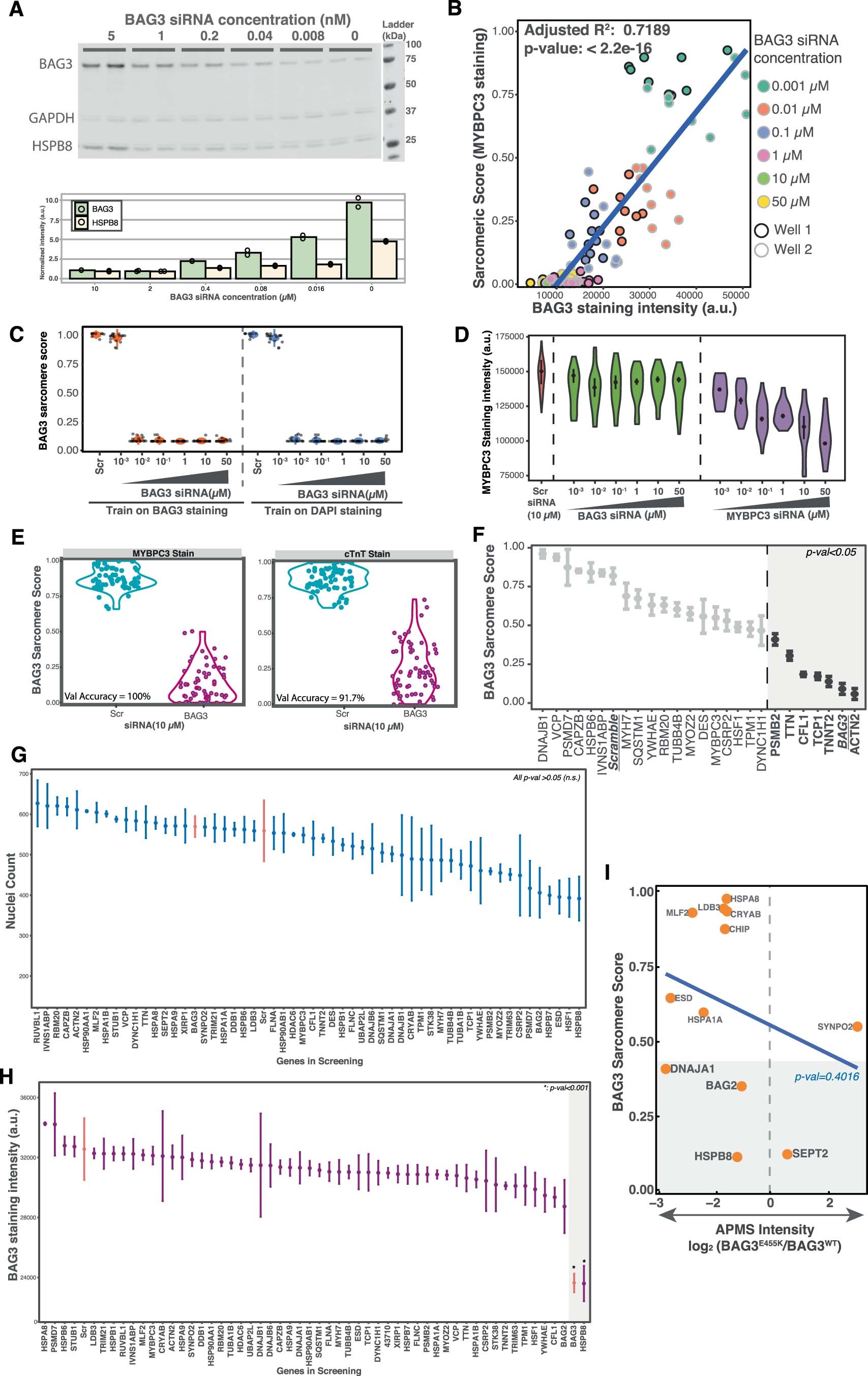
Extended Data Fig. 7: Quality control and additional data from the myofibrillar scoring workflow
From: Functional analysis of a common BAG3 allele associated with protection from heart failure

(a) Western blot demonstrating that titration of BAG3 siRNA results in decreasing BAG3 and HSPB8 (affected by BAG3 downregulation) levels. N = 2 separate knockdown experiments. (b) BAG3 sarcomere score inversely correlates with BAG3 protein levels. N = 2 biological replicates, with 9 images each. P-value and R2 obtained fitting a linear model. (c) BAG3 sarcomere score when MYBPC3 or cardiac troponin (cTnT) staining was used to train the model to score iPS-CM micrographs. Both myofibrillar protein stains resulted in clear discrimination of BAG3 and Scramble siRNA treated cells. N = 63 images per siRNA from 21 separate knockdown wells. (d) MYBPC3 staining intensity for iPS-CM treated with different doses of BAG3 or MYBPC3 siRNA. N = 2 separate knockdown experiments, with 9 images each. Data is presented as mean values +/− SEM. (e) Plot of the image scores that result from training based on BAG3 or DAPI staining. These stains do not display the same dynamic range as the myofibrillar (MYBPC3) staining. N = 9 for scramble; 18 for the rest. Data is presented as mean values +/− 2x standard deviation. (f) BAG3 Sarcomere Score for the knockdown of selected factors that were not identified in our AP-MS studies. Dots represent mean of 3 replicates from separate wells, each being the median score of 9 images from the same well. Data is presented as mean values +/− SEM. P-val cutoff: 0.05 using a one-way ANOVA with post-hoc Dunnett test. (g, h) Plot of the nuclei count(G) and BAG3 staining(H) intensities for the gene knockdowns used in the siRNA-myofibrillar scoring analyses. Dots represent mean of 3 replicates from separate wells, each being the median score of 9 images from the same well. Data is presented as mean values +/− SEM. P-val cutoff: 0.05 using a one-way ANOVA with post-hoc Dunnett test. (i) Plotting of the APMS intensity ratio for BAG3E455K differential interactors and their BAG3 Sarcomere Score. There is no statistically significant correlation. P-value obtained fitting a linear model. Pearson’s product-moment correlation: −0.27.