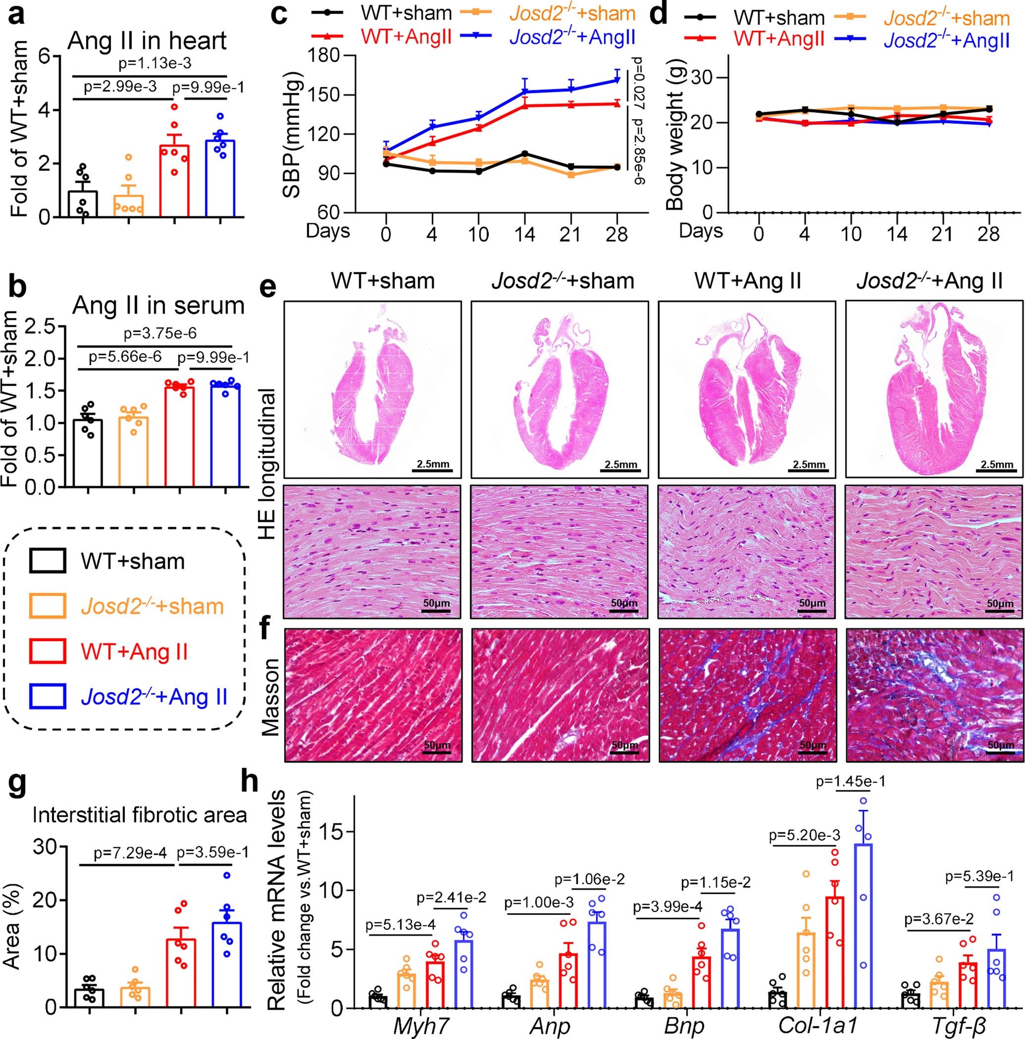
Extended Data Fig. 3: JOSD2 knockout aggravates myocardial dysfunction and hypertrophy induced by Ang II.

Josd2−/− mice and WT mice were subcutaneously infused by osmotic mini-pumps with Ang II (1000 ng/kg/min) or normal saline (sham) for 4 weeks. (a, b) Ang II levels were detected in heart tissue and serum by ELISA kit (E-EL-H0326c, Elabscience Biotechnology) (n = 6 for each group). (c, d) Mice systolic blood pressure (SBP) and body weight during study (n = 3-6). (e) Representative images of HE staining of heart sections (longitudinal). (f, g) Representative images of Masson trichrome staining of the hearts sections and quantitative analysis (n = 6 for each group). (h) RT-qPCR analysis of Myh7, Anp, Bnp, Col-1a1 and Tgf-β in cardiac tissues (n = 6 for each group). (For a,b,c, g and h, P values were determined by one-way ANOVA with Bonferroni’s correction. For a,b,c,d, g and h, data are presented as mean ± SEM).