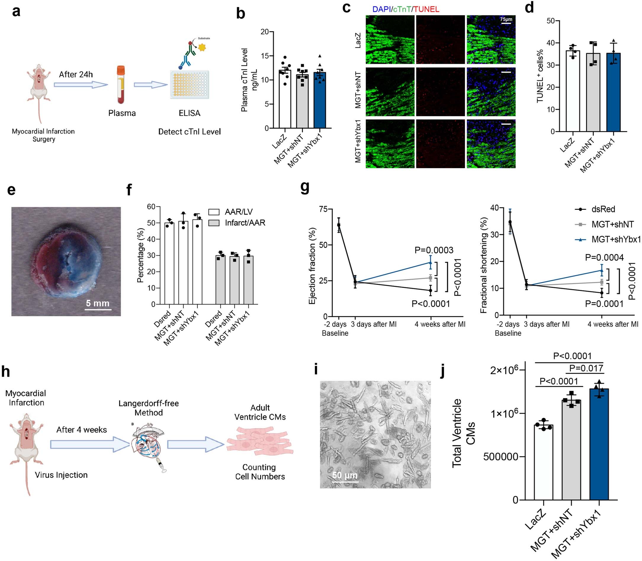
Extended Data Fig. 6: Evaluation of initial cardiac damage, assessment of cardiac function by echocardiography and characterization of the myocyte number of different experimental groups.

(a) Schematic of ELISA for detection cTnl level in serum. (b) Quantification of plasma cTnl level in indicated groups (n = 8 mice). (c-d) Representative images and quantification for TUNEL+ cells 1 day after MI in indicated groups (n = 4 mice). (e) Representative image of Evans blue staining. (f) Quantification of AAR and infarct size 1 day after MI in indicated groups (n = 3 mice). (g) EF and FS of mice in different groups were plotted over time staring from baseline measurements (n = 8 mice). (h) Schematics of adult CM isolation by Langendorff-free method after MI. (i) Representative image of the isolated CMs. (j) Quantification of total ventricle CM number in indicated groups (n = 4 mice). Statistical significance was calculated using two-tailed t test for paired samples and one-way ANOVA with Tukey’s multiple comparisons test (adjusted P value) for multiple groups. Error bars indicate means ± SEM.