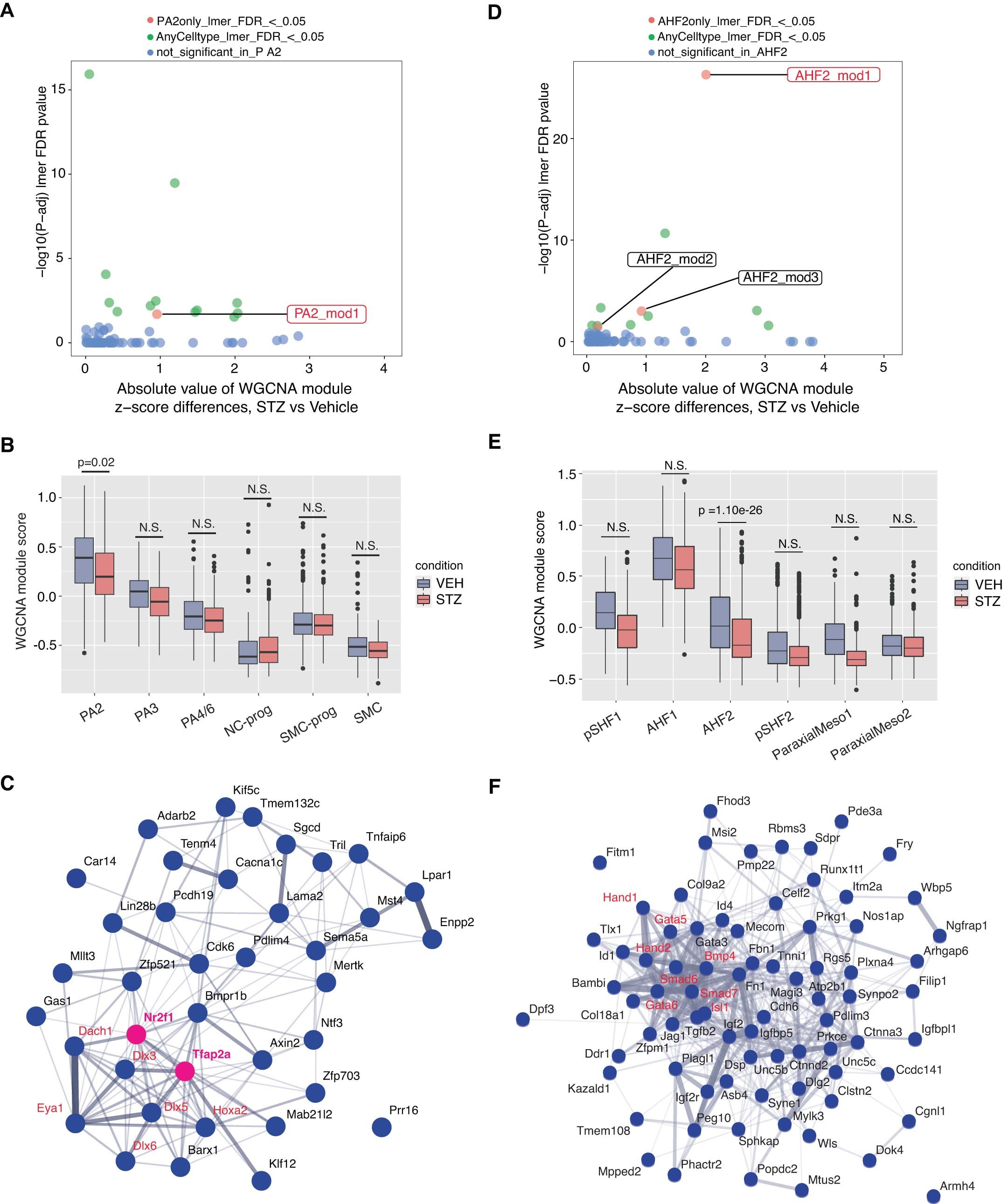
Extended Data Fig. 9: Disrupted retinoic acid signaling is associated with dysregulation of gene regulatory networks in pharyngeal arch 2 and AHF2.

(A) Dot plot demonstrating the distribution of the WGCNA modules per cluster. X axis shows the Z-score differences of WGCNA module score per cluster between STZ and VEH and Y axis shows the statistical significance of the differences. Modules that are not statistically significant are shown in blue, and those that are statistically significant are shown in green or pink. Red label highlights selected module used for subsequent analysis. (B) Module scores for a gene module detected in the WGCNA analysis that showed statistically significant variation between VEH and STZ only in PA2. Linear mixed effects models with mouse id as the random effect was used to test the significance of the mean difference in the module score between VEH and STZ (n = 6 biological samples. n = 3 VEH replicates and n = 3 STZ replicates) (linear mixed-effects model with Benjamini-Hochberg multiple-testing correction). (C) Map of functional protein-protein interactions (PPI) of genes composing the module described in (B), depicted using STRING. Genes composing a core of the PPI network and being downstream of Tfap2 are highlighted in red and bold. (D) Dot plot demonstrating the distribution of the WGCNA modules per cluster. X axis shows the Z-score differences of WGCNA module score per cluster between STZ and VEH and Y axis shows the statistical significance of the differences. Modules that are not statistically significant are shown in blue, and those that are statistically significant are shown in green or pink. Red label highlights selected module used for subsequent analysis. (E) Module scores for a cardiac gene regulatory module detected in the WGCNA analysis that showed statistically significant variation between VEH and STZ only in AHF2. The same statistical test as (B) was used (n = 6 biological samples. n = 3 VEH replicates and n = 3 STZ replicates) (linear mixed-effects model with Benjamini-Hochberg multiple-testing correction). (F) Map of PPI of genes composing the module described in (E), depicted using STRING. Genes composing a core of the PPI network and being critical cardiac TFs or signaling genes are highlighted in red and bold. NC-prog, neural crest cell progenitors; PA2, pharyngeal arch 2; PA3, pharyngeal arch 3; PA4/6, pharyngeal arch 4/6; SMCs, smooth muscle cells; SMC-Prog, smooth muscle cell progenitors; pSHF1/2, posterior second heart field 1/2; AHF1/2, anterior heart field 1/2; ParaxialMeso1/2, paraxial mesoderm 1/2. In the box plots, the central line indicates the median, box bounds represent the 25th and 75th percentiles, whiskers extend to values within 1.5 times the interquartile range, and outliers lie beyond this range.