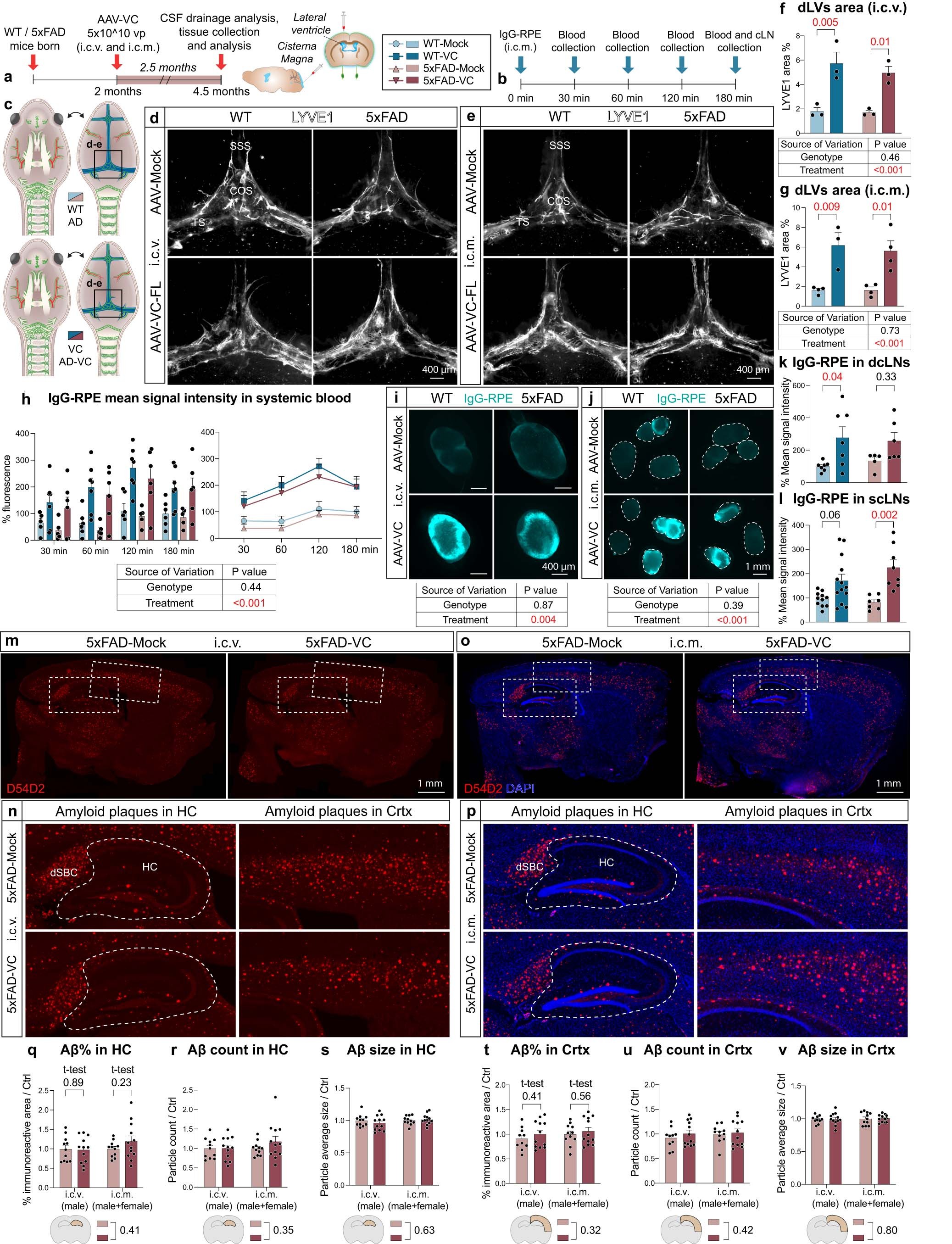
Extended Data Fig. 8: AAV-VC induced dLV expansion in 5xFAD mice improves CSF outflow into cLNs and blood circulation but does not affect Aβ load in the brain.

a-v, Comparison of littermate AAV-Mock and AAV-VC-treated i.c.m. (male and female) and i.c.v. (male) injected WT and 5xFAD mice at 4.5 months of age. a, Schedule indicating AAV administration and experimental analysis time points. b, Schedule of CSF drainage analysis. c, Simplified schematic illustration of dural LVs (green). d-g, Comparison of LYVE1 (white) area percentage in dorsal dura mater after (d, f) AAV i.c.v (n = 3,3,3,3) or (e, g) AAV i.c.m administration (n = 4,3,4,4). The pineal gland was excised in (d, e) to visualize all dLVs. h, Kinetic analysis of IgG-RPE tracer in systemic blood at 30, 60, 120 and 180 min after IgG-RPE administration (n = 6,7,5,6) in the i.c.v injected mice visualized by two different ways. i-l, IgG-RPE tracer signal in (i, k) dcLN (n = 7,7,5,6) and (j, l) scLNs (n = 11,13,7,8) 180 minutes after IgG-RPE administration. m-p, Comparison of D54D2 (red) staining in hippocampus and cortex after (m, n) i.c.v administration and (o, p) i.c.m administration. The outlining indicates the quantified HC area without dorsal subiculum (dSBC). q-v, D54D2 immunostained area%, particle count and average particle size of the AAV-injected AD mice in (q-s) hippocampus (i.c.v. n = 11,12; i.c.m. n = 11,12 from which male n = 6,7; female n = 5,5) and (t-v) cortex (i.c.v. n = 10,12; i.c.m. n = 11,12 from which male n = 6,7; female n = 5,5). Data shown are representative of at least two independent experiments using littermate mice. The datapoints shown in graphs represent individual mice. Maximum one LN per side per mouse was used in quantification and dcLN values represent an average of both sides. The IgG-RPE tracer signal in LNs and blood was normalized to the average in the WT-Ctrl group of every experimental set at the 3 h timepoint. Aβ values represent an average of 6 brain sections (400 µm apart) normalized to average of 5xFAD-Ctrl group in every experimental set. P values were calculated with (q, t) unpaired two-tailed t-test, (f, g, k, l, q-v) two-way ANOVA and (h) three-way repeated measures Mixed-effects model with Tukey’s post hoc test for multiple comparisons. Data are presented as mean values ± s.e.m. Scale bars: 400 µm (d, e, i) and 1 mm (j, m, o).