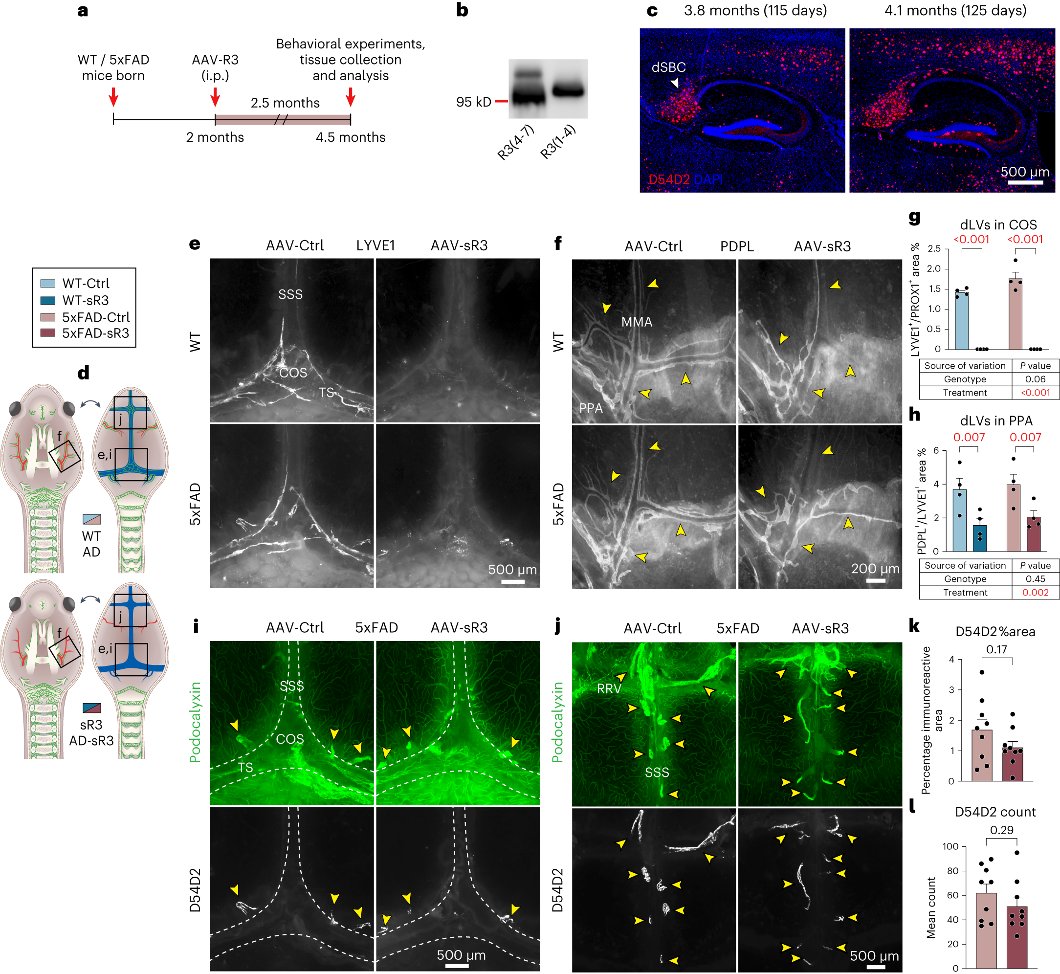
Fig. 4: Dural Aβ load in 5xFAD mice is not affected by AAV-sR3 induced dLV regression.

Comparison of littermate AAV-Ctrl- and AAV-sR3-treated WT and 5xFAD male mice at 4.5 months of age. a, Schedule indicating AAV administration and experimental analysis time points. b, Western blot showing mVEGFR3-Ig protein in serum after AAV injection. c, Representative D54D2 staining (red) in the HC of littermate mice with 10-d age difference. dSBC, dorsal subiculum. d, Simplified schematic illustration of dLVs (green) attached to the basal and dorsal cranium and spinal canal. e-h, Comparison of LYVE1 (white) staining in COS (n = 4,4,4,4) (e,g) and podoplanin (white) staining in PPA region (n = 4, 4, 4 and 4; average of left and right side) (f,h). Yellow arrowheads point to basal dLV branches that show robust regression after sR3 treatment. i–j, Comparison of D54D2 (white) and podocalyxin (green) staining in caudal (i) and rostral (j) dorsal dura mater. Yellow arrowheads point to areas where D54D2+ Aβ deposits colocalize with podocalyxin+ bridging veins that connect to large dural sinuses. k-l, Quantification of D54D2 %area and count (n = 9,9) in the caudal region of dorsal dura mater visualized in i. Data shown are representative of at least two independent experiments using littermate mice. Data points shown in graphs represent individual mice. Pineal gland was excised (e,i) to visualize all blood and lymphatic vessels. P values were calculated using two-way ANOVA with Tukey’s post hoc test for multiple comparison (g,h) and unpaired two-tailed t-test (k,l). Data are presented as mean ± s.e.m. Scale bars, 200 µm (f) and 500 µm (e,i,j).