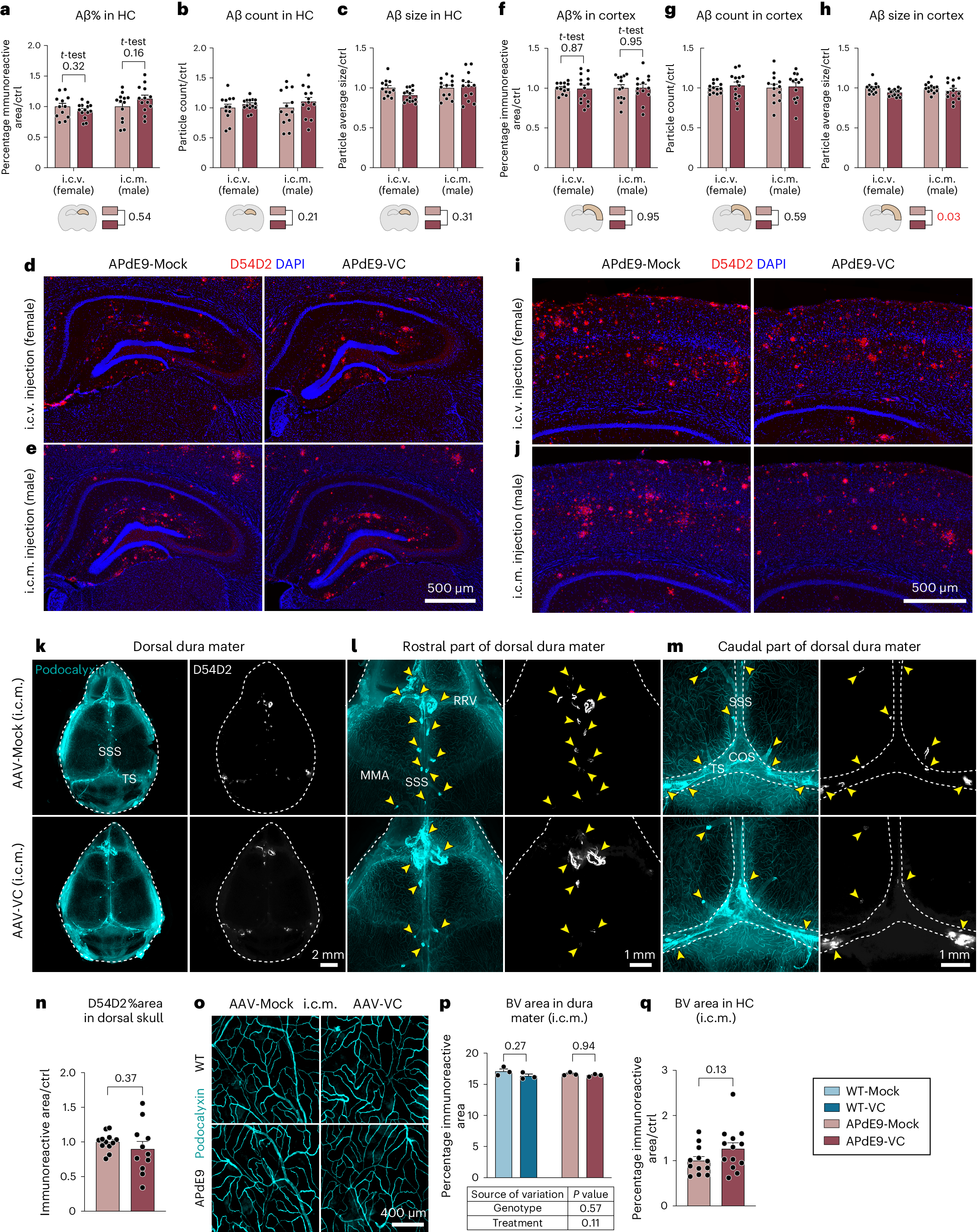
Fig. 7: AAV-VC induced dLV expansion does not affect Aβ deposits in brain or dura mater in APdE9 mice.

Comparison of littermate AAV-Mock and AAV-VC-treated i.c.m. (male) and i.c.v. (female) injected WT and APdE9 mice at 9 months of age. a–j, Combined analysis of D54D2 staining (red), including Aβ %, Aβ particle count and Aβ particle average size quantification of i.c.v.- and i.c.m.-injected mice in (a–e) HC (n = 12, 14, 13 and 13) and (f–j) cortex (n = 13, 14, 13 and 13). k–m, Representative images of podocalyxin (cyan) and D54D2 (white) staining in dorsal skull areas. Yellow arrowheads point to areas where D54D2+ Aβ deposits colocalize with podocalyxin+ veins connecting to large dural sinuses. Pineal gland was excised in (k,m) to visualize all blood vessels. n, Quantification of D54D2 area % of dorsal dura mater visualized in k (n = 12 and 11 combined from n = 6 and 5 for i.c.v. and n = 6 and 6 for i.c.m.). o–q, Comparison of podocalyxin (cyan) staining in dorsal dura mater (n = 3, 3, 3 and 3) (o,p) and in HC (n = 12 and 13) (q). Data shown are representative of at least two independent experiments using littermate mice. Data points shown in graphs represent individual mice. Brain Aβ and podocalyxin values represent an average of five brain sections (210 mm apart) per mouse. Brain Aβ and podocalyxin as well as dura mater Aβ values are normalized to the average of APdE9-Ctrl group in every experimental set. P values were calculated using unpaired two-tailed t-test (a,f,n,q) and two-way ANOVA with Tukey’s post hoc test for multiple comparisons (a–c,f–h,p). Data are presented as mean ± s.e.m. Scale bars, 400 µm (n), 500 µm (d,e,i,j), 1 mm (l,m) and 2 mm (k).